Featured Logic chart

Organizational Alignment: Vision & Strategy

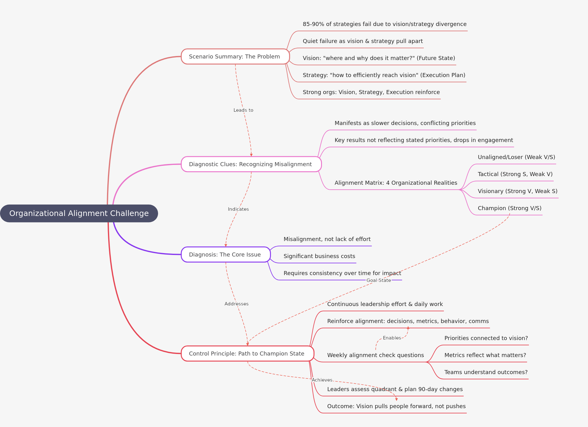
Organizational alignment ensures a company's vision and strategy work in unison, preventing the common failure of strategic initiatives. It addresses the divergence between 'where and why' (vision) and 'how' (strategy), leading to improved decision-making, consistent priorities, and higher employee engagement. Achieving alignment requires continuous leadership effort to reinforce shared goals and drive collective success.

Key Takeaways

1

Most strategies fail due to vision-strategy divergence.

2

Misalignment causes slow decisions, conflicting priorities, and high costs.

3

The 'Champion' state signifies strong vision and strategy.

4

Continuous leadership effort is vital for sustained alignment.

5

Regular checks ensure priorities, metrics, and team understanding.

Organizational Alignment: Vision & Strategy

What is the core problem with organizational alignment?

The core problem with organizational alignment arises when a company's overarching vision and its strategic execution diverge, leading to a staggering failure rate for strategic initiatives, often estimated between 85-90%. This quiet but pervasive failure occurs because the aspirational "where and why does it matter?" (the future state vision) becomes critically disconnected from the practical "how to efficiently reach vision" (the execution plan strategy). While vision inspires and defines purpose, strategy provides the actionable roadmap. In truly strong organizations, vision, strategy, and execution are not isolated but mutually reinforcing elements, creating a cohesive and powerful path forward. When these fundamental components pull apart, the organization inevitably loses its unified direction, efficiency, and overall effectiveness.

  • A significant 85-90% of strategies fail due to vision/strategy divergence, highlighting a critical disconnect.
  • Quiet failure manifests when the long-term vision and short-term strategy pull apart, eroding organizational coherence.
  • Vision clearly defines "where and why does it matter?" outlining the desired future state and its profound purpose.
  • Strategy meticulously details "how to efficiently reach vision," serving as the practical, actionable execution plan.
  • Strong organizations achieve success by ensuring Vision, Strategy, and Execution consistently reinforce each other.

How can organizations recognize signs of misalignment?

Organizations can effectively recognize signs of misalignment through several critical diagnostic clues that manifest across daily operations and employee engagement levels. Key indicators often include noticeably slower decision-making processes and a persistent prevalence of conflicting priorities among various teams or departments, hindering progress. Furthermore, if key results consistently fail to reflect stated strategic priorities, or if there's a significant drop in overall employee engagement and morale, these are strong signals of underlying issues. The Alignment Matrix provides a useful framework to categorize organizational realities: "Unaligned/Loser" (weak vision/strategy), "Tactical" (strong strategy, weak vision), "Visionary" (strong vision, weak strategy), and the ideal "Champion" state (strong vision/strategy). Identifying which quadrant an organization currently occupies is crucial for targeted and effective intervention strategies.

  • Misalignment manifests as slower decision-making and conflicting priorities across departments, impeding progress.
  • Key results often fail to reflect stated priorities, accompanied by noticeable drops in employee engagement and morale.
  • The Alignment Matrix categorizes organizational realities into four distinct states for clear diagnosis.
  • Unaligned/Loser: Characterized by weak vision and weak strategy, leading to poor performance.
  • Tactical: Features strong strategy but a weak vision, resulting in efficient but directionless execution.
  • Visionary: Possesses a strong vision but a weak strategy, leading to inspiration without clear implementation.
  • Champion: Represents the ideal state with both strong vision and strong strategy, ensuring cohesive success.

What is the fundamental issue behind organizational challenges?

The fundamental issue underpinning many persistent organizational challenges is frequently misalignment itself, rather than a mere lack of effort or dedication from employees or leadership. This core problem carries significant and often hidden business costs, directly impacting productivity, stifling innovation, and reducing market responsiveness. Misalignment is not a superficial problem with a quick fix; it demands sustained consistency and focused effort over time to achieve and maintain its positive impact. Without a unified direction and shared understanding, even highly dedicated teams can inadvertently work at cross-purposes, leading to wasted resources, duplicated efforts, and a failure to achieve collective strategic goals. Recognizing misalignment as the root cause enables organizations to shift from merely addressing symptoms to implementing systemic, long-term solutions that foster coherence and effectiveness.

  • Misalignment, not a lack of individual effort, stands as the core underlying issue in organizational struggles.
  • It incurs significant business costs, negatively impacting productivity, innovation, and overall market responsiveness.
  • Achieving lasting impact requires consistent effort and focus over time, as misalignment is not a quick fix.

How can organizations achieve and maintain a 'Champion' state of alignment?

Achieving and consistently maintaining a "Champion" state of organizational alignment demands continuous, proactive leadership effort and its deep integration into daily operational work. Leaders must actively and deliberately reinforce alignment through every decision made, every metric tracked, every behavior modeled, and every communication shared across the organization. Implementing regular weekly alignment check questions is essential, prompting critical reflection on whether priorities genuinely connect to the overarching vision, if metrics truly reflect what matters most, and if all teams clearly understand their expected outcomes. Leaders should regularly assess their organization's current quadrant within the Alignment Matrix and strategically plan targeted 90-day changes to drive improvement. The ultimate outcome is a powerful, self-sustaining environment where the compelling vision naturally pulls people forward, inspiring proactive engagement and collective achievement, rather than requiring constant managerial pushing.

  • Continuous leadership effort and daily integration are crucial for sustaining high levels of organizational alignment.
  • Leaders must actively reinforce alignment through consistent decisions, relevant metrics, exemplary behavior, and clear communications.
  • Weekly alignment check questions provide a vital pulse check on organizational coherence and understanding.
  • Are current priorities genuinely connected to the overarching organizational vision?
  • Do the chosen metrics accurately reflect what truly matters for strategic success?
  • Do all teams and individuals clearly understand their expected outcomes and contributions?
  • Leaders should regularly assess their alignment quadrant and plan strategic 90-day changes for continuous improvement.
  • The desired outcome is a powerful environment where vision naturally pulls people forward, fostering proactive engagement.

Frequently Asked Questions

Q

What is the primary cause of strategic failure in organizations?

A

The primary cause of strategic failure is often the significant divergence between an organization's vision, which defines "where and why it matters," and its strategy, which outlines "how to efficiently reach that vision." This disconnect leads to a lack of unified direction.

Q

How does organizational misalignment negatively impact a business?

A

Organizational misalignment negatively impacts a business by causing slower decision-making, fostering conflicting priorities, reducing employee engagement, and incurring significant business costs due to wasted effort and missed opportunities. It hinders overall effectiveness.

Q

What does the "Champion" state signify in organizational alignment?

A

The "Champion" state in organizational alignment signifies an ideal reality where both the organization's vision and its strategy are strong, cohesive, and mutually reinforcing. This powerful synergy drives consistent performance and collective success.

Related Mind Maps

View All

Browse Categories

All Categories
Get an AI summary of MindMap AI
© 3axislabs, Inc 2026. All rights reserved.