Featured Mind map

Comprehensive Halloween Guide: Carving, History, & Fun

Halloween is a festive annual celebration observed on October 31st, rooted in ancient Celtic harvest festivals and traditions. It involves activities like carving jack-o'-lanterns, trick-or-treating, costume parties, and sharing spooky stories. This guide provides practical steps for pumpkin carving, delves into pumpkin history, and suggests related entertainment and resources for a complete celebration.

Key Takeaways

1

Master jack-o'-lantern carving with clear, step-by-step instructions.

2

Discover fascinating historical facts about pumpkins and Halloween's origins.

3

Learn practical tips for choosing, preserving, and eating pumpkin leftovers.

4

Explore diverse Halloween entertainment, from haunted events to puzzles.

5

Utilize external resources for recipes, community, and general pumpkin information.

Comprehensive Halloween Guide: Carving, History, & Fun

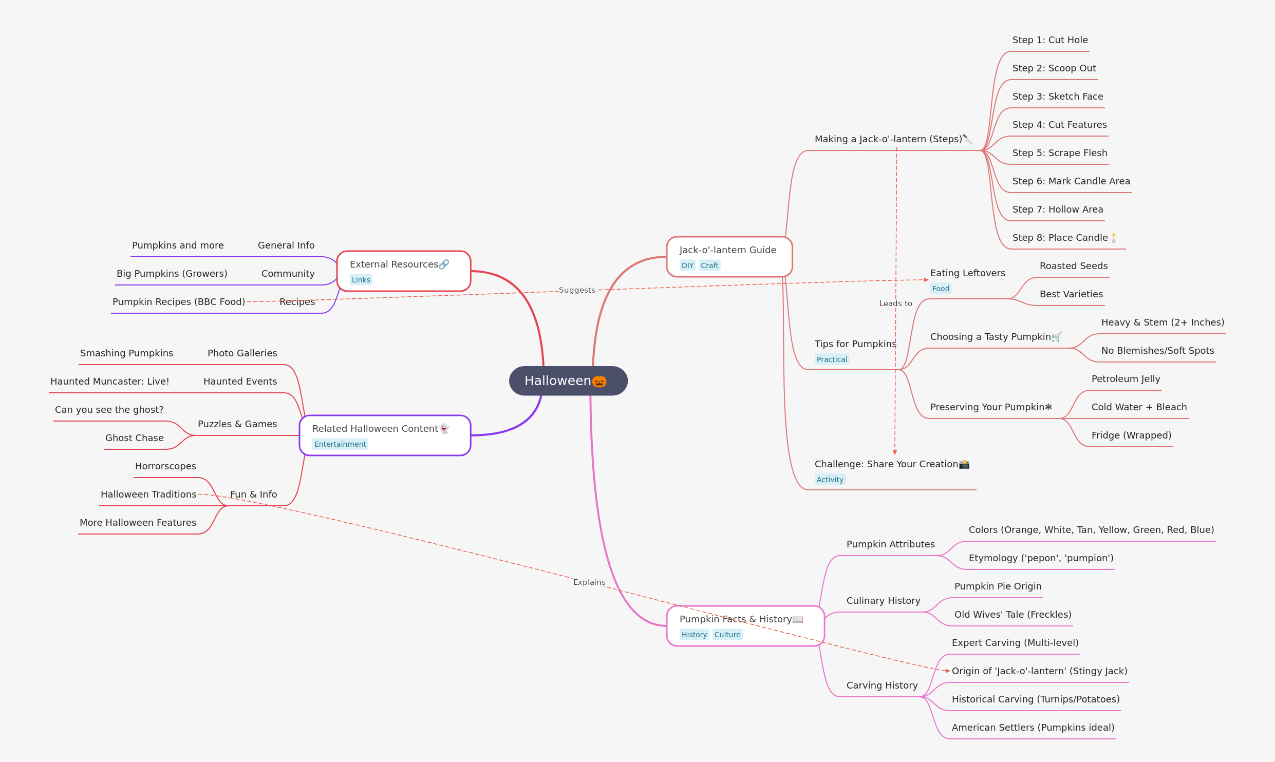
How Do You Carve a Jack-o'-lantern for Halloween?

Carving a jack-o'-lantern is a cherished Halloween tradition, transforming a humble pumpkin into a glowing, festive centerpiece. This creative process typically involves several distinct steps, beginning with careful preparation of the pumpkin and culminating in the illumination of your unique design. Mastering these techniques ensures not only a visually appealing result but also extends the life of your carved creation, making it a highlight of your seasonal decor. Always prioritize safety by using appropriate carving tools and exercising caution throughout the process. The tradition itself has evolved over centuries, from ancient turnip carving to the adoption of pumpkins by American settlers, who found them ideally suited for this autumnal art form.

  • Cut a strategic hole in the top or bottom for easy access.
  • Thoroughly scoop out all seeds and stringy pulp from inside.
  • Sketch your desired face or intricate design onto the pumpkin's surface.
  • Carefully cut out the facial features using appropriate carving tools.
  • Scrape inner flesh to thin walls, enhancing light and preservation.
  • Mark and hollow a stable area for safe candle placement.
  • Place a candle or battery-operated LED light inside for illumination.
  • Choose heavy, firm pumpkins with a robust stem at least two inches long.
  • Avoid pumpkins showing any blemishes, soft spots, or signs of decay.
  • Roast leftover seeds with seasoning for a delicious, crunchy snack.
  • Consider specific pumpkin varieties best suited for culinary uses.
  • Apply petroleum jelly to all cut edges to seal in moisture and prevent drying.
  • Soak carved pumpkin in cold water with bleach to inhibit mold growth.
  • Store wrapped in the refrigerator when not on display to extend freshness.

What is the Rich History and Cultural Significance of Pumpkins?

Pumpkins boast a fascinating and extensive history, deeply intertwined with human culture and culinary traditions, far predating their modern role as Halloween symbols. These versatile gourds, native to North America, have been cultivated for thousands of years, serving as a staple food source for indigenous peoples. Their unique attributes, ranging from a surprising diversity of colors to their ancient etymological roots, tell a compelling story of adaptation and cultural integration. Exploring their culinary evolution and the origins of carving traditions provides invaluable insight into how pumpkins became such an iconic and beloved element of autumn festivities and holiday celebrations worldwide.

  • Pumpkins display diverse colors: orange, white, tan, yellow, green, red, blue.
  • The word "pumpkin" evolved from Greek "pepon" and French "pompion."
  • Pumpkin pie boasts a rich culinary history, dating back centuries.
  • An old wives' tale humorously links pumpkin consumption to freckles.
  • Expert carving involves multi-level techniques for intricate, detailed designs.
  • "Jack-o'-lantern" originates from the Irish legend of Stingy Jack.
  • Historically, people carved scary faces into turnips or potatoes.
  • American settlers found pumpkins ideal for carving due to their size.

Where Can You Discover Engaging Halloween Entertainment and Further Information?

Beyond the traditional activities of carving and exploring historical facts, Halloween offers a vast and diverse array of entertainment and informational content designed to fully immerse you in the festive spirit. From captivating visual galleries showcasing innovative pumpkin artistry to thrilling, immersive haunted events, there are countless avenues to engage with the holiday's spooky charm. Interactive puzzles and games provide lighthearted fun, while insightful features on ancient traditions and whimsical horoscopes offer deeper cultural understanding and playful predictions. Actively exploring these varied resources can significantly enrich your Halloween celebration, providing fresh perspectives and exciting new ways to experience this ancient and beloved festival.

  • Explore photo galleries showcasing creative "Smashing Pumpkins" art.
  • Discover thrilling haunted events like "Haunted Muncaster: Live!"
  • Engage with interactive puzzles such as "Can you see the ghost?"
  • Participate in exciting online or physical "Ghost Chase" games.
  • Read fun "Horrorscopes" for entertaining, spooky astrological predictions.
  • Learn about the origins and evolution of various "Halloween Traditions."
  • Access "More Halloween Features" for diverse festive content and insights.

What Valuable External Resources Are Available for Halloween Enthusiasts?

For individuals eager to deepen their engagement with Halloween themes and expand their knowledge, a comprehensive collection of external resources provides invaluable additional information, opportunities for community interaction, and practical applications. These diverse resources span a wide spectrum, from general informational websites dedicated to pumpkins and their cultivation to specialized online communities for passionate growers, and extensive, curated recipe collections. Actively utilizing these external links can significantly broaden your understanding of the holiday, foster connections with fellow enthusiasts, and inspire innovative new ways to celebrate, ultimately ensuring a truly comprehensive and engaging Halloween experience.

  • Find comprehensive general information on "Pumpkins and more."
  • Join the "Big Pumpkins" community for dedicated growers' tips.
  • Access a wide array of "Pumpkin Recipes" from BBC Food.

Frequently Asked Questions

Q

What are the essential steps for carving a jack-o'-lantern?

A

Begin by carefully cutting a hole, thoroughly scooping out the insides, sketching your desired face, and then meticulously cutting the features. Finish by scraping the inner flesh thin and placing a light source inside for illumination and a glowing effect.

Q

How can I effectively preserve my carved pumpkin to make it last longer?

A

To extend your pumpkin's life, apply petroleum jelly to all cut edges to seal in moisture. Alternatively, submerge it in a cold water and bleach solution for several hours. Storing it wrapped in the refrigerator also significantly helps maintain freshness.

Q

What is the origin story behind the name "Jack-o'-lantern"?

A

The name "Jack-o'-lantern" originates from an ancient Irish folktale about Stingy Jack, a man who outsmarted the Devil. After his death, he was condemned to wander the Earth eternally, carrying only a burning coal inside a carved turnip to light his way.

Related Mind Maps

View All

Browse Categories

All Categories
Get an AI summary of MindMap AI
© 3axislabs, Inc 2026. All rights reserved.