Featured Mind map

Understanding Different Types of Job Interviews

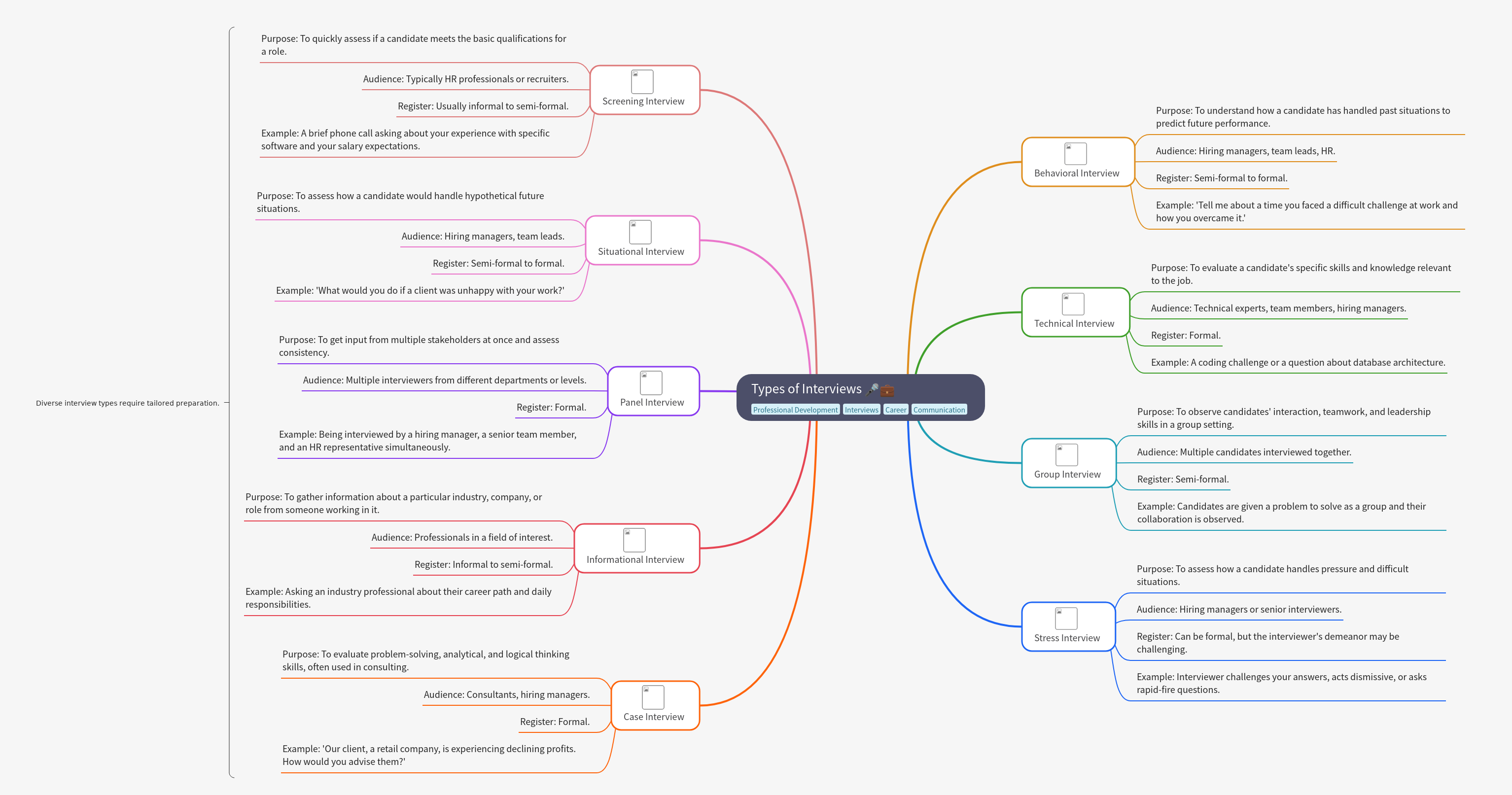
Job interviews come in diverse forms, each designed to assess specific candidate qualities. From initial screening calls to in-depth technical or behavioral assessments, understanding these distinct types—like situational, panel, or group interviews—helps candidates prepare effectively. Each interview serves a unique purpose, targeting different skills and experiences to determine suitability for a role.

Key Takeaways

1

Screening interviews quickly check basic qualifications.

2

Behavioral questions predict future performance from past actions.

3

Situational interviews assess hypothetical problem-solving skills.

4

Technical interviews evaluate specific job-related knowledge.

5

Panel interviews gather diverse stakeholder input efficiently.

Understanding Different Types of Job Interviews

What is a Screening Interview and Who Conducts It?

A screening interview is an initial assessment to quickly determine if a candidate meets basic job requirements. Conducted by HR or recruiters, this stage filters applicants by verifying qualifications, specific software experience, and salary expectations. Its primary goal is to efficiently narrow the candidate pool before more in-depth evaluations.

  • Purpose: Quickly assess basic qualifications for a role.
  • Audience: Primarily HR professionals or recruiters.
  • Register: Usually informal to semi-formal.
  • Example: A brief phone call about software experience and salary.

How Do Behavioral Interviews Predict Future Performance?

Behavioral interviews aim to understand how candidates handled past work situations to predict future performance. Hiring managers, team leads, and HR conduct these discussions. Interviewers use questions prompting specific examples, revealing problem-solving approaches, teamwork, and resilience under pressure. This method provides insight into a candidate's consistent work style.

  • Purpose: Understand past actions to predict future performance.
  • Audience: Hiring managers, team leads, HR.
  • Register: Semi-formal to formal.
  • Example: "Tell me about a time you faced a difficult challenge."

What is a Situational Interview and How Does It Work?

A situational interview assesses how a candidate would respond to hypothetical future work scenarios, focusing on judgment and problem-solving skills. Hiring managers and team leads conduct these interviews. By presenting realistic dilemmas, interviewers gain insight into a candidate's decision-making process, ethical considerations, and ability to apply skills.

  • Purpose: Assess handling of hypothetical future situations.
  • Audience: Hiring managers, team leads.
  • Register: Semi-formal to formal.
  • Example: "What would you do if a client was unhappy?"

When Are Technical Interviews Used and What Do They Evaluate?

Technical interviews evaluate a candidate's specific skills and knowledge relevant to the job's technical requirements. Technical experts, team members, and hiring managers conduct these formal assessments. They often involve practical challenges like coding tests, system design questions, or in-depth discussions about specific technologies, ensuring necessary expertise.

  • Purpose: Evaluate specific job-relevant skills and knowledge.
  • Audience: Technical experts, team members, hiring managers.
  • Register: Formal.
  • Example: A coding challenge or database architecture question.

Why Do Companies Conduct Panel Interviews?

Companies conduct panel interviews to efficiently gather input from multiple stakeholders simultaneously and assess a candidate's consistency. This formal format involves several interviewers from different departments or levels, allowing them to observe interactions and evaluate responses collectively. It streamlines the hiring process by consolidating feedback.

  • Purpose: Get input from multiple stakeholders and assess consistency.
  • Audience: Multiple interviewers from different departments or levels.
  • Register: Formal.
  • Example: Interviewed by a hiring manager, senior team member, and HR.

What is a Group Interview and What Skills Does It Reveal?

A group interview involves multiple candidates interviewed together, allowing observers to assess their interaction, teamwork, and leadership skills. This semi-formal format provides insights into how individuals collaborate, communicate, and assert themselves among peers. Interviewers observe problem-solving approaches and interpersonal dynamics, crucial for team integration.

  • Purpose: Observe candidates' interaction, teamwork, and leadership skills.
  • Audience: Multiple candidates interviewed together.
  • Register: Semi-formal.
  • Example: Candidates solve a problem as a group, their collaboration observed.

What is an Informational Interview and Its Purpose?

An informational interview is a networking tool designed to gather insights about an industry, company, or role from professionals. This informal to semi-formal discussion is not a job interview but an opportunity for individuals to learn about career paths, daily responsibilities, and industry trends.

  • Purpose: Gather information about an industry, company, or role.
  • Audience: Professionals in a field of interest.
  • Register: Informal to semi-formal.
  • Example: Asking a professional about their career path and responsibilities.

Why Do Employers Use Stress Interviews?

Employers use stress interviews to evaluate how a candidate handles pressure, unexpected challenges, and difficult situations. While formal, the interviewer's demeanor might be intentionally challenging, aiming to provoke a reaction. This method assesses resilience, composure, and problem-solving under duress, providing insight into professionalism.

  • Purpose: Assess how a candidate handles pressure and difficult situations.
  • Audience: Hiring managers or senior interviewers.
  • Register: Formal, but interviewer's demeanor may be challenging.
  • Example: Interviewer challenges answers or asks rapid-fire questions.

What is a Case Interview and What Skills Does It Test?

A case interview evaluates a candidate's problem-solving, analytical, and logical thinking skills, commonly used in consulting and strategic roles. This formal interview presents a business problem, requiring the candidate to structure an approach, analyze data, and propose solutions. It assesses critical thinking, communication, and complex issue breakdown.

  • Purpose: Evaluate problem-solving, analytical, and logical thinking skills.
  • Audience: Consultants, hiring managers.
  • Register: Formal.
  • Example: Advise a retail company on declining profits.

Frequently Asked Questions

Q

What is the main difference between behavioral and situational interviews?

A

Behavioral interviews focus on past experiences to predict future actions. Situational interviews present hypothetical scenarios to assess how you would handle future challenges. Both evaluate problem-solving but differ in their temporal focus.

Q

Who typically conducts a screening interview?

A

Screening interviews are usually conducted by HR professionals or recruiters. Their primary goal is to quickly assess if a candidate meets basic qualifications and salary expectations before advancing them to more in-depth stages.

Q

Why would a company use a panel interview?

A

Companies use panel interviews to gather diverse perspectives from multiple stakeholders simultaneously. This approach ensures a comprehensive evaluation, assesses candidate consistency, and streamlines the decision-making process by consolidating feedback.

Q

What is the purpose of an informational interview?

A

An informational interview aims to gather insights about an industry, company, or role from professionals. It is not a job interview but a networking tool for career exploration, learning about daily responsibilities, and building valuable connections.

Q

How do technical interviews differ from other types?

A

Technical interviews specifically evaluate a candidate's job-relevant skills and knowledge through practical tests, coding challenges, or in-depth discussions. Unlike behavioral or situational interviews, they focus on demonstrating specific technical expertise required for the role.

Related Mind Maps

View All

Browse Categories

All Categories
Get an AI summary of MindMap AI
© 3axislabs, Inc 2026. All rights reserved.