Featured Mind map

Network Hardware: Essential Guide to Connectivity

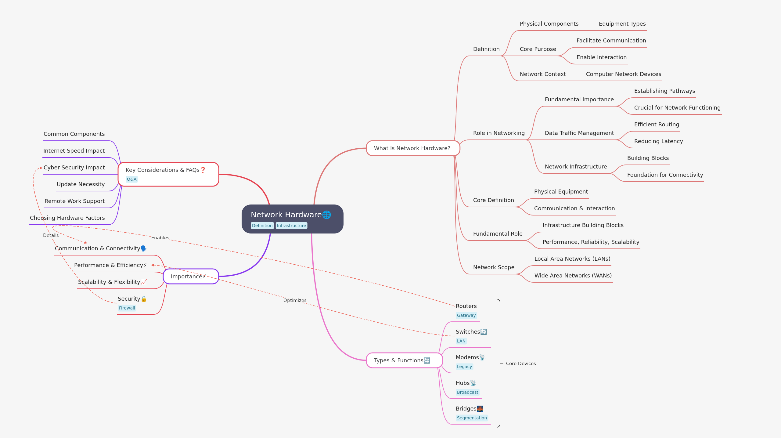
Network hardware refers to the physical components that form the infrastructure of a computer network, enabling devices to connect, communicate, and share resources. It includes essential devices like routers, switches, and modems, which are crucial for managing data traffic, ensuring connectivity, and maintaining network performance across various scales, from local to wide area networks.

Key Takeaways

1

Network hardware comprises physical devices enabling digital communication.

2

Routers, switches, and modems are core components for data flow.

3

It ensures network performance, security, and scalability.

4

Proper hardware selection is vital for efficient connectivity.

Network Hardware: Essential Guide to Connectivity

What Constitutes Network Hardware and Its Core Purpose in Digital Communication?

Network hardware encompasses the essential physical components that form the backbone of any computer network, facilitating seamless data exchange and communication between devices. These tangible pieces of equipment, ranging from simple cables to complex routing devices, are designed to establish pathways, manage data traffic, and ensure the reliable functioning of networks. Their core purpose is to enable interaction and resource sharing, acting as the fundamental infrastructure that connects individual computers, servers, and other peripherals, whether within a localized office environment or across vast geographical distances. Without robust network hardware, modern digital connectivity, from basic internet access to sophisticated enterprise systems, would be impossible, underscoring its critical role in today's interconnected world.

  • Physical components: Tangible equipment like routers, switches, and cables that build network infrastructure.
  • Core purpose: To facilitate communication and enable interaction between connected devices.
  • Data management: Crucial for establishing efficient data pathways and managing traffic flow.
  • Network scope: Essential for both Local Area Networks (LANs) and Wide Area Networks (WANs).
  • Infrastructure foundation: Serves as the building blocks for all forms of digital connectivity.

What Are the Primary Types of Network Hardware and How Do They Function?

Understanding the diverse types of network hardware is crucial for comprehending how data moves across networks. Each device plays a specific role in ensuring efficient and secure communication. Routers, for instance, act as intelligent traffic controllers, directing data packets between different networks, such as your home network and the internet, making them indispensable gateways. Switches, on the other hand, connect multiple devices within a single local area network (LAN), learning device addresses to forward data only to its intended recipient, significantly improving network efficiency compared to older technologies. Modems are vital for converting digital signals from your computer into analog signals for transmission over telephone lines or cable, and vice versa, enabling internet access. While less common in modern networks, hubs broadcast data to all connected devices, and bridges connect two separate network segments, filtering traffic to reduce congestion.

  • Routers: Direct data packets between distinct networks, acting as critical gateways for internet access.
  • Switches: Connect devices within a Local Area Network (LAN), forwarding data efficiently to specific destinations.
  • Modems: Convert digital signals to analog for transmission over various media, enabling internet connectivity.
  • Hubs: Broadcast incoming data to all connected devices, primarily used in older or simpler network setups.
  • Bridges: Connect two separate network segments, filtering traffic to enhance network performance and segmentation.

Why Is Robust Network Hardware Indispensable for Modern Digital Operations?

Robust network hardware is not merely a collection of devices; it is the lifeblood of modern digital operations, underpinning every aspect of connectivity and data exchange. Its fundamental importance stems from its ability to ensure seamless communication and connectivity, allowing individuals and organizations to share information, access resources, and collaborate effectively across geographical boundaries. Furthermore, high-quality hardware directly impacts network performance and efficiency, minimizing latency, preventing bottlenecks, and ensuring rapid data transfer, which is critical for demanding applications and user satisfaction. It also provides the necessary scalability and flexibility, allowing networks to grow and adapt to increasing demands and evolving technological landscapes without requiring complete overhauls. Finally, network hardware, particularly devices like firewalls, plays a pivotal role in bolstering security, protecting sensitive data from unauthorized access and cyber threats, thereby safeguarding the integrity and privacy of network communications.

  • Communication & Connectivity: Enables seamless data exchange and interaction across all connected devices and networks.
  • Performance & Efficiency: Optimizes data transfer speeds, reduces latency, and prevents network bottlenecks for smooth operation.
  • Scalability & Flexibility: Allows networks to expand and adapt to future growth and changing technological requirements.
  • Security: Provides essential layers of defense, including firewalls, to protect data and systems from cyber threats.

What Key Factors Should You Consider for Optimizing and Managing Network Hardware?

Effectively managing and optimizing network hardware involves several critical considerations to ensure a network remains reliable, secure, and performs optimally. Understanding the common components and their specific roles is foundational for proper setup and troubleshooting. The quality and configuration of your network hardware directly impact internet speed and overall network responsiveness; outdated or mismatched equipment can severely degrade performance. Furthermore, network hardware plays a crucial role in an organization's cyber security posture, with devices like firewalls and intrusion detection systems forming the first line of defense against malicious attacks. Regular updates to firmware and hardware replacements are necessary to maintain security, improve functionality, and ensure compatibility with evolving standards. For remote work environments, selecting hardware that supports secure, high-bandwidth connections is paramount. Ultimately, choosing the right hardware involves balancing current needs with future scalability, security requirements, and budget constraints to build a resilient and efficient network infrastructure.

  • Common Components: Familiarize yourself with essential devices like routers, switches, and access points for effective network design.
  • Internet Speed Impact: Recognize how hardware quality and configuration directly influence your network's speed and reliability.
  • Cyber Security Impact: Understand the critical role of hardware in implementing robust network security measures and defenses.
  • Update Necessity: Prioritize regular firmware updates and hardware upgrades to maintain security and optimal performance.
  • Remote Work Support: Select hardware capable of supporting secure, high-performance connections for distributed teams.
  • Choosing Hardware Factors: Evaluate factors like cost, performance, scalability, and security when making purchasing decisions.

Frequently Asked Questions

Q

What are the most common network hardware components found in typical setups?

A

Common components include routers for directing traffic between networks, switches for connecting devices within a local network, modems for internet access, and wireless access points for Wi-Fi connectivity. Firewalls are also crucial for security.

Q

How significantly does network hardware affect my internet speed and overall performance?

A

Network hardware significantly impacts internet speed and performance. Outdated routers, insufficient bandwidth capacity, or poorly configured switches can create bottlenecks, leading to slower speeds, increased latency, and an unreliable connection.

Q

Why is it important to regularly update or replace network hardware?

A

Regular updates and replacements are vital for security, performance, and compatibility. Firmware updates patch vulnerabilities, improve efficiency, and add new features. Older hardware may lack the capacity or security features needed for modern network demands.

Related Mind Maps

View All

No Related Mind Maps Found

We couldn't find any related mind maps at the moment. Check back later or explore our other content.

Explore Mind Maps

Browse Categories

All Categories
Get an AI summary of MindMap AI
© 3axislabs, Inc 2026. All rights reserved.