Featured Mind map

Channel Integration Quality & Customer Experience in Omnichannel Retail

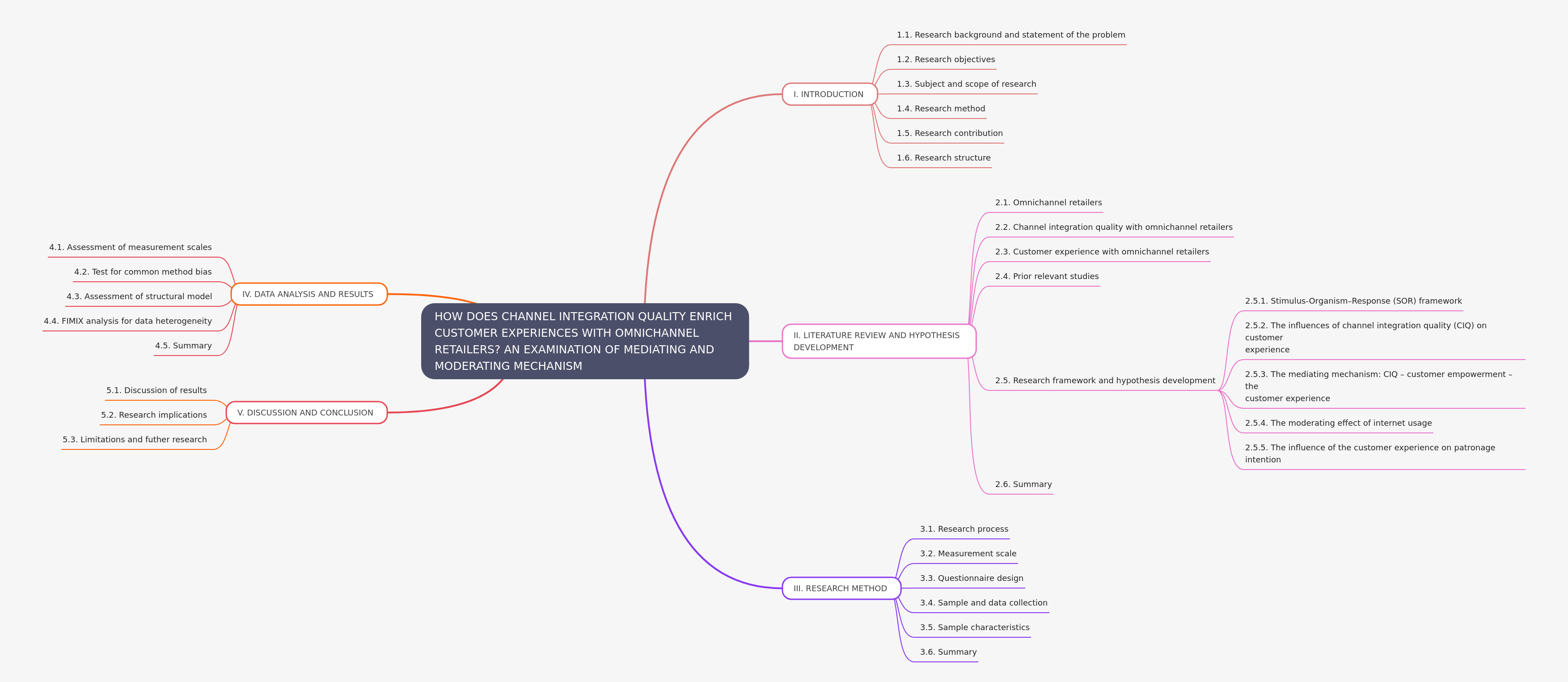
Channel integration quality significantly enriches customer experiences in omnichannel retail by fostering seamless interactions across various touchpoints. This enhancement is driven by mediating mechanisms like customer empowerment and moderated by factors such as internet usage, ultimately influencing customer patronage intentions. Understanding these dynamics helps retailers optimize their strategies for superior customer engagement and loyalty.

Key Takeaways

1

Seamless channel integration boosts omnichannel customer experience.

2

Customer empowerment mediates integration quality and experience.

3

Internet usage moderates the impact on customer experience.

4

Improved experience directly drives customer patronage intention.

5

Strategic integration is vital for retail success and loyalty.

Channel Integration Quality & Customer Experience in Omnichannel Retail

What is the core focus and scope of this research on omnichannel retail?

This research meticulously investigates how the quality of channel integration profoundly impacts customer experiences within the dynamic landscape of omnichannel retail environments. It aims to unravel the intricate underlying mechanisms, specifically examining how customer empowerment mediates this crucial relationship and how internet usage moderates its effects. The study meticulously outlines its specific objectives, defines its precise subject and scope, and details the chosen research methodology. Ultimately, it seeks to provide a comprehensive and insightful analysis of these critical factors, which are instrumental in shaping customer patronage intentions and overall success in modern retail.

  • Understanding the research background and identifying the core problem.
  • Clearly stating the specific objectives guiding the investigation.
  • Defining the precise subject matter and overall scope of the research.
  • Outlining the chosen methodological approach for data collection and analysis.
  • Highlighting the expected theoretical and practical contributions of the study.
  • Presenting the logical and structured organization of the entire research.

What theoretical foundations and hypotheses guide the study of channel integration?

This section establishes the essential theoretical groundwork by conducting a thorough review of existing academic literature pertinent to omnichannel retailers, the nuances of channel integration quality, and the multifaceted concept of customer experience. It critically examines prior relevant studies to construct a robust and coherent research framework, primarily utilizing the well-established Stimulus-Organism–Response (SOR) framework as its guiding principle. Based on this comprehensive review, specific hypotheses are meticulously developed to explore the direct influence of channel integration quality on customer experience, the vital mediating role played by customer empowerment, the significant moderating effect of internet usage, and the ultimate impact of an enriched customer experience on patronage intention.

  • Defining and characterizing modern omnichannel retailers.
  • Exploring the concept and dimensions of channel integration quality.
  • Understanding the multifaceted nature of customer experience.
  • Summarizing insights from prior relevant academic studies.
  • Developing a research framework and testable hypotheses.
  • Providing a concise summary of the literature review findings.

How was the research conducted to analyze channel integration and customer experience?

The research employed a rigorous and systematic methodology to effectively gather and analyze pertinent data concerning channel integration quality and its influence on customer experience. This involved a clearly defined research process, commencing with the meticulous development of a robust and validated measurement scale, followed by the careful design of a comprehensive questionnaire. Data was subsequently collected from a carefully selected sample, ensuring its representativeness and generalizability, and the characteristics of this sample were thoroughly analyzed to provide contextual understanding. This systematic and detailed approach was designed to yield reliable and valid insights into the complex interrelationships between channel integration, customer empowerment, internet usage, customer experience, and ultimately, patronage intention within the omnichannel retail sector.

  • Detailing the systematic steps involved in the research process.
  • Describing the development and validation of measurement scales.
  • Explaining the design and structure of the questionnaire.
  • Outlining the sample selection and data collection procedures.
  • Analyzing the demographic and behavioral characteristics of the sample.
  • Summarizing the overall methodological approach employed.

What were the key findings and analytical approaches used in the study?

This section meticulously presents the outcomes of the rigorous data analysis and the resulting empirical findings. It commences with a detailed assessment of all measurement scales, ensuring their reliability, validity, and overall psychometric properties. This is followed by comprehensive tests for common method bias, which are crucial for confirming the integrity and unbiased nature of the collected data. The structural model, which encapsulates the hypothesized relationships, was then thoroughly assessed to evaluate the strength and significance of these connections. Furthermore, advanced FIMIX analysis was strategically conducted to account for potential data heterogeneity, thereby providing a more nuanced and granular understanding of how channel integration quality, customer empowerment, internet usage, and customer experience interact to influence patronage intention in the diverse landscape of omnichannel retail.

  • Assessing the reliability and validity of all measurement scales.
  • Conducting tests to identify and mitigate common method bias.
  • Evaluating the structural model to confirm hypothesized relationships.
  • Performing FIMIX analysis to address data heterogeneity effectively.
  • Providing a concise summary of the key analytical findings.

What are the main conclusions, implications, and future directions of this research?

This concluding section offers a comprehensive discussion of the profound implications derived from the research findings, meticulously interpreting how channel integration quality, customer empowerment, internet usage, and customer experience collectively and dynamically shape customer patronage intentions within the competitive omnichannel retail environment. It prominently highlights both the practical contributions, offering actionable insights for retail practitioners, and the theoretical contributions, advancing academic understanding of the subject. The section also candidly addresses the inherent limitations encountered throughout the research process, providing transparency and context. Finally, it thoughtfully proposes promising avenues for future investigations, ensuring continuous scholarly advancement and a deeper understanding of evolving omnichannel customer dynamics.

  • Interpreting and discussing the significant research results.
  • Highlighting the practical and theoretical implications of the study.
  • Acknowledging the inherent limitations encountered during research.
  • Suggesting promising directions for future academic investigations.

Frequently Asked Questions

Q

Why is channel integration quality important for omnichannel retailers?

A

It creates a seamless and consistent customer journey across all touchpoints, significantly enhancing overall customer experience and fostering stronger relationships, which drives loyalty and patronage.

Q

How does customer empowerment relate to channel integration?

A

Customer empowerment acts as a mediator, meaning high-quality channel integration makes customers feel more in control and informed, which in turn positively impacts their experience with the retailer.

Q

What role does internet usage play in this context?

A

Internet usage moderates the relationship, influencing how channel integration quality affects customer experience. Higher internet usage might amplify or alter the impact, depending on how digital channels are integrated.

Related Mind Maps

View All

Browse Categories

All Categories
Get an AI summary of MindMap AI
© 3axislabs, Inc 2026. All rights reserved.