Featured Mind map

Understanding Spanish Sentence Classification: A Comprehensive Guide

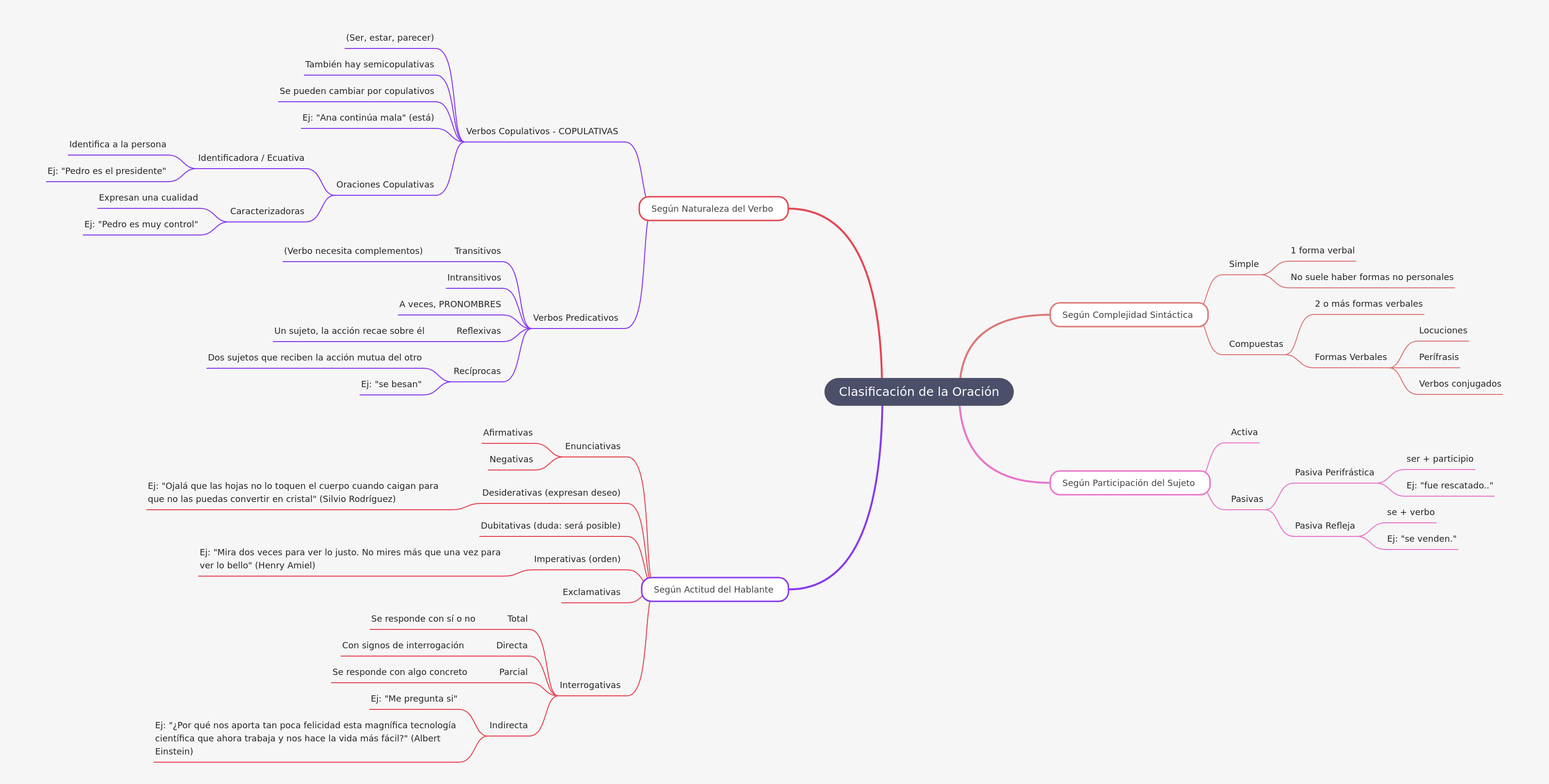
Spanish sentence classification systematically categorizes sentences by their structure, the speaker's communicative intent, and the verb's inherent nature. This comprehensive framework helps linguists and learners understand how meaning is precisely conveyed and how various grammatical elements interact to form coherent expressions. Key classifications include simple versus compound structures, active versus passive voice, and declarative versus interrogative forms, providing essential tools for detailed linguistic analysis and effective communication.

Key Takeaways

1

Sentences are classified by syntactic complexity, distinguishing simple from compound structures effectively.

2

Speaker's attitude dictates sentence type, including declarative, interrogative, imperative, and exclamatory forms.

3

Verb nature determines if a sentence is copulative or predicative, impacting its core grammatical function.

4

Subject participation differentiates active voice, where the subject acts, from passive voice, where it receives action.

5

Mastering sentence classification enhances grammatical comprehension and improves overall communication clarity.

Understanding Spanish Sentence Classification: A Comprehensive Guide

How are sentences classified by syntactic complexity?

Sentences in Spanish are fundamentally categorized by their syntactic complexity, which primarily distinguishes between simple and compound structures based on their verbal components. A simple sentence, forming the most basic unit of expression, typically contains only one conjugated verb, allowing it to convey a single, complete idea without relying on other clauses. This straightforward construction ensures clarity and directness in communication. In contrast, compound sentences are characterized by the presence of two or more verbal forms, which can manifest as multiple conjugated verbs, verbal periphrases (like 'ir a + infinitive'), or verbal locutions (fixed expressions with a verbal core). This increased complexity enables the articulation of more nuanced thoughts, interconnected actions, or simultaneous events, providing a richer linguistic tapestry for detailed expression and comprehensive communication within the Spanish language system.

  • Simple sentences contain precisely one main conjugated verbal form, expressing a singular, complete thought.
  • Simple sentences generally do not include non-personal verb forms, maintaining their structural simplicity.
  • Compound sentences feature two or more distinct verbal forms, indicating multiple actions or states.
  • Compound verbal forms encompass locutions, periphrases, and independently conjugated verbs for complex ideas.

What is the role of subject participation in sentence classification?

The classification of sentences based on subject participation is crucial for understanding voice, primarily differentiating between active and passive constructions, which impacts emphasis. In an active sentence, the grammatical subject directly performs the action expressed by the verb, making the sentence dynamic and emphasizing the agent responsible for the action. For example, 'The student wrote the essay' clearly highlights the student's role. Conversely, passive sentences occur when the subject receives the action, shifting the focus to the outcome or the recipient rather than the performer. Spanish utilizes two main passive forms: the periphrastic passive, constructed with 'ser' followed by a past participle (e.g., 'The essay was written by the student'), and the reflexive passive, which employs 'se' plus a verb (e.g., 'The essays are sold here'). These structures offer flexibility in emphasizing different aspects of an event or situation effectively.

  • Active sentences clearly indicate the subject as the direct performer of the verb's action.
  • Passive sentences position the subject as the recipient of the action, altering the sentence's focus.
  • Periphrastic passive voice is formed using 'ser' combined with a past participle, as in 'was rescued'.
  • Reflexive passive voice is constructed with the pronoun 'se' followed by a verb, exemplified by 'are sold'.

How does the speaker's attitude influence sentence classification?

The speaker's attitude profoundly influences sentence classification, as it directly reflects their intention, emotion, or communicative purpose. Declarative sentences, which can be affirmative or negative, serve to state facts, provide objective information, or express personal opinions clearly. Desiderative sentences articulate wishes or desires, often employing specific verbal moods like the subjunctive to convey hope or longing effectively. Dubitative sentences express doubt, uncertainty, or possibility, indicating a lack of firm conviction about a statement. Imperative sentences are used to issue commands, give direct instructions, or make polite requests, directly influencing the listener's actions. Exclamatory sentences convey strong emotions such as surprise, joy, anger, or admiration, typically marked by exclamation points for emphasis. Finally, interrogative sentences, whether total (requiring a yes/no answer) or partial (seeking specific information), and direct (explicit questions) or indirect (embedded questions), are designed to elicit information from the interlocutor. This diverse range allows for precise and expressive communication tailored to various contexts.

  • Declarative sentences state facts or opinions, presented as either affirmative or negative statements.
  • Desiderative sentences express wishes or desires, exemplified by phrases like 'Hopefully the leaves don't touch'.
  • Dubitative sentences convey doubt or possibility, suggesting uncertainty about a given situation.
  • Imperative sentences issue commands or make requests, such as 'Look twice to see what is just'.
  • Exclamatory sentences express strong emotions, adding emphasis and intensity to the message.
  • Interrogative sentences ask questions, categorized as total, partial, direct, or indirect inquiries.

How are sentences categorized based on the nature of their verb?

Sentences are also systematically categorized according to the inherent nature of their main verb, primarily distinguishing between copulative and predicative types, which define their grammatical function. Copulative sentences utilize linking verbs such as 'ser,' 'estar,' or 'parecer' (to be, to be, to seem) to connect the subject with a predicate complement that describes or identifies it, rather than expressing an action. These can be identificatory, equating the subject with a specific identity (e.g., 'Pedro is the president'), or characterising, attributing a quality (e.g., 'Pedro is very in control'). Predicative sentences, conversely, employ action verbs that convey a complete action or state. These are further divided into transitive verbs, which require a direct object to complete their meaning, and intransitive verbs, which do not. Additionally, predicative verbs can form reflexive constructions, where the action reflects back on the single subject, or reciprocal constructions, where two or more subjects mutually exchange the action, enriching the verb's expressive capacity and semantic depth.

  • Copulative verbs like 'ser,' 'estar,' and 'parecer' function as linking verbs, connecting subject to predicate.
  • Semicopulative verbs can often be substituted by true copulatives, maintaining similar grammatical roles.
  • Identificatory copulative sentences identify the subject, as seen in 'Pedro is the president'.
  • Characterising copulative sentences express a quality of the subject, for instance, 'Pedro is very in control'.
  • Predicative verbs express a complete action or state, forming the core of the sentence's meaning.
  • Transitive verbs require a direct object to complete their meaning, indicating an action's recipient.
  • Intransitive verbs do not require a direct object, expressing a complete action independently.
  • Reflexive verbs show an action reflecting back upon the single subject performing it.
  • Reciprocal verbs describe a mutual action exchanged between two or more subjects, like 'they kiss'.

Frequently Asked Questions

Q

What is the fundamental difference between simple and compound sentences?

A

The core distinction lies in their verbal forms. Simple sentences contain one main conjugated verb, expressing a single, complete idea. Compound sentences, however, incorporate two or more verbal forms, allowing for the expression of more complex, interconnected thoughts and actions within a single grammatical unit.

Q

How do declarative and interrogative sentences differ in purpose?

A

Declarative sentences aim to state facts, provide information, or express opinions, either affirmatively or negatively. Interrogative sentences, conversely, are designed to ask questions and seek information, ranging from simple yes/no inquiries to requests for specific details, fulfilling distinct communicative functions.

Q

Can you explain the difference between copulative and predicative verbs?

A

Copulative verbs (e.g., 'ser,' 'estar') link a subject to a quality or identity without expressing a direct action. Predicative verbs, however, convey an action or state performed by the subject, often requiring objects or complements to complete their meaning, thus forming the core of an action-oriented sentence.

Related Mind Maps

View All

Browse Categories

All Categories
Get an AI summary of MindMap AI
© 3axislabs, Inc 2026. All rights reserved.