Featured Mind map

Comprehensive Guide to Football

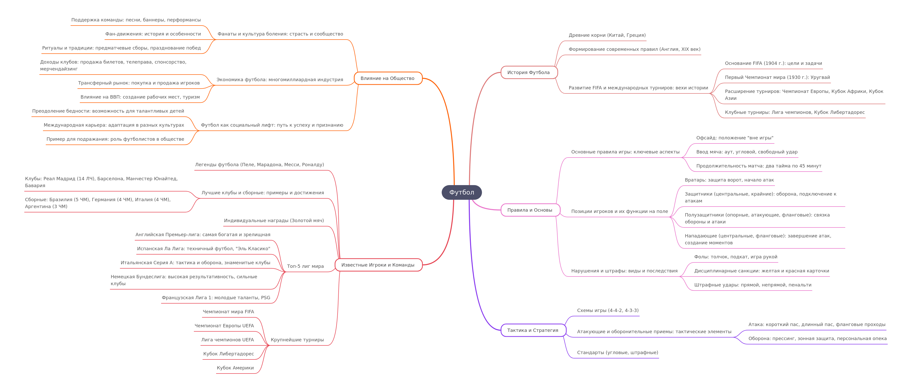
Football, or soccer, is a global team sport played with a spherical ball between two teams of 11 players. The objective is to score by getting the ball into the opposing goal. Governed by FIFA, it boasts a rich history, complex rules, diverse tactics, and profound cultural and economic influence worldwide, making it the most popular sport globally.

Key Takeaways

1

Football's global history spans ancient roots to modern international tournaments.

2

Understanding rules, player positions, and fouls is crucial for appreciating the game.

3

Tactics and strategies are vital for team success in both attack and defense.

4

Legendary players, iconic clubs, and major leagues define football's elite landscape.

5

Football profoundly impacts society, fostering community, driving economies, and inspiring individuals.

Comprehensive Guide to Football

What is the history of football and its global evolution?

The rich history of football traces its origins back to ancient ball games played in various cultures, including early forms in China and Greece. The sport as we know it today began to take shape in 19th-century England, where modern rules were formally codified, standardizing play and facilitating its spread. This foundational period paved the way for the establishment of the Fédération Internationale de Football Association (FIFA) in 1904, an organization crucial for governing and promoting the sport worldwide. FIFA's efforts led to the inauguration of major international competitions, most notably the first FIFA World Cup in Uruguay in 1930. Subsequently, the sport saw an expansion of prestigious tournaments, including continental championships and prominent club competitions like the UEFA Champions League. These developments transformed football into a truly global phenomenon, fostering intense international competition and deep cultural exchange.

  • Ancient roots: Ball games in China and Greece.
  • Modern rules: Codified in 19th-century England.
  • FIFA's foundation: Established in 1904 to govern and promote the sport.
  • First World Cup: Held in Uruguay in 1930.
  • Tournament expansion: Includes European, African, Asian championships, and club tournaments like the Champions League and Copa Libertadores.

What are the fundamental rules and player roles in football?

Football is governed by a comprehensive set of rules designed to ensure fair play and structure, making it accessible and competitive globally. Key aspects include the offside rule, which dictates when a player is illegally positioned ahead of the ball and the second-to-last opponent, preventing goal-hanging. Methods for restarting play are crucial, encompassing throw-ins, corner kicks, and various free kicks for infringements. Matches are typically divided into two 45-minute halves, with a short break in between. Each player position, from the agile goalkeeper protecting the net to the dynamic strikers leading the attack, carries specific responsibilities, contributing to both defensive solidity and offensive creativity. Understanding these roles and the consequences of common fouls, such as pushing, tackling, or handball, which can lead to disciplinary actions like yellow and red cards, is essential for comprehending the game's strategic depth and flow.

  • Offside rule: Prevents players from gaining an unfair advantage by being too far forward.
  • Restart methods: Include throw-ins, corner kicks, and various free kicks.
  • Match duration: Consists of two 45-minute halves.
  • Player positions: Goalkeeper, central and wide defenders, defensive, attacking, and wide midfielders, and central or wide forwards.
  • Fouls and penalties: Infringements like pushing or handball result in free kicks, with yellow or red cards for serious offenses.

How do tactics and strategy influence football matches?

Tactics and strategy are critical components of football, dictating how teams approach both offense and defense to gain an advantage. Coaches meticulously plan various formations, such as the balanced 4-4-2 or the attacking-oriented 4-3-3, to optimize player positioning, team balance, and exploit opponent weaknesses. Attacking strategies involve diverse approaches, from intricate short passing sequences and expansive long passes to dynamic runs down the flanks, all aimed at creating scoring opportunities. Defensively, teams employ methods like high pressing to win the ball back quickly, organized zonal marking to cover areas, or tight personal man-to-man coverage to neutralize key opponents. Set pieces, including corner kicks and free kicks, are also vital tactical elements, often meticulously rehearsed to create decisive moments and score goals from dead-ball situations. Effective tactical execution requires seamless coordination, disciplined adherence to the game plan, and adaptability from all players to respond to evolving match conditions.

  • Game schemes: Formations like 4-4-2 and 4-3-3 define team structure.
  • Attacking techniques: Short passes, long passes, and flank runs create scoring chances.
  • Defensive methods: Pressing, zonal defense, and man-to-man marking aim to regain possession.
  • Set pieces: Corner kicks and free kicks are crucial for tactical advantage and goal scoring.

Who are the most famous players and successful teams in football history?

Football's rich tapestry is woven with the legacies of legendary players and iconic teams who have achieved unparalleled success and left an indelible mark on the sport. Figures like Pelé, Diego Maradona, Lionel Messi, and Cristiano Ronaldo are universally celebrated for their extraordinary skill, goal-scoring prowess, and profound impact on the game, inspiring generations of fans and aspiring athletes. Elite clubs such as Real Madrid, renowned for their record 14 Champions League titles, Barcelona, Manchester United, and Bayern Munich, alongside dominant national teams like Brazil (five World Cups), Germany (four World Cups), Italy (four World Cups), and Argentina (three World Cups), have consistently dominated competitions, collecting numerous prestigious trophies. Individual accolades like the Ballon d'Or recognize exceptional talent annually, while major leagues such as the English Premier League, Spanish La Liga, Italian Serie A, German Bundesliga, and French Ligue 1 showcase the highest level of club football, drawing massive global audiences with their competitive intensity and star power.

  • Legendary players: Pelé, Maradona, Messi, Ronaldo, celebrated for their skill and impact.
  • Top clubs: Real Madrid (14 Champions League titles), Barcelona, Manchester United, Bayern Munich.
  • Successful national teams: Brazil (5 World Cups), Germany (4 World Cups), Italy (4 World Cups), Argentina (3 World Cups).
  • Individual awards: The Ballon d'Or recognizes the world's best player.
  • Major leagues: English Premier League, Spanish La Liga, Italian Serie A, German Bundesliga, French Ligue 1.
  • Key tournaments: FIFA World Cup, UEFA European Championship, UEFA Champions League, Copa Libertadores, Copa América.

What is the broader societal impact of football globally?

Football transcends its status as a mere sport, profoundly influencing society on multiple, interconnected levels worldwide. Fan culture fosters incredibly strong community bonds, with supporters expressing their unwavering passion through vibrant songs, elaborate banners, and cherished pre-match rituals, creating a sense of belonging and collective identity. Economically, football is a massive global industry, generating billions of dollars annually through diverse revenue streams including ticket sales, lucrative broadcasting rights, corporate sponsorships, and extensive merchandise sales. This immense economic activity significantly impacts national GDPs by creating numerous jobs across various sectors and boosting tourism, especially during major tournaments. Furthermore, football acts as a powerful social equalizer, offering a tangible path to success and recognition for talented individuals from disadvantaged backgrounds, enabling them to overcome poverty. It also promotes cultural integration through international careers, where players adapt to different societies, and provides inspiring role models for millions globally.

  • Fan culture: Fosters community, passion, and identity through songs, banners, and rituals.
  • Economic powerhouse: A multi-billion dollar industry driven by tickets, TV rights, sponsorships, and merchandise.
  • GDP impact: Creates jobs and boosts tourism, contributing significantly to national economies.
  • Social mobility: Offers a path to success and recognition for talented youth, overcoming poverty.
  • Cultural integration: Facilitates international careers and adaptation to diverse cultures.
  • Role models: Footballers inspire millions and hold significant social influence.

Frequently Asked Questions

Q

When was modern football established and by whom?

A

Modern football rules were primarily codified in 19th-century England by various associations, leading to the game's formal structure and widespread adoption. This standardization was crucial for its global spread.

Q

What are the main player positions and their functions in football?

A

Key positions include goalkeepers (protect goal), defenders (stop attacks), midfielders (link defense/attack), and forwards (score goals). Each has distinct tactical roles vital for team performance and strategy.

Q

How does football impact the global economy and society?

A

Football is a multi-billion dollar industry, generating revenue, creating jobs, and boosting tourism. It also fosters community, offers social mobility, and promotes cultural integration worldwide, making it a powerful social force.

Related Mind Maps

View All

Browse Categories

All Categories
Get an AI summary of MindMap AI
© 3axislabs, Inc 2026. All rights reserved.