Featured Mind map

Human Speed Development: Training & Influencing Factors

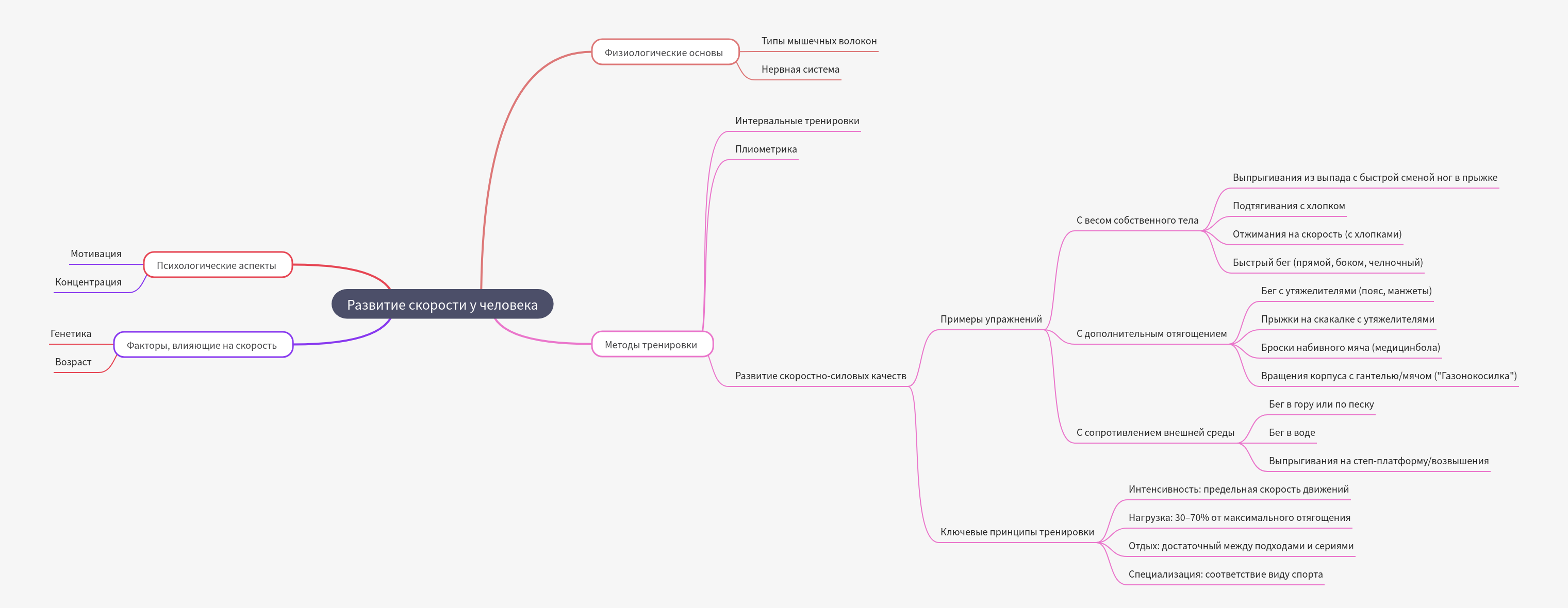
Human speed development involves optimizing physiological factors like muscle fiber types and nervous system efficiency through targeted training methods. Key approaches include interval training, plyometrics, and speed-strength exercises, tailored to individual needs. Factors such as genetics, age, motivation, and concentration also significantly influence an individual's ability to achieve and sustain high-speed movements.

Key Takeaways

1

Speed relies on muscle fibers and nervous system efficiency.

2

Interval training and plyometrics boost speed and explosive power.

3

Speed-strength exercises enhance rapid force production.

4

Genetics, age, and mindset significantly impact speed potential.

5

Training must be intense, specific, and allow adequate recovery.

Human Speed Development: Training & Influencing Factors

What are the physiological foundations of human speed development?

Human speed development is fundamentally rooted in specific physiological mechanisms that dictate how quickly an individual can move. The body's ability to generate rapid force and execute swift movements depends heavily on the composition of muscle fiber types and the efficiency of the nervous system. Understanding these biological underpinnings is crucial for designing effective training programs aimed at enhancing speed. Optimizing these physiological aspects allows athletes to react faster and sustain high-intensity efforts, forming the core of athletic performance.

  • Muscle fiber types: Fast-twitch fibers (Type II) are essential for explosive, high-speed movements and quick bursts of energy.
  • Nervous system: Efficient neural pathways and rapid motor unit recruitment enable quick muscle activation, coordination, and reaction times.

What effective training methods enhance human speed?

Enhancing human speed requires a strategic combination of training methods designed to improve both muscular power and neural efficiency. Effective approaches include interval training, which builds endurance for repeated high-speed efforts, and plyometrics, focusing on explosive power through rapid stretching and contracting of muscles. Additionally, developing speed-strength qualities is paramount, integrating exercises that demand high force production at high velocities. These methods collectively target the various components necessary for superior athletic speed, ensuring comprehensive development.

  • Interval training: Alternating high-intensity bursts with recovery periods to improve anaerobic capacity and sustained speed over time.
  • Plyometrics: Exercises like jumps and bounds to increase explosive power, reactive strength, and the ability to generate force quickly.
  • Development of speed-strength qualities: Training specifically designed to produce maximum force rapidly, crucial for acceleration and dynamic performance.

How can speed-strength qualities be effectively developed?

Developing speed-strength qualities involves specific training protocols that focus on generating maximum power and force at high velocities. This type of training is critical for athletes needing explosive movements, such as sprinters, jumpers, or those in team sports. It combines elements of strength training with speed work, ensuring muscles can contract powerfully and rapidly. The goal is to improve the rate of force development, allowing for quicker acceleration, more dynamic performance, and enhanced agility in various sports and activities.

  • Exercise examples: Incorporate diverse movements using bodyweight, added resistance, or environmental challenges to target specific power outputs.
  • Key training principles: Adhere to guidelines for intensity, load, rest, and sport-specific specialization to maximize training effectiveness and safety.

What are practical examples of speed-strength exercises?

Practical speed-strength exercises are diverse, utilizing various forms of resistance to challenge the body's ability to generate power quickly. These examples range from bodyweight movements that emphasize explosive jumps and rapid changes of direction to exercises incorporating external loads or environmental resistance. The selection of exercises should align with the specific demands of an athlete's sport or activity, ensuring targeted development of relevant muscle groups and movement patterns for optimal speed enhancement and injury prevention.

  • Bodyweight exercises: Lunge jumps with quick leg changes in a jump, clapping pull-ups, speed push-ups with claps, and fast running (straight, sideways, shuttle).
  • With additional resistance: Running with weighted belts or cuffs, jump rope with weights, medicine ball throws, and torso rotations with a dumbbell or ball (e.g., "Lawnmower").
  • With environmental resistance: Uphill or sand running, running in water, and explosive step-up or elevation jumps onto platforms.

What are the key principles for effective speed-strength training?

Effective speed-strength training adheres to several core principles to maximize results and prevent injury. Intensity is paramount, requiring movements at maximal speed to stimulate fast-twitch muscle fibers and improve neural drive. The load should be carefully managed, typically between 30–70% of maximal resistance, to allow for explosive execution without compromising speed. Sufficient rest between sets and series is crucial for recovery and maintaining high-quality efforts. Finally, specialization ensures training is tailored to the specific demands of the sport or activity.

  • Intensity: Movements must be performed at maximal speed to effectively develop power and recruit fast-twitch muscle fibers.
  • Load: Use 30–70% of maximal resistance to allow for explosive, rapid execution while maintaining proper form and speed.
  • Rest: Ensure adequate recovery periods between sets and series to maintain high performance quality and prevent fatigue.
  • Specialization: Training should be specific to the demands and movement patterns of the target sport or athletic activity.

What factors significantly influence an individual's speed?

An individual's speed is not solely determined by training but also by several inherent and external factors. Genetics play a substantial role, influencing muscle fiber composition, limb length, and neurological predispositions for speed. Age is another critical factor, with peak speed typically observed in early adulthood, followed by a gradual decline as the body ages. While targeted training can optimize an individual's potential, these underlying factors establish a baseline and set limits on an individual's ultimate speed capabilities.

  • Genetics: Predisposition for a higher percentage of fast-twitch muscle fibers and efficient nervous system function.
  • Age: Speed potential generally peaks in early adulthood, with a natural decline in speed and power occurring with advancing age.

How do psychological aspects impact speed performance?

Psychological aspects significantly influence an individual's ability to perform at high speeds, often acting as a critical differentiator in competitive environments. Motivation provides the intrinsic drive and persistence needed to push physical limits during intense training and competition. Concentration ensures that an athlete can focus intently on the task at hand, react quickly to stimuli, and execute movements with precision and optimal timing. A strong mental game can unlock an athlete's full physical potential, allowing them to overcome fatigue and maintain optimal performance under pressure.

  • Motivation: Drives consistent effort, commitment to speed training, and the desire to perform at peak levels.
  • Concentration: Enables quick reactions, precise execution of movements, and sustained focus during high-speed activities and competitive scenarios.

Frequently Asked Questions

Q

Why are muscle fiber types important for speed?

A

Fast-twitch muscle fibers (Type II) contract rapidly and powerfully, making them crucial for explosive movements and generating high speed. They are key for quick bursts of energy required in sprinting and jumping activities.

Q

What is plyometrics and how does it help speed?

A

Plyometrics involves exercises like jumps and bounds that use rapid muscle stretching and contracting. This method enhances explosive power, reactive strength, and the ability to generate force quickly, directly improving an athlete's speed and agility.

Q

How do genetics and age affect speed development?

A

Genetics influence muscle fiber composition and neural efficiency, setting a baseline for speed potential. Age typically sees peak speed in early adulthood, with a gradual decline thereafter, though consistent training can mitigate this effect.

Related Mind Maps

View All

No Related Mind Maps Found

We couldn't find any related mind maps at the moment. Check back later or explore our other content.

Explore Mind Maps

Browse Categories

All Categories
Get an AI summary of MindMap AI
© 3axislabs, Inc 2026. All rights reserved.