Featured Mind map

AI Competency Matrix for Language Education

The AI Competency Matrix for foreign language education comprehensively outlines essential skills for both teachers and students. It integrates UNESCO frameworks and federal standards, focusing on critical evaluation, ethical use, and practical application of AI tools. This matrix helps educators design effective learning experiences, ensuring students develop crucial digital and linguistic competencies for the modern world.

Key Takeaways

1

AI tools significantly enhance language learning and critical thinking development.

2

Ethical and responsible AI use is crucial for both educators and learners.

3

Core language competencies can be effectively developed with or without AI integration.

4

Teachers must actively guide students in critically evaluating AI-generated outputs.

5

Successful AI integration requires adapting pedagogical approaches and curricula.

AI Competency Matrix for Language Education

What foundational requirements guide AI competency development in language education?

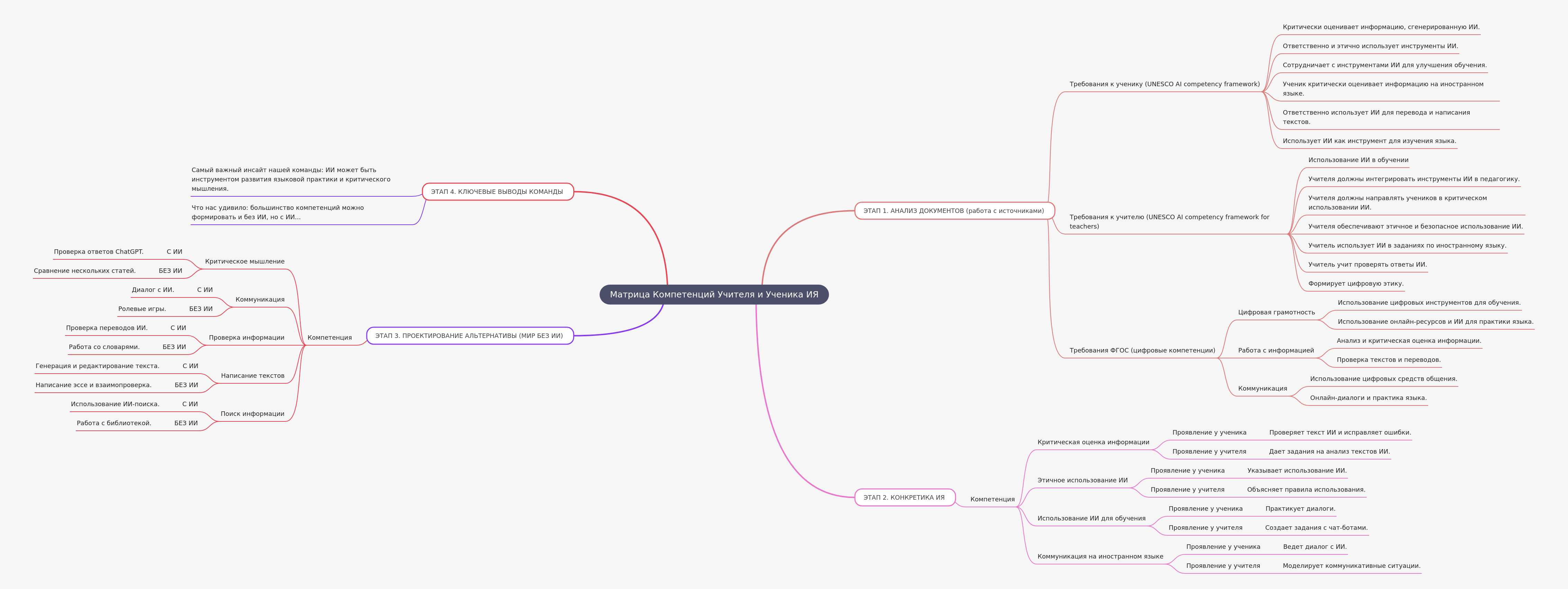
This initial stage systematically analyzes key educational documents to establish foundational requirements for integrating AI competencies within foreign language education. It synthesizes comprehensive guidelines from UNESCO's AI competency frameworks, specifically tailored for both students and teachers, alongside relevant Federal State Educational Standards (FSES) concerning digital competencies. This thorough analysis ensures that the developed matrix aligns precisely with global best practices and national educational objectives, providing a robust and validated framework. Understanding these multifaceted requirements is absolutely crucial for designing relevant curricula, developing effective pedagogical strategies, and fostering responsible AI use in language learning environments.

  • UNESCO AI competency framework for students: Emphasizes the critical evaluation of AI-generated information, responsible and ethical utilization of AI tools, and collaborative learning experiences enhanced by AI.
  • UNESCO AI competency framework for teachers: Focuses on effectively integrating AI tools into pedagogical practices, guiding students in the critical and discerning use of AI, and ensuring ethical and safe AI application within the classroom.
  • FSES digital competencies: Includes developing digital literacy for proficient tool use, mastering effective information handling and analysis, and cultivating digital communication skills essential for language practice.

How are AI competencies specifically applied and manifested in foreign language learning?

This stage meticulously details how general AI competencies are specifically applied and manifested within the unique context of foreign language (FL) education. It outlines practical applications and expected behaviors for both students and teachers, focusing on critical evaluation of AI-generated content, ethical AI usage, and leveraging AI for enhanced learning and communication. For instance, students are expected to verify AI translations and correct errors, while teachers design tasks that effectively utilize chatbots for interactive dialogue practice. This specificity ensures that AI integration directly supports FL acquisition and development, moving beyond generic digital skills to targeted linguistic applications that foster deeper understanding and proficiency.

  • Critical evaluation of information: Students actively check AI-generated text for accuracy, identifying and correcting errors; teachers provide assignments specifically requiring analysis and critique of AI outputs.
  • Ethical AI usage: Students learn to properly acknowledge and cite AI assistance in their work; teachers clearly explain the rules, limitations, and ethical considerations for AI tool use.
  • Utilizing AI for learning: Students engage in dynamic dialogue practice with AI language partners to improve fluency; teachers create innovative assignments incorporating AI chatbots for interactive communicative scenarios.
  • Foreign language communication: Students practice conversational skills and refine their linguistic output through interaction with AI; teachers model and facilitate complex communicative situations using AI tools effectively.

Why is it essential to design and consider alternatives to AI for developing language competencies?

Designing alternatives, or conceptualizing a "world without AI," is absolutely essential for ensuring that core language competencies are developed robustly and independently of technological reliance. This critical stage systematically contrasts AI-supported methods with traditional, non-AI approaches, highlighting how fundamental skills such as critical thinking, effective communication, thorough information verification, precise text production, and efficient information retrieval can be fostered through diverse means. By understanding and implementing non-AI alternatives, educators can create balanced and comprehensive curricula that build foundational skills, ensuring students possess versatile abilities applicable in various contexts, whether advanced AI tools are present or not. This approach guarantees holistic and adaptable skill development.

  • Critical thinking: Involves meticulously checking the veracity of ChatGPT responses versus comparing, analyzing, and synthesizing information from multiple traditional articles and sources.
  • Communication: Encompasses engaging in structured dialogues with AI language partners versus participating in dynamic, interactive role-playing exercises and group discussions with peers.
  • Information verification: Requires diligently checking the accuracy and nuances of AI-generated translations versus thoroughly working with comprehensive dictionaries, grammar guides, and authoritative reference materials.
  • Text writing: Includes generating and editing AI-assisted text for efficiency versus independently crafting original essays, reports, and engaging in constructive peer-to-peer review processes.
  • Information search: Utilizes advanced AI-powered search engines for quick data retrieval versus conducting thorough research by working directly with physical or digital library resources and academic databases.

What are the overarching key insights and conclusions regarding AI's role in foreign language education?

The team's overarching key conclusions unequivocally emphasize that AI serves as an exceptionally powerful and transformative tool for advancing both practical language skills and sophisticated critical thinking abilities. A particularly significant insight gained was that while a substantial number of core competencies can indeed be developed effectively without direct AI intervention, its strategic integration often profoundly enhances, diversifies, and significantly accelerates the overall learning process. The team was genuinely surprised to discover that AI does not replace fundamental pedagogical approaches but rather augments them, offering innovative avenues for student engagement, personalized learning experiences, and dynamic skill development. This nuanced understanding underscores AI's immense potential as a valuable, yet supplementary and carefully managed, resource in modern foreign language education.

  • The most important insight: AI can be a highly effective instrument for developing advanced language practice, fostering critical thinking skills, and enriching the overall learning experience for students.
  • A surprising finding: While many essential competencies are achievable without AI, its thoughtful and strategic integration significantly enhances, diversifies, and enriches the learning experience in profound ways.

Frequently Asked Questions

Q

What is the primary goal of the AI Competency Matrix for foreign language education?

A

The primary goal is to define and integrate essential AI-related skills for foreign language teachers and students. This ensures responsible, ethical, and effective use of AI tools to enhance learning outcomes, foster critical thinking, and prepare learners for future challenges.

Q

How does the matrix specifically address ethical AI use in foreign language learning contexts?

A

It emphasizes teaching students to responsibly acknowledge AI use and critically evaluate AI-generated content for accuracy. Teachers are guided to explain ethical rules and ensure safe, appropriate integration of AI tools in all assignments and learning activities.

Q

Can core language competencies be developed effectively without relying on AI tools?

A

Yes, the matrix explicitly acknowledges that many core competencies, such as critical thinking, communication, and writing, can be developed through traditional methods. However, AI offers valuable supplementary tools to enhance and diversify these learning experiences.

Related Mind Maps

View All

Browse Categories

All Categories
Get an AI summary of MindMap AI
© 3axislabs, Inc 2026. All rights reserved.