Featured Mind map

Informatics Exhibition: Understanding & Safe Internet Use

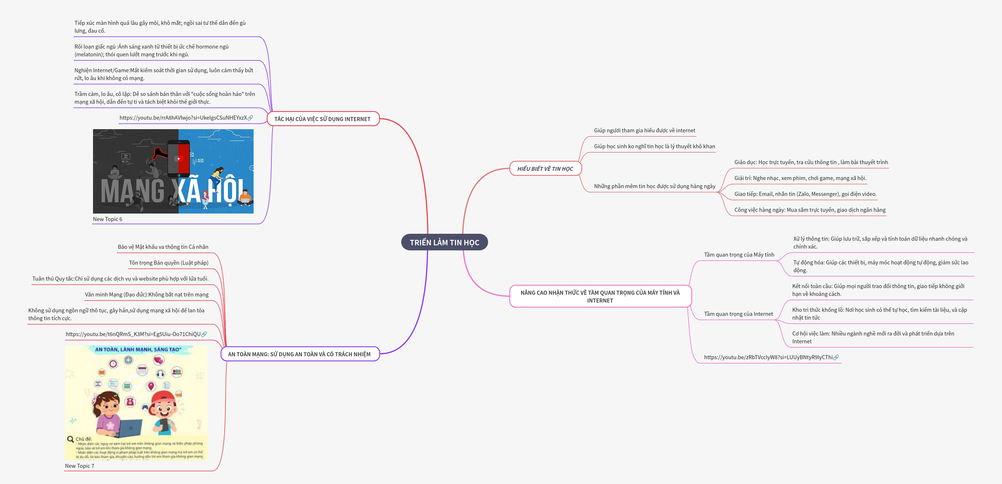
An informatics exhibition aims to educate participants on the fundamentals of computer science and the internet's significance. It highlights everyday software applications, promotes safe and responsible online behavior, and raises awareness about the potential negative impacts of excessive internet use, fostering a balanced digital lifestyle.

Key Takeaways

1

Informatics simplifies daily tasks and connects globally.

2

Understand internet's role in education, work, and communication.

3

Practice strong passwords and respect digital rights.

4

Be mindful of screen time and cyberbullying.

5

Internet addiction can lead to health and social issues.

Informatics Exhibition: Understanding & Safe Internet Use

What is the importance of understanding informatics?

Understanding informatics is fundamentally crucial as it demystifies the internet and its vast applications, moving beyond abstract theory to practical daily use. This knowledge helps individuals, especially students, grasp how technology seamlessly integrates into various aspects of life, from online learning and information retrieval to entertainment, communication, and even routine tasks like online shopping and banking transactions. By highlighting the pervasive nature of everyday software, an informatics exhibition empowers users to leverage digital tools effectively, fostering a more informed, engaged, and confident participation in the digital world.

  • Helps participants gain a clear understanding of how the internet functions and its core mechanisms.
  • Demonstrates to students that informatics is practical, engaging, and relevant, dispelling notions of it being dry theory.
  • Showcases diverse everyday software applications in education (online learning, research), entertainment (music, movies, games), communication (email, messaging), and daily tasks (online shopping, banking transactions).

How do computers and the internet impact our lives?

Computers and the internet are indispensable pillars of modern society, profoundly enhancing information processing capabilities and global connectivity. Computers efficiently store, organize, and calculate vast amounts of data with remarkable speed and accuracy, while also automating complex tasks across industries, significantly reducing manual labor and increasing productivity. The internet, in turn, provides boundless opportunities for seamless communication across geographical distances, serves as an immense, accessible knowledge repository for continuous learning and research, and consistently generates new job opportunities in a rapidly evolving digital economy, shaping our professional landscapes and daily interactions.

  • Computers efficiently process information, enabling rapid storage, organization, and accurate calculation of vast datasets.
  • Automation powered by computers helps devices and machinery operate independently, significantly reducing the need for manual effort across various sectors.
  • The internet facilitates global connectivity, allowing people to exchange information and communicate seamlessly without geographical limitations.
  • It functions as a vast knowledge repository, empowering students to self-study, find educational materials, and stay updated with current news and developments.
  • The digital landscape creates numerous new job opportunities, fostering economic development and diverse career paths based on evolving internet technologies.

How can we ensure safe and responsible internet use?

Ensuring safe and responsible internet use demands a proactive approach combining robust protective measures with ethical online conduct. Users must prioritize diligently safeguarding personal information and employing strong, unique passwords to prevent unauthorized access, identity theft, and data breaches. It is absolutely essential to respect copyright laws and intellectual property rights, alongside adhering strictly to age-appropriate online services and content guidelines to protect younger users. Practicing exemplary online etiquette, which includes refraining from cyberbullying, aggressive language, and actively utilizing social media platforms to disseminate positive and constructive information, collectively contributes to cultivating a healthier, more respectful, and secure digital environment for everyone.

  • Protect personal information and utilize strong, unique passwords to secure accounts and prevent unauthorized access and identity theft.
  • Respect copyright laws and legal frameworks, understanding the implications of intellectual property rights in the digital realm.
  • Adhere to platform rules and guidelines, specifically using only age-appropriate online services and websites for safety.
  • Practice online etiquette by refraining from cyberbullying and aggressive language, fostering a respectful digital community for all users.
  • Utilize social media responsibly to spread positive, constructive information and engage in meaningful, beneficial interactions.

What are the potential harms of excessive internet use?

Excessive internet use carries several significant potential harms, adversely impacting physical health, mental well-being, and social interactions. Prolonged screen exposure can lead to chronic eye strain, dry eyes, and poor posture, often resulting in hunchback and persistent neck pain, necessitating ergonomic awareness. Blue light emitted from devices disrupts natural sleep patterns by inhibiting melatonin production, while internet or gaming addiction can manifest as a profound loss of control over usage time, accompanied by intense restlessness and anxiety when offline. Furthermore, constant comparison with idealized "perfect lives" portrayed on social media frequently fosters depression, anxiety, and social isolation, detaching individuals from genuine real-world connections and eroding self-esteem.

  • Physical health issues include chronic eye strain, dry eyes, and poor posture, potentially leading to hunchback and persistent neck pain from prolonged use.
  • Sleep disorders frequently arise from blue light exposure inhibiting melatonin production and the habit of browsing before bedtime.
  • Internet and game addiction can cause a significant loss of control over usage time, leading to restlessness and anxiety when disconnected from online platforms.
  • Mental health impacts such as depression, anxiety, and social isolation often stem from comparing oneself to idealized portrayals on social media, eroding self-esteem.

Frequently Asked Questions

Q

Why is understanding informatics important for students?

A

It helps students perceive computer science as practical and engaging, rather than just theoretical, by illustrating its direct relevance in daily activities such as online learning, entertainment, and effective communication.

Q

How does the internet contribute to job opportunities?

A

The internet has been a catalyst for the emergence and rapid development of numerous new industries and professions globally, thereby providing diverse and expanding employment opportunities within the dynamic digital economy.

Q

What are key ways to practice online safety?

A

Key practices include diligently protecting personal information, using strong passwords, respecting copyright laws, adhering to age-appropriate content, and actively promoting positive and respectful online interactions.

Related Mind Maps

View All

Browse Categories

All Categories
Get an AI summary of MindMap AI
© 3axislabs, Inc 2026. All rights reserved.