Featured Mind map

The Great Reset Conspiracy Theory Explained

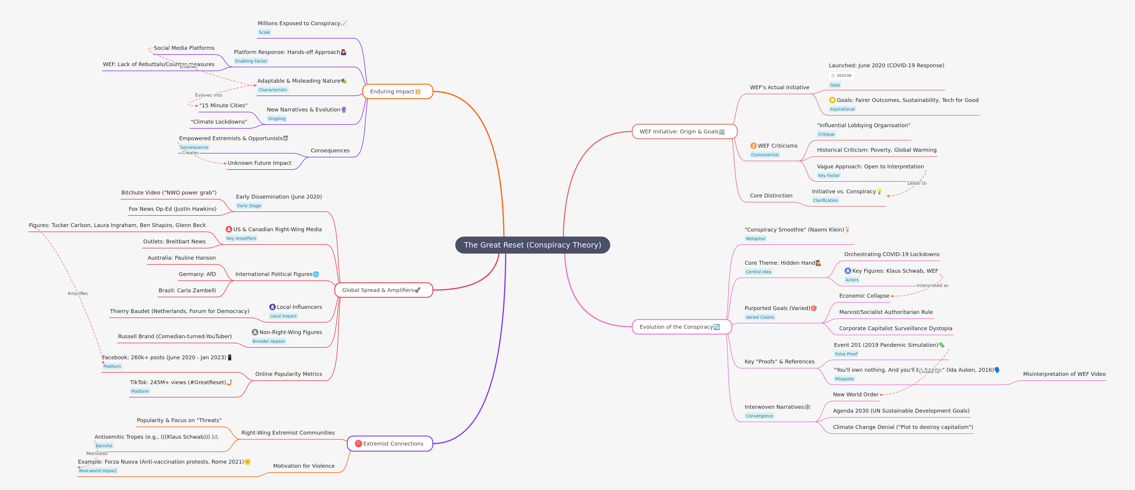
The Great Reset conspiracy theory falsely claims a global elite, led by the World Economic Forum (WEF), is orchestrating events like COVID-19 to dismantle capitalism, establish authoritarian control, and create a dystopian society where individuals 'own nothing.' This narrative misinterprets the WEF's actual 'Great Reset' initiative, which aims for sustainable and inclusive post-pandemic recovery, focusing on global cooperation and addressing systemic issues.

Key Takeaways

1

Distinguish WEF's initiative from the conspiracy theory.

2

Conspiracy claims a hidden elite orchestrates global control.

3

It intertwines with other narratives like NWO, Agenda 2030.

4

Amplified by right-wing media and international figures.

5

Has real-world consequences, empowering extremists.

The Great Reset Conspiracy Theory Explained

What is the World Economic Forum's 'Great Reset' initiative?

The World Economic Forum's 'Great Reset' is an actual initiative launched in June 2020, primarily as a response to the COVID-19 pandemic. Its stated goals are to foster a more sustainable and inclusive global economy, aiming for fairer outcomes, environmental sustainability, and leveraging technology for societal good. However, the WEF itself faces criticisms, often being labeled an 'influential lobbying organization' with a historically vague approach to global issues like poverty and climate change. This vagueness has unfortunately made its initiative open to misinterpretation, a key factor that allowed the conspiracy theory to take root and diverge significantly from the WEF's original intent. Understanding this core distinction is crucial.

  • Launched in June 2020 as a direct response to the COVID-19 pandemic.
  • Aims for fairer outcomes, environmental sustainability, and technology for global good.
  • Criticized as an 'influential lobbying organization' with a vague approach.
  • Crucially, it is a legitimate initiative, distinct from the conspiracy theory.

How did the 'Great Reset' conspiracy theory evolve?

The 'Great Reset' conspiracy theory rapidly evolved into a 'conspiracy smoothie,' blending various existing narratives. Its core theme posits a 'hidden hand' orchestrating global events, particularly COVID-19 lockdowns, to achieve nefarious ends. Key figures like Klaus Schwab and the World Economic Forum are falsely identified as the masterminds. Purported goals are varied, including economic collapse, authoritarian rule, or a corporate surveillance dystopia. 'Proofs' often cite the 2019 Event 201 pandemic simulation and a misinterpretation of a 2016 quote, 'You'll own nothing. And you'll be happy.' These narratives frequently intertwine with older conspiracy theories like the New World Order, Agenda 2030, and climate change denial, presenting them as interconnected parts of a grand scheme.

  • Described as a 'conspiracy smoothie,' blending various existing narratives.
  • Central idea: a 'hidden hand' orchestrates events like COVID-19 lockdowns.
  • Falsely identifies Klaus Schwab and the WEF as masterminds.
  • Purported goals include economic collapse, authoritarian rule, or surveillance dystopia.
  • 'Proofs' often cite Event 201 and misinterpretations of quotes.
  • Intertwines with New World Order, Agenda 2030, and climate change denial.

What are the extremist connections of the Great Reset conspiracy?

The Great Reset conspiracy theory has found significant popularity and resonance within various right-wing extremist communities globally. These groups often interpret the theory through the lens of perceived 'threats' to their way of life, national sovereignty, or traditional values. Disturbingly, the narrative frequently incorporates antisemitic tropes, such as the use of (((Klaus Schwab))) to imply Jewish control or manipulation, a common tactic in extremist discourse. This conspiratorial framework is not merely theoretical; it has been shown to motivate real-world violence. A notable example is the involvement of the Italian far-right group Forza Nuova in anti-vaccination protests in Rome in 2021, where the Great Reset narrative was used to fuel their actions and justify their opposition to public health measures.

  • Popular within right-wing extremist communities, focusing on perceived threats.
  • Incorporates harmful antisemitic tropes, such as references to (((Klaus Schwab))).
  • Motivates real-world violence, exemplified by Forza Nuova's 2021 protests.

How has the Great Reset conspiracy theory spread globally?

The Great Reset conspiracy theory rapidly spread globally starting in June 2020, initially via platforms like Bitchute and a Fox News op-ed. Its dissemination was significantly amplified by prominent US and Canadian right-wing media figures such as Tucker Carlson and outlets like Breitbart News. International political figures, including Australia's Pauline Hanson, Germany's AfD, and Brazil's Carla Zambelli, also adopted and promoted the narrative. Local influencers, like Thierry Baudet, further extended its reach. It even gained broader appeal, attracting non-right-wing figures such as Russell Brand. Online popularity metrics highlight its vast reach, with over 260,000 Facebook posts and more than 245 million TikTok views for #GreatReset between June 2020 and January 2023.

  • Early dissemination occurred via Bitchute videos and Fox News op-eds.
  • Amplified by prominent US and Canadian right-wing media figures and outlets.
  • Adopted and promoted by international political figures and local influencers.
  • Gained broader appeal, including non-right-wing personalities like Russell Brand.
  • Achieved massive online popularity on platforms like Facebook and TikTok.

What is the enduring impact of the Great Reset conspiracy theory?

The Great Reset conspiracy theory has profoundly impacted millions globally, exposing them to misleading narratives. Its widespread adoption was significantly enabled by a 'hands-off approach' from many social media platforms and a perceived lack of robust rebuttals from the World Economic Forum. This allowed unchecked proliferation. Its adaptable and misleading nature is a key characteristic, enabling it to evolve and attach to new anxieties, spawning narratives like '15 Minute Cities' and 'Climate Lockdowns.' Consequences are tangible: it has empowered extremists and opportunists, fostering distrust and division. The full, long-term future impact of this pervasive conspiracy theory remains largely unknown, but its influence continues to shape public discourse.

  • Exposed millions globally to misleading and divisive narratives.
  • Enabled by social media platforms' 'hands-off' approach and WEF's limited rebuttals.
  • Highly adaptable, evolving into new narratives like '15 Minute Cities' and 'Climate Lockdowns.'
  • Empowers extremists and opportunists, contributing to distrust and division.
  • Its full, long-term future impact on public discourse remains unknown.

Frequently Asked Questions

Q

What is the main difference between the WEF's Great Reset and the conspiracy theory?

A

The WEF's Great Reset is an initiative for sustainable post-pandemic recovery. The conspiracy theory falsely claims it's a plot by a global elite to establish authoritarian control and dismantle individual freedoms and capitalism.

Q

Who are some key figures associated with promoting the conspiracy?

A

Promoters include right-wing media personalities like Tucker Carlson and Ben Shapiro, international political figures such as Pauline Hanson, and some non-right-wing influencers like Russell Brand.

Q

How does the Great Reset conspiracy theory connect to other narratives?

A

It often intertwines with existing conspiracy theories like the New World Order, Agenda 2030, and climate change denial, presenting them as parts of a larger, coordinated plot for global control.

Related Mind Maps

View All

No Related Mind Maps Found

We couldn't find any related mind maps at the moment. Check back later or explore our other content.

Explore Mind Maps

Browse Categories

All Categories
Get an AI summary of MindMap AI
© 3axislabs, Inc 2026. All rights reserved.