Featured Logic chart

AI Data Analytics Tools & Educational Impact

Selecting AI data analytics tools involves evaluating platforms like Google Cloud Vertex AI, Python ML libraries, and RapidMiner based on features and application. These tools offer significant advantages in education, such as personalized learning and early difficulty detection. However, they also present challenges like algorithmic biases, technological dependence, and data privacy concerns, requiring careful implementation.

Key Takeaways

1

AI tools like Vertex AI, Python, and RapidMiner offer diverse data analytics capabilities.

2

AI personalizes learning, detects difficulties, and optimizes educational content.

3

Challenges include algorithmic bias, tech dependence, and data privacy risks.

4

Careful selection and ethical implementation are crucial for AI in education.

AI Data Analytics Tools & Educational Impact

What are the key AI data analytics tools available for diverse applications?

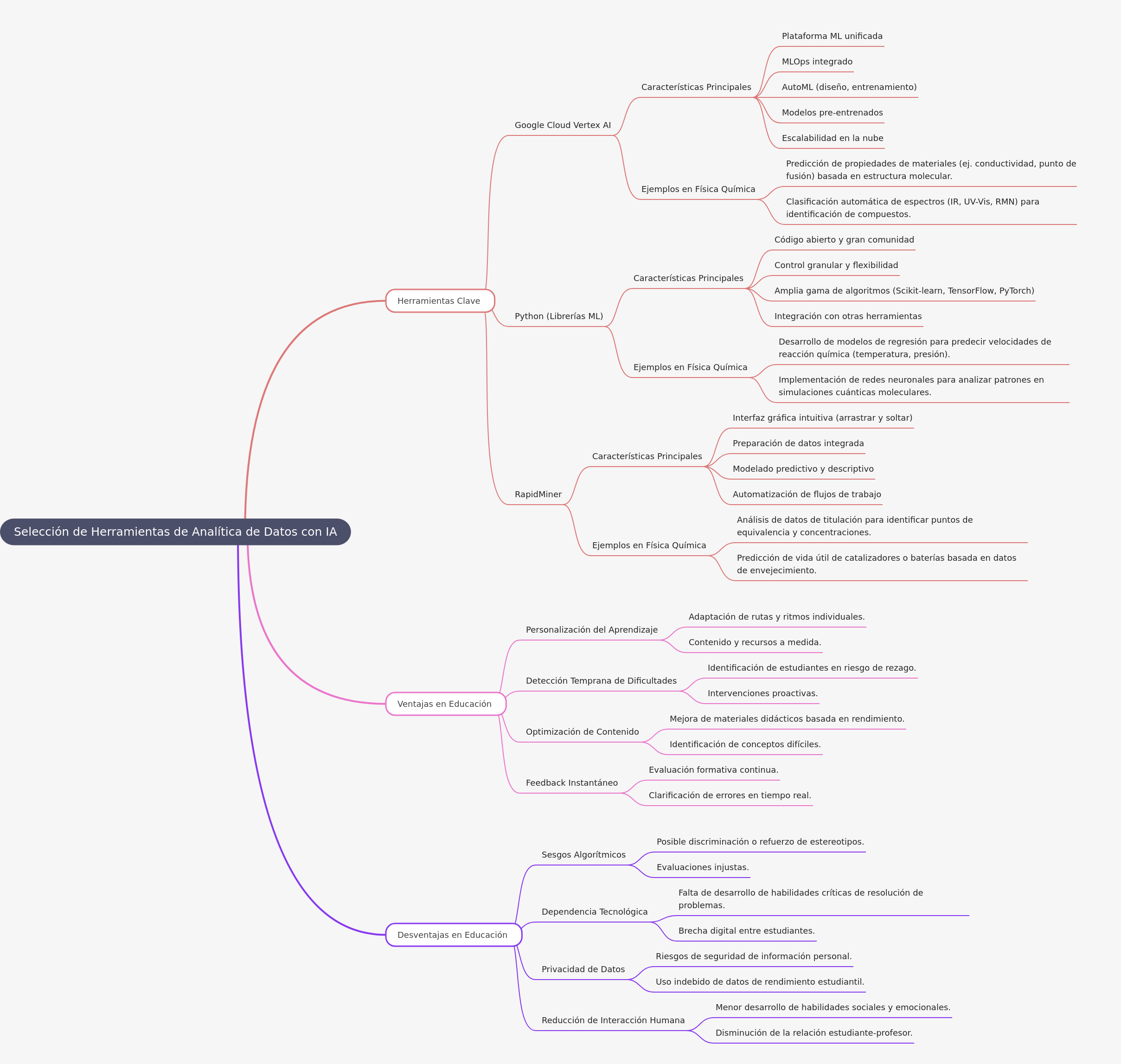
Key AI data analytics tools offer a spectrum of capabilities, ranging from comprehensive cloud-based platforms to flexible open-source libraries, each designed to process and interpret complex datasets efficiently. These powerful tools empower organizations and educators to harness artificial intelligence for advanced predictive modeling, intricate pattern recognition, and automated insight generation. A thorough understanding of their core features and specific application scenarios, particularly in specialized scientific domains like physical chemistry, is crucial for selecting the most appropriate technology. This strategic choice ensures analytical objectives are met, driving informed decision-making and streamlining data preparation, model development, and deployment processes, thereby making advanced analytics more accessible and impactful across various use cases.

  • Google Cloud Vertex AI: This unified machine learning platform integrates MLOps for streamlined model deployment and offers AutoML for automated model design and training. It leverages pre-trained models and ensures robust cloud scalability, ideal for predicting material properties based on molecular structures and classifying spectroscopic data.
  • Python (ML Libraries): An open-source ecosystem with a vast, active community, providing granular control and flexibility. It features a wide array of algorithms (Scikit-learn, TensorFlow, PyTorch) and strong integration capabilities. Ideal for developing custom regression models for chemical reaction rates or analyzing quantum molecular simulations.
  • RapidMiner: An intuitive platform with a graphical drag-and-drop interface, simplifying complex data science workflows. It includes integrated data preparation, supports predictive and descriptive modeling, and automates analytical processes. Highly effective for analyzing titration data or predicting catalyst and battery lifespan from aging data.

How do AI data analytics tools enhance and personalize educational experiences?

AI data analytics tools significantly enhance educational experiences by transforming traditional learning environments into highly dynamic, responsive, and student-centric systems. They empower educators to implement truly personalized learning, adapting curricula, content, and pace to meet individual student needs, ensuring each learner progresses optimally. These tools are also instrumental in the early detection of learning difficulties, proactively identifying students at risk of falling behind and enabling timely, targeted interventions before academic challenges escalate. By continuously analyzing performance data, AI helps optimize teaching materials, pinpointing difficult concepts and improving overall curriculum development, leading to demonstrably better learning outcomes across diverse subjects and student populations.

  • Personalization of Learning: AI tools adapt individual learning paths and paces, providing students with tailored content and resources that precisely match their unique learning styles and requirements, fostering deeper engagement and understanding.
  • Early Difficulty Detection: These systems enable the proactive identification of students at risk of academic underperformance or falling behind, allowing educators to implement immediate and effective interventions to support their progress and prevent disengagement.
  • Content Optimization: AI drives the continuous improvement of teaching materials and pedagogical strategies based on real-time student performance data, effectively identifying and addressing challenging concepts to enhance comprehension and curriculum relevance.
  • Instant Feedback: AI delivers continuous formative assessment, offering students immediate insights into their performance and providing real-time clarification of errors, which significantly accelerates the learning process and reinforces correct understanding.

What are the potential challenges and ethical concerns of AI implementation in education?

While AI offers transformative benefits, its integration into education also introduces several critical disadvantages and ethical concerns that demand careful consideration and mitigation strategies. Algorithmic biases, for instance, can inadvertently lead to unfair evaluations, reinforce existing societal stereotypes, or even discriminate against specific student demographics, undermining equitable learning opportunities. An excessive reliance on technology may impede the development of essential critical thinking, problem-solving, and creative skills, potentially widening the digital divide among students with varying access to necessary resources. Furthermore, the extensive collection and analysis of student data raise significant privacy concerns, including security risks, unauthorized access, and the potential misuse of sensitive personal and performance information, necessitating robust data protection frameworks and stringent ethical guidelines.

  • Algorithmic Biases: Poses significant risks of discrimination, reinforces societal stereotypes, and can lead to unfair or inequitable student evaluations, thereby impacting fairness, inclusivity, and trust within educational systems.
  • Technological Dependence: May hinder the development of crucial critical thinking, independent problem-solving, and adaptive learning skills, potentially exacerbating the digital divide among students with unequal access to necessary technology and support.
  • Data Privacy: Involves substantial security risks for sensitive personal information and student performance data, raising concerns about unauthorized access, potential misuse, and the imperative need for stringent protection protocols and transparent data governance.
  • Reduced Human Interaction: Can lead to less development of vital social and emotional skills among students, and a potential decrease in the quality and depth of the student-teacher relationship, impacting holistic personal and academic growth.

Frequently Asked Questions

Q

How can AI tools predict material properties in physical chemistry?

A

AI tools like Google Cloud Vertex AI or Python ML libraries analyze molecular structures and experimental data. They build models to predict properties such as conductivity or melting points, accelerating material science research and development.

Q

What are the main benefits of personalized learning with AI?

A

Personalized learning with AI adapts educational content and pace to individual student needs. It ensures customized learning paths, provides tailored resources, and helps students master concepts more effectively, improving overall academic performance.

Q

Why is data privacy a concern when using AI in education?

A

Data privacy is crucial due to the collection of sensitive student performance and personal information. Risks include security breaches, unauthorized access, and potential misuse of data, which could lead to ethical dilemmas and impact student trust.

Related Mind Maps

View All

Browse Categories

All Categories
Get an AI summary of MindMap AI
© 3axislabs, Inc 2026. All rights reserved.