Featured Mind map

Reproducción Humana: Proceso, Sistemas y Desarrollo

Human reproduction is the fundamental biological process enabling the creation of new individuals, ensuring the continuity of our species. It involves the sexual union of male sperm and female egg cells, leading to fertilization. This initiates a complex developmental journey within the female's uterus, culminating in the birth of a new human being, supported by specialized reproductive systems.

Key Takeaways

1

Human reproduction is a sexual process ensuring species continuity.

2

Male and female systems produce specialized cells for fertilization.

3

Fertilization, the sperm-egg union, initiates new life and pregnancy.

4

Pregnancy unfolds over nine months, divided into three distinct trimesters.

5

Understanding reproduction is vital for health and species survival.

Reproducción Humana: Proceso, Sistemas y Desarrollo

What is Human Reproduction and How Does it Occur?

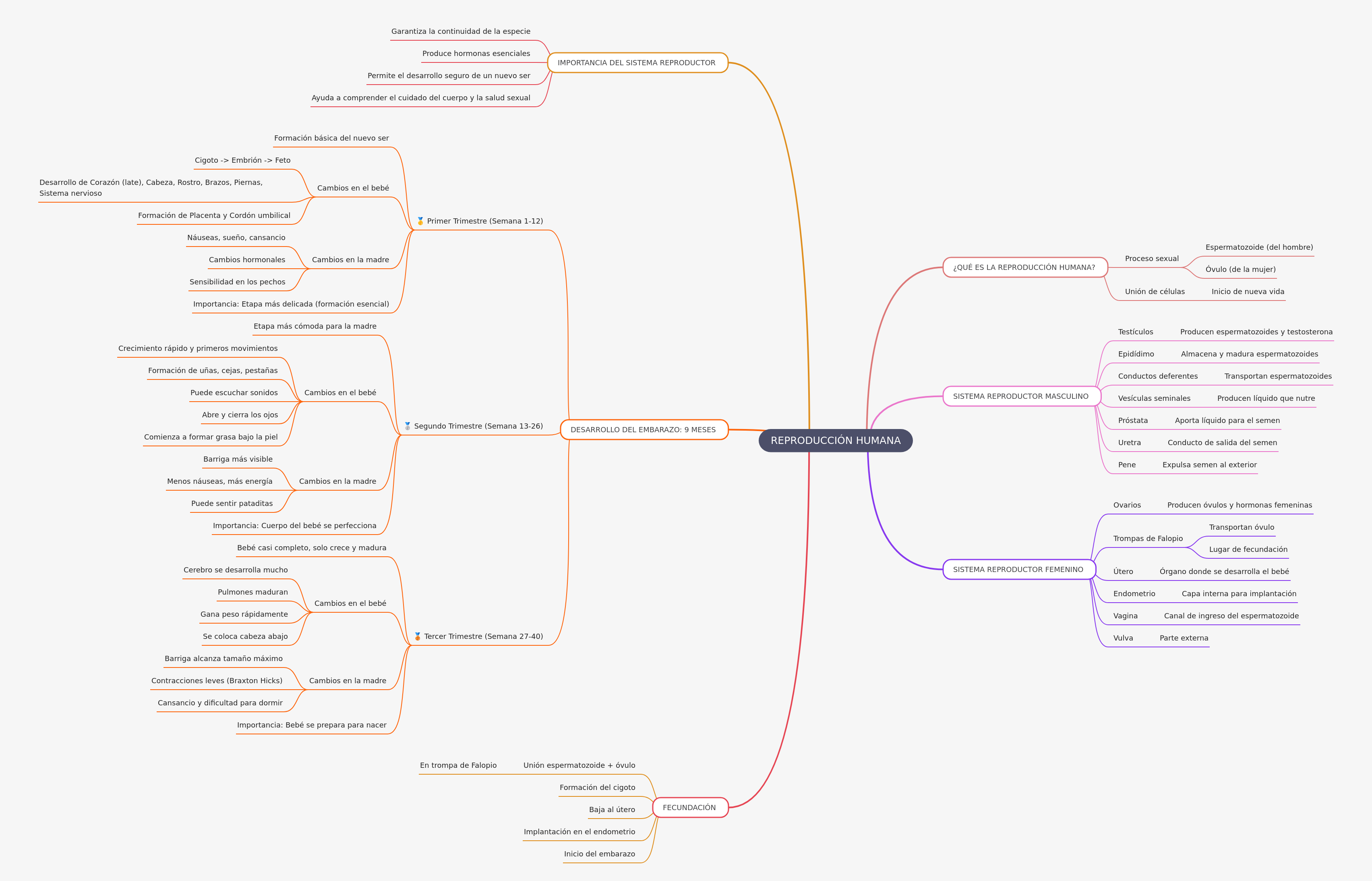
Human reproduction is the fundamental biological process by which new individuals are produced, ensuring the continuation of the human species across generations. It is inherently a sexual process, necessitating the involvement of two parents, each contributing specialized reproductive cells. This intricate biological mechanism begins with the male sperm uniting with the female egg, a pivotal event known as fertilization, which initiates the development of a new life. Understanding this process is crucial for comprehending human biology, the origins of life, and the coordinated functions of various organs and hormones that work together to achieve this vital outcome, underpinning all human existence.

  • Sexual process involving two parents.
  • Requires sperm from the male and an egg from the female.
  • Union of these cells initiates new life.

What are the Key Components and Functions of the Male Reproductive System?

The male reproductive system is a complex network of organs specifically designed for the continuous production, maturation, and efficient delivery of sperm, alongside the crucial synthesis of male hormones like testosterone. Its primary biological role is to facilitate successful fertilization by ensuring the generation and transport of viable sperm to the female reproductive tract. This system encompasses both internal and external organs, each performing distinct and essential functions vital for reproductive success. A comprehensive understanding of its intricate structure and coordinated functions is paramount for grasping male fertility, overall reproductive health, and the mechanisms of procreation.

  • Testicles: Produce sperm and testosterone.
  • Epididymis: Stores and matures sperm.
  • Vas Deferens: Transport sperm.
  • Seminal Vesicles: Produce nourishing fluid.
  • Prostate: Contributes fluid to semen.
  • Urethra: Conduct for semen exit.
  • Penis: Expels semen externally.

What are the Main Organs and Roles of the Female Reproductive System?

The female reproductive system is an intricately designed biological apparatus responsible for producing eggs, facilitating fertilization, and providing a nurturing environment for fetal development throughout pregnancy. It also plays a critical role in synthesizing essential female hormones, such as estrogen and progesterone, which meticulously regulate the menstrual cycle and support all reproductive functions. This vital system comprises internal organs like the ovaries, Fallopian Tubes, and Uterus, alongside external structures. Its coordinated operation is fundamental for conception, successful gestation, and childbirth, thereby playing a central and indispensable role in ensuring human continuity and the propagation of life.

  • Ovaries: Produce eggs and female hormones.
  • Fallopian Tubes: Transport eggs; site of fertilization.
  • Uterus: Organ where the baby develops.
  • Endometrium: Inner lining for implantation.
  • Vagina: Canal for sperm entry.
  • Vulva: External reproductive part.

How Does Fertilization Occur and What are its Initial Stages?

Fertilization is the pivotal biological event in human reproduction where a male sperm cell successfully fuses with a female egg cell, typically occurring within the specialized environment of the fallopian tube. This remarkable union results in the formation of a single, unique cell known as a zygote, which contains the complete genetic blueprint for a new individual. Following this crucial fusion, the zygote embarks on a critical journey, traveling down the fallopian tube to the uterus. There, it implants itself into the nutrient-rich endometrial lining, a process that officially marks the beginning of pregnancy and sets the stage for all subsequent embryonic and fetal development.

  • Sperm and egg unite in the fallopian tube.
  • Forms a zygote, the first cell of a new life.
  • Zygote travels to the uterus.
  • Implants in the endometrium.
  • Initiates pregnancy.

What are the Key Stages of Fetal Development During the Nine Months of Pregnancy?

Pregnancy represents a remarkable nine-month journey of profound growth and intricate development, meticulously divided into three distinct trimesters, each characterized by significant and transformative changes in both the developing baby and the expectant mother. This extraordinary period transforms a single fertilized cell into a fully formed human being, meticulously preparing for birth. Each trimester presents unique developmental milestones for the fetus, from initial organogenesis to final maturation, and specific physiological adjustments for the mother, all precisely orchestrated by complex hormonal interactions. Understanding these progressive stages provides invaluable insight into the incredible, intricate process of human gestation and life's beginnings.

  • First Trimester (Weeks 1-12): Basic formation of the new being; critical development of heart, brain, limbs, and nervous system. Mother experiences nausea, fatigue, and hormonal shifts. This is the most delicate stage for essential formation.
  • Second Trimester (Weeks 13-26): Rapid growth and first noticeable movements; baby develops features like nails, eyebrows, eyelashes, can hear sounds, and opens/closes eyes. Mother feels more comfortable, belly becomes visible, and can feel fetal movements.
  • Third Trimester (Weeks 27-40): Baby matures and gains weight rapidly; brain and lungs fully develop, baby positions itself head down for birth. Mother experiences increased fatigue, Braxton Hicks contractions, and difficulty sleeping.

Why is the Human Reproductive System So Important?

The human reproductive system holds immense and multifaceted importance, primarily because it fundamentally ensures the continuity and survival of the human species across countless generations. Beyond its direct role in procreation, this intricate system plays a crucial part in producing essential hormones that meticulously regulate various bodily functions, profoundly influencing development, mood, and overall physiological health in both males and females. Furthermore, a comprehensive understanding of this system empowers individuals to make informed, responsible decisions about their sexual health, family planning, and general well-being, fostering a deeper appreciation for the intricate biological processes that sustain all human life.

  • Ensures the continuity of the species.
  • Produces essential hormones.
  • Allows the safe development of a new being.
  • Helps understand body care and sexual health.

Frequently Asked Questions

Q

What is the primary purpose of human reproduction?

A

Its primary purpose is to ensure the continuity and survival of the human species. It achieves this by creating new individuals through the sexual union of male and female reproductive cells.

Q

Where does fertilization typically occur in the female body?

A

Fertilization, the fusion of sperm and egg, typically occurs within the fallopian tubes. After this, the resulting zygote travels to the uterus for implantation, initiating pregnancy.

Q

What are the main stages of pregnancy?

A

Pregnancy is divided into three trimesters: the first for basic formation, the second for rapid growth and development, and the third for maturation and preparation for birth.

Related Mind Maps

View All

Browse Categories

All Categories
Get an AI summary of MindMap AI
© 3axislabs, Inc 2026. All rights reserved.