Featured Mind map

Pharmacology: Understanding Drug Action and Therapy

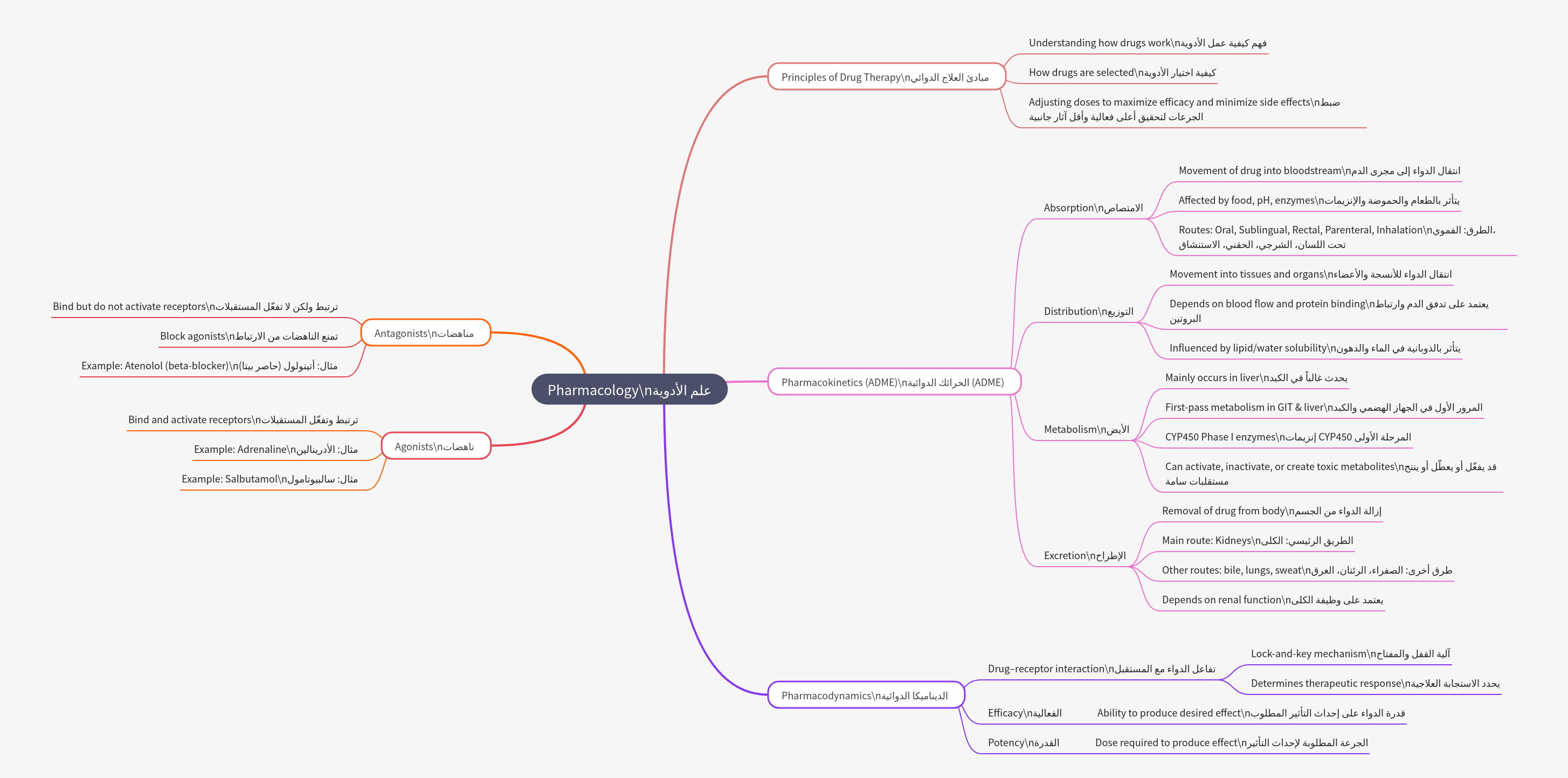
Pharmacology is the comprehensive scientific discipline dedicated to understanding how drugs interact with living biological systems. It meticulously investigates drug mechanisms of action, their journey through the body—encompassing absorption, distribution, metabolism, and excretion (ADME)—and their ultimate effects. This critical field underpins the development of new medications, guides optimal dosing strategies, and helps mitigate adverse reactions, ensuring safe, effective, and beneficial therapeutic outcomes for patients.

Key Takeaways

1

Pharmacology systematically studies drug interactions within living organisms.

2

Pharmacokinetics (ADME) details how the body processes drugs.

3

Pharmacodynamics explains how drugs exert their effects.

4

Agonists activate cellular receptors for biological responses.

5

Antagonists block receptor activation, preventing drug effects.

Pharmacology: Understanding Drug Action and Therapy

What are the Core Principles Guiding Effective Drug Therapy?

Effective drug therapy relies on a foundational understanding of how medications interact with the body to achieve desired health outcomes. This involves a careful process that begins with thoroughly understanding the specific mechanisms by which drugs exert their therapeutic effects at a cellular and systemic level. Crucially, selecting the most appropriate drug for an individual patient's condition is paramount, considering factors like disease state, patient history, and potential interactions. Furthermore, meticulous adjustment of drug dosages is continuously performed to optimize the medication's efficacy while diligently minimizing any potential adverse side effects, thereby ensuring patient safety and maximizing therapeutic benefit throughout the entire treatment regimen.

  • Understanding how drugs work: Delving into specific molecular and physiological mechanisms of action.
  • How drugs are selected: Choosing suitable medication based on patient needs, disease characteristics, and drug properties.
  • Adjusting doses to maximize efficacy and minimize side effects: Tailoring drug amounts for optimal therapeutic results with lowest risk.

How Do Drugs Traverse and Transform Within the Body (Pharmacokinetics)?

Pharmacokinetics, often encapsulated by the acronym ADME, meticulously describes the dynamic processes a drug undergoes from the moment of administration until its complete elimination from the body. This intricate journey encompasses absorption, where the drug enters the bloodstream; distribution, as it travels to various tissues and organs; metabolism, where it is chemically altered, often in the liver; and finally, excretion, its removal from the system. A comprehensive grasp of these pharmacokinetic phases is indispensable for designing effective dosing schedules, predicting potential drug-drug interactions, and ensuring that therapeutic drug concentrations are consistently maintained for optimal patient care and treatment success.

  • Absorption: Drug movement from administration site into bloodstream, influenced by food, pH, enzymes; routes include oral, sublingual, rectal, parenteral, and inhalation.
  • Distribution: Reversible transfer of drug from bloodstream into tissues and organs, dependent on blood flow, protein binding, and lipid/water solubility.
  • Metabolism: Biochemical modification of drugs, mainly in the liver, involving first-pass metabolism and CYP450 Phase I enzymes; can activate, inactivate, or generate toxic metabolites.
  • Excretion: Irreversible removal of drug or metabolites from the body, primarily via kidneys; other pathways include bile, lungs, and sweat, with renal function being a critical determinant.

What is Pharmacodynamics and How Do Drugs Produce Their Biological Effects?

Pharmacodynamics is the study of how drugs exert their effects on the body, focusing on the intricate mechanisms of action and the resulting physiological or biochemical changes. A central concept is the drug–receptor interaction, often conceptualized as a "lock-and-key" mechanism, where a drug precisely binds to a specific receptor to initiate a biological response. This interaction is fundamental in determining the therapeutic outcome. Efficacy refers to a drug's intrinsic ability to produce the maximum desired therapeutic effect, while potency describes the concentration or dose required to achieve a specific effect. These principles are crucial for understanding a drug's therapeutic potential and its clinical application.

  • Drug–receptor interaction: Specific binding of a drug to a biological receptor, like a lock and key, determining therapeutic response.
  • Efficacy: Inherent capacity of a drug to produce the maximum possible desired therapeutic effect.
  • Potency: Amount or concentration of a drug needed to elicit a specific magnitude of effect.

What is the Role of Agonists in Modulating Physiological Responses?

Agonists are pharmacological agents that bind to and activate specific cellular receptors, thereby mimicking or enhancing the action of naturally occurring endogenous signaling molecules. Upon binding, agonists trigger a cascade of intracellular events, leading to a characteristic biological response that can be therapeutically beneficial. For example, adrenaline acts as a potent agonist on adrenergic receptors, stimulating responses such as increased heart rate and bronchodilation. Similarly, salbutamol functions as a selective beta-2 adrenergic agonist, effectively relaxing the smooth muscles in the airways, which is crucial in treating conditions like asthma. Understanding agonists is vital for developing drugs that stimulate or augment specific physiological processes.

  • Bind and activate receptors: Agonists attach to specific receptors and initiate a biological response.
  • Example: Adrenaline: Activates adrenergic receptors, causing systemic effects like increased heart rate.
  • Example: Salbutamol: Selectively activates beta-2 adrenergic receptors for bronchodilation.

How Do Antagonists Influence and Block Drug or Natural Responses?

Antagonists are a class of drugs that bind to specific receptors but, unlike agonists, do not activate them. Instead, their primary function is to block or inhibit the action of agonists, whether those are endogenous signaling molecules or other administered drugs. By occupying the receptor site, antagonists physically prevent agonists from binding and initiating their characteristic biological responses. This blocking mechanism can effectively reduce or completely abolish specific physiological effects. A well-known example is Atenolol, a beta-blocker, which acts as an antagonist by binding to beta-adrenergic receptors, thereby reducing heart rate and blood pressure, making it useful in managing hypertension and angina.

  • Bind but do not activate receptors: Antagonists occupy receptor sites without triggering a cellular response.
  • Block agonists: They prevent endogenous ligands or other drugs from binding and activating receptors.
  • Example: Atenolol (beta-blocker): Blocks beta-adrenergic receptors, decreasing heart rate and blood pressure.

Frequently Asked Questions

Q

What is the primary difference between pharmacokinetics and pharmacodynamics?

A

Pharmacokinetics describes the journey of a drug through the body, encompassing its absorption, distribution, metabolism, and excretion (ADME). In contrast, pharmacodynamics explains how the drug affects the body, detailing its mechanism of action and the resulting biological responses.

Q

Why is precise dose adjustment crucial in effective drug therapy?

A

Precise dose adjustment is paramount to optimize a drug's therapeutic efficacy while simultaneously minimizing potential adverse side effects. It ensures patients receive the ideal amount of medication to achieve the desired health outcome safely and effectively.

Q

Can you elaborate on the "lock-and-key" mechanism in drug-receptor interactions?

A

The "lock-and-key" mechanism illustrates that a drug (the key) must have a specific molecular shape to fit perfectly into a particular receptor (the lock) on a cell. This precise binding initiates a specific biological response, determining the drug's therapeutic effect.

Related Mind Maps

View All

No Related Mind Maps Found

We couldn't find any related mind maps at the moment. Check back later or explore our other content.

Explore Mind Maps

Browse Categories

All Categories
Get an AI summary of MindMap AI
© 3axislabs, Inc 2026. All rights reserved.