Featured Mind map

Animal Classification by Diet

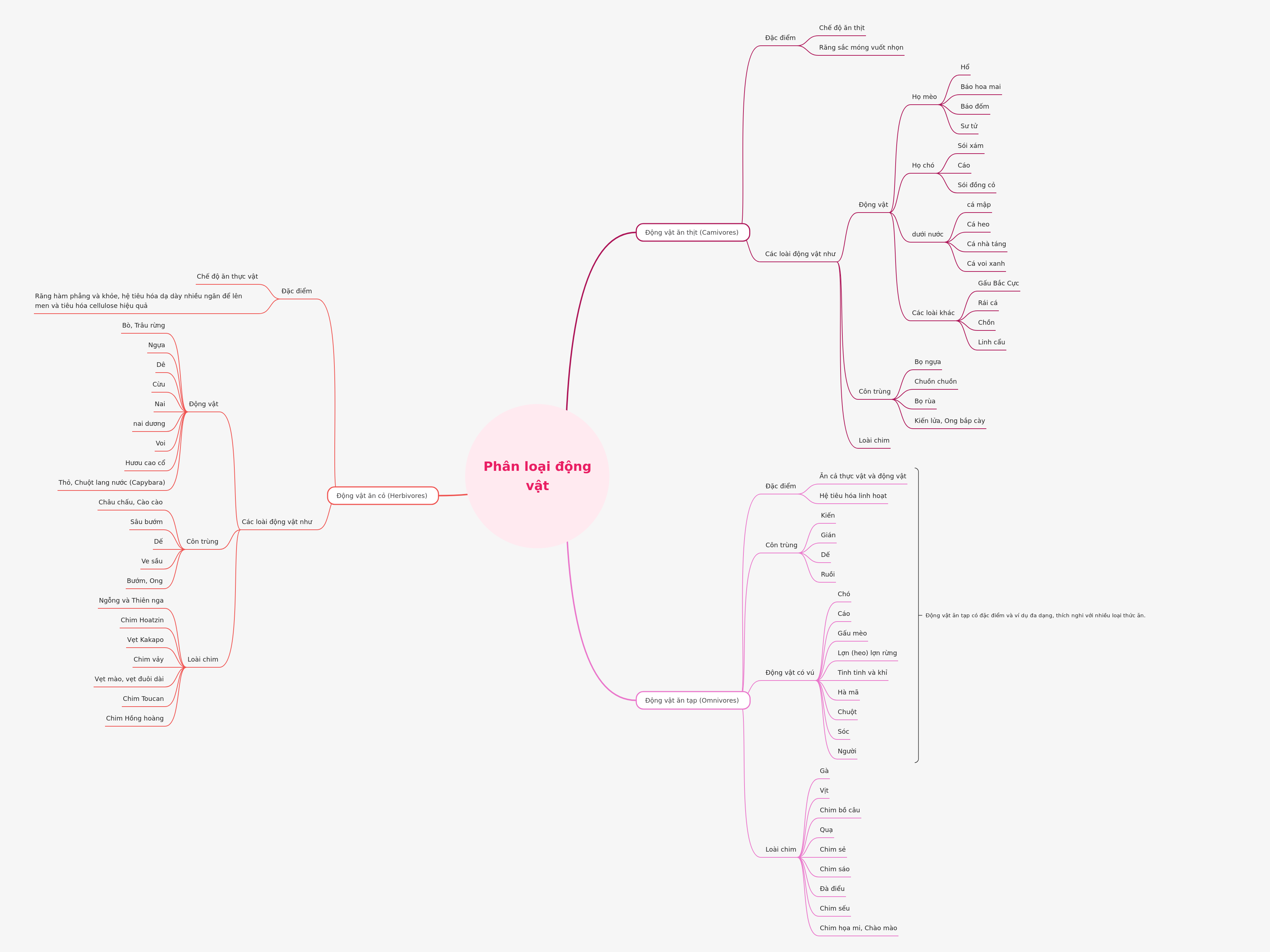
Animals are fundamentally classified into three primary dietary groups: carnivores, herbivores, and omnivores. This categorization is based on their primary food sources, reflecting distinct evolutionary adaptations in their anatomy, physiology, and behavior. Carnivores primarily consume meat, herbivores subsist on plant matter, while omnivores exhibit the flexibility to consume both, playing crucial and interconnected roles within global ecosystems, shaping biodiversity and nutrient cycles.

Key Takeaways

1

Animals are broadly categorized into carnivores, herbivores, and omnivores by their specific diet.

2

Each group displays unique physical and digestive system adaptations for processing their food.

3

Carnivores are predators, herbivores are primary consumers, and omnivores are highly adaptable feeders.

4

Dietary classification is vital for understanding ecological roles and complex food web dynamics.

5

Examples span mammals, insects, and birds, showcasing diverse feeding strategies across all kingdoms.

Animal Classification by Diet

What defines a carnivore, and what are their key characteristics and diverse examples?

Carnivores are animals primarily defined by their diet, which consists exclusively or predominantly of meat obtained from other animals. This specialized feeding strategy has driven the evolution of unique anatomical and physiological adaptations, enabling them to efficiently hunt, capture, and consume prey. Their physical attributes, such as razor-sharp teeth, powerful jaws, and acute senses like sight, hearing, and smell, are perfectly suited for a predatory lifestyle. Understanding carnivores is essential for comprehending food chain dynamics and ecological balance, as they play a vital role in controlling prey populations, preventing overgrazing, and maintaining ecosystem health by removing weaker or diseased individuals, thus ensuring natural selection.

  • Dietary Focus: Primarily consume meat, reflecting a highly specialized predatory lifestyle crucial for survival.
  • Physical Adaptations: Possess sharp teeth, strong claws, and acute senses for effective hunting and prey capture.
  • Powerful Felines: Includes iconic predators like tigers, leopards, jaguars, and the majestic lions of the savanna.
  • Canine Hunters: Features gray wolves, adaptable foxes, and swift coyotes, often known for pack hunting strategies.
  • Aquatic Predators: Encompasses formidable sharks, intelligent dolphins, and deep-diving sperm whales in oceans.
  • Diverse Mammals: Also includes polar bears, agile otters, stealthy weasels, and scavenging hyenas in various habitats.
  • Carnivorous Insects: Features the ambush predator praying mantis, swift dragonflies, and aphid-eating ladybugs.
  • Avian Hunters: Various bird species, though not explicitly listed, also exhibit carnivorous feeding habits globally.
  • Ecological Role: Crucial for regulating prey populations and maintaining overall ecosystem stability and health.

How do omnivores adapt to consuming both plant and animal matter, and what are common examples?

Omnivores are animals that possess the remarkable ability to consume and digest both plant and animal matter, showcasing incredible dietary flexibility. This adaptability allows them to thrive in diverse environments and exploit a wider range of food sources compared to specialized carnivores or herbivores. Their digestive systems are typically more versatile, capable of breaking down both tough plant fibers and animal proteins, often featuring a combination of grinding molars and sharper incisors. This dietary generalism provides a significant survival advantage, especially when specific food types become scarce, making them highly resilient and widespread across various habitats globally, from forests to bustling urban areas.

  • Dietary Flexibility: Consume both plants and animals, demonstrating broad adaptability to food availability fluctuations.
  • Versatile Digestion: Possess flexible digestive systems to process varied food types efficiently and effectively.
  • Survival Advantage: Thrive in diverse habitats by utilizing multiple food sources for consistent sustenance and energy.
  • Mammalian Omnivores: Includes humans, domestic dogs, clever raccoons, pigs, wild boars, and various primates.
  • Avian Omnivores: Features common birds like chickens, ducks, pigeons, intelligent crows, sparrows, and starlings.
  • Insect Omnivores: Encompasses ants, resilient cockroaches, crickets, and flies, adapting to varied diets.
  • Other Notable Omnivores: Includes foxes (some species), hippopotamuses (opportunistically), mice, and squirrels.
  • Ecological Resilience: Their varied diet contributes significantly to their resilience in changing environmental conditions.

What are the distinct features and dietary habits of herbivores, and which animals are examples?

Herbivores are animals whose primary diet consists solely of plant material, ranging from grasses and leaves to fruits and seeds. Their entire physiology, from their dental structure to their complex digestive system, is meticulously adapted for efficiently processing fibrous plant matter. They typically feature flat, strong molars for grinding and often possess multi-chambered stomachs or specialized digestive tracts that facilitate the fermentation and breakdown of cellulose, a complex carbohydrate found abundantly in plant cell walls. This specialized diet positions herbivores as primary consumers in most ecosystems, forming the foundational base of many food chains and playing a critical role in nutrient cycling and seed dispersal across diverse landscapes.

  • Plant-Based Diet: Exclusively consume plant material, including leaves, fruits, seeds, and various grasses.
  • Dental Adaptations: Characterized by flat, strong molars for efficient grinding of tough plant fibers.
  • Digestive Specialization: Often have multi-chambered stomachs for cellulose fermentation and nutrient absorption.
  • Key Grazing Mammals: Includes cows, wild buffalo, horses, goats, sheep, deer, and antelopes.
  • Large Herbivores: Features majestic elephants, towering giraffes, and the unique capybara of South America.
  • Rodent and Lagomorph Herbivores: Features rabbits, guinea pigs, and various other plant-eating rodents.
  • Insect Herbivores: Encompasses grasshoppers, caterpillars, crickets, cicadas, butterflies, and bees.
  • Avian Herbivores: Includes geese, swans, the unique hoatzin, kakapo parrots, and various seed-eating birds.
  • Ecological Role: Function as primary consumers, vital for energy transfer and nutrient cycling in food webs.

Frequently Asked Questions

Q

What is the main difference between carnivores, herbivores, and omnivores?

A

The primary distinction lies in their diet: carnivores eat meat, herbivores consume plants, and omnivores are capable of eating both. This fundamental difference shapes their biology, physical adaptations, and ecological roles within ecosystems.

Q

Why do some animals have specialized digestive systems?

A

Specialized digestive systems, such as multi-chambered stomachs in herbivores or short, acidic tracts in carnivores, evolve to efficiently process their specific diets, maximizing nutrient extraction from either plants or meat. These adaptations are crucial for survival.

Q

Can an animal change its dietary classification over its lifetime?

A

An animal's fundamental dietary classification (carnivore, herbivore, omnivore) is biologically fixed by its evolutionary adaptations. While some omnivores might adjust their intake based on food availability, a true, permanent shift between these core categories is not possible.

Related Mind Maps

View All

No Related Mind Maps Found

We couldn't find any related mind maps at the moment. Check back later or explore our other content.

Explore Mind Maps

Browse Categories

All Categories
Get an AI summary of MindMap AI
© 3axislabs, Inc 2026. All rights reserved.