Featured Mind map

Flipped Learning Model: Elements, Phases, and Theories

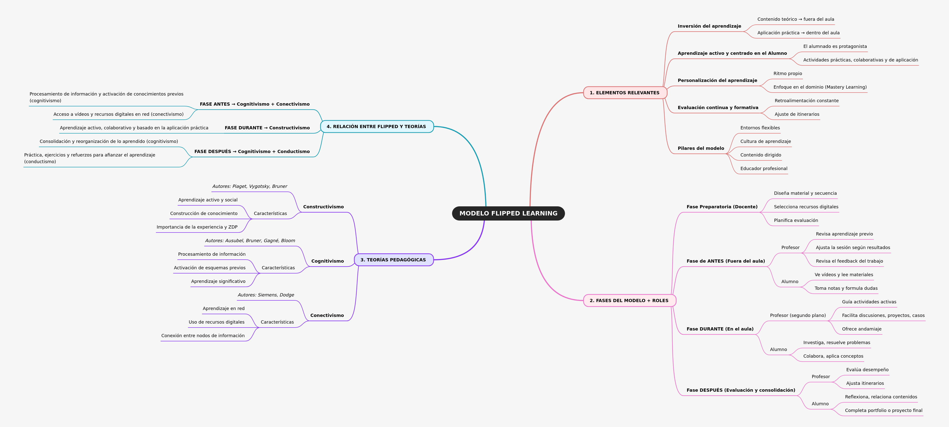
The Flipped Learning Model inverts traditional teaching by moving theoretical content outside the classroom for individual study, while dedicating in-class time to practical application, collaborative activities, and problem-solving. This student-centered approach fosters active learning, personalization, and continuous assessment, empowering students to master concepts at their own pace with the teacher acting as a facilitator.

Key Takeaways

1

Theoretical content is learned outside the classroom.

2

In-class time focuses on practical application and collaboration.

3

Learning is personalized, allowing students to set their own pace.

4

Continuous assessment and feedback guide student progress.

5

The model integrates constructivist, cognitivist, and connectivist theories.

Flipped Learning Model: Elements, Phases, and Theories

What are the core elements of the Flipped Learning Model?

The Flipped Learning Model redefines education by inverting traditional classroom activities, moving theoretical content delivery outside the classroom. This allows students to engage with new material at their own pace, fostering independent learning. In-class time is then dedicated to active, practical application, collaborative problem-solving, and deeper conceptual exploration. This student-centered approach prioritizes individual agency, enabling personalized learning paths and continuous, formative assessment. Constant feedback and flexible itinerary adjustments ensure students achieve mastery. The model's success relies on flexible learning environments, a strong culture of inquiry, carefully directed content, and the guidance of a professional educator.

  • Inversion of learning: Theoretical content is studied outside the classroom, freeing in-class time for practical application.
  • Active and student-centered learning: Students are protagonists, engaging in practical, collaborative, and application-focused activities.
  • Personalization of learning: Learning occurs at each student's own pace, with an emphasis on achieving concept mastery.
  • Continuous and formative assessment: Provides constant feedback and allows for flexible adjustment of learning itineraries.
  • Pillars of the model: Includes flexible environments, a supportive learning culture, directed content, and a professional educator.

How does the Flipped Learning Model progress through its phases and roles?

The Flipped Learning Model progresses through distinct phases, each defining specific roles for both the teacher and the student. The teacher first prepares by designing materials, selecting digital resources, and planning assessments. In the "BEFORE" phase, outside the classroom, students independently engage with theoretical content, taking notes and formulating questions. The teacher reviews prior learning to adjust the upcoming session. During the "DURING" phase, in the classroom, the teacher facilitates active learning, guiding discussions, projects, and case studies, offering scaffolding. Students actively investigate, solve problems, and collaborate. The "AFTER" phase focuses on evaluation and consolidation, where the teacher assesses performance and adjusts itineraries, and students reflect on their learning, completing projects.

  • Preparatory Phase (Teacher): Designs materials, selects digital resources, and meticulously plans the assessment strategy.
  • BEFORE Phase (Outside classroom): Students watch videos and read materials, taking notes and formulating questions independently.
  • DURING Phase (In classroom): Teacher guides active activities, facilitates discussions, projects, and offers essential scaffolding.
  • AFTER Phase (Evaluation and consolidation): Teacher evaluates performance and adjusts itineraries; students reflect and complete projects.

Which pedagogical theories underpin the Flipped Learning Model?

The Flipped Learning Model is deeply rooted in several key pedagogical theories that inform its design and effectiveness. Constructivism, championed by Piaget and Vygotsky, emphasizes active and social learning where students construct knowledge through experience and interaction, particularly within their Zone of Proximal Development. Cognitivism, with figures like Ausubel and Bloom, focuses on efficient information processing, activating prior knowledge, and fostering meaningful learning. Connectivism, introduced by Siemens, highlights networked learning, leveraging digital resources and dynamic connections between information nodes. These theories collectively provide a robust framework, ensuring the model supports diverse learning processes and outcomes.

  • Constructivism: Emphasizes active, social learning, knowledge construction, and the importance of experience and ZPD.
  • Cognitivism: Focuses on information processing, activating prior knowledge, and achieving meaningful learning outcomes.
  • Connectivism: Highlights networked learning, effective use of digital resources, and connecting diverse information nodes.

How do specific Flipped Learning phases relate to pedagogical theories?

The Flipped Learning Model strategically aligns its phases with specific pedagogical theories to optimize learning outcomes. The "BEFORE" phase, where students access theoretical content independently, integrates Cognitivism by processing information and activating prior knowledge, and Connectivism by utilizing digital resources and networked learning. The "DURING" phase, focused on in-class application, strongly embodies Constructivism through active, collaborative, and practical problem-solving, where students build understanding together. Finally, the "AFTER" phase, dedicated to evaluation and consolidation, draws upon Cognitivism for reorganizing learned material and incorporates elements of Behaviorism through practice, exercises, and reinforcement to solidify understanding and ensure retention.

  • BEFORE Phase: Integrates Cognitivism (information processing) and Connectivism (digital resources, networked learning).
  • DURING Phase: Strongly aligns with Constructivism, promoting active, collaborative, and practical application.
  • AFTER Phase: Combines Cognitivism (consolidation) with Behaviorism (practice, exercises, reinforcement).

Frequently Asked Questions

Q

What is the primary inversion in Flipped Learning?

A

The primary inversion in Flipped Learning involves shifting direct instruction and theoretical content delivery to outside the classroom. This allows valuable in-class time to be dedicated to active learning, practical application, collaborative problem-solving, and deeper engagement with the subject matter.

Q

How does Flipped Learning personalize education?

A

Flipped Learning personalizes education by enabling students to engage with theoretical content at their individual pace, reviewing as needed. It also provides continuous, formative feedback and allows teachers to dynamically adjust learning paths and resources based on each student's specific needs and progress towards mastery.

Q

Which pedagogical theories are most relevant to the "DURING" phase?

A

The "DURING" phase of Flipped Learning is most strongly supported by Constructivism. This theory emphasizes active, collaborative learning, where students construct knowledge through hands-on activities, discussions, and practical application of concepts within the classroom setting, guided by the teacher.

Related Mind Maps

View All

No Related Mind Maps Found

We couldn't find any related mind maps at the moment. Check back later or explore our other content.

Explore Mind Maps

Browse Categories

All Categories
Get an AI summary of MindMap AI
© 3axislabs, Inc 2026. All rights reserved.