Featured Logic chart

Understanding Scholasticism: Medieval Philosophy and Theology

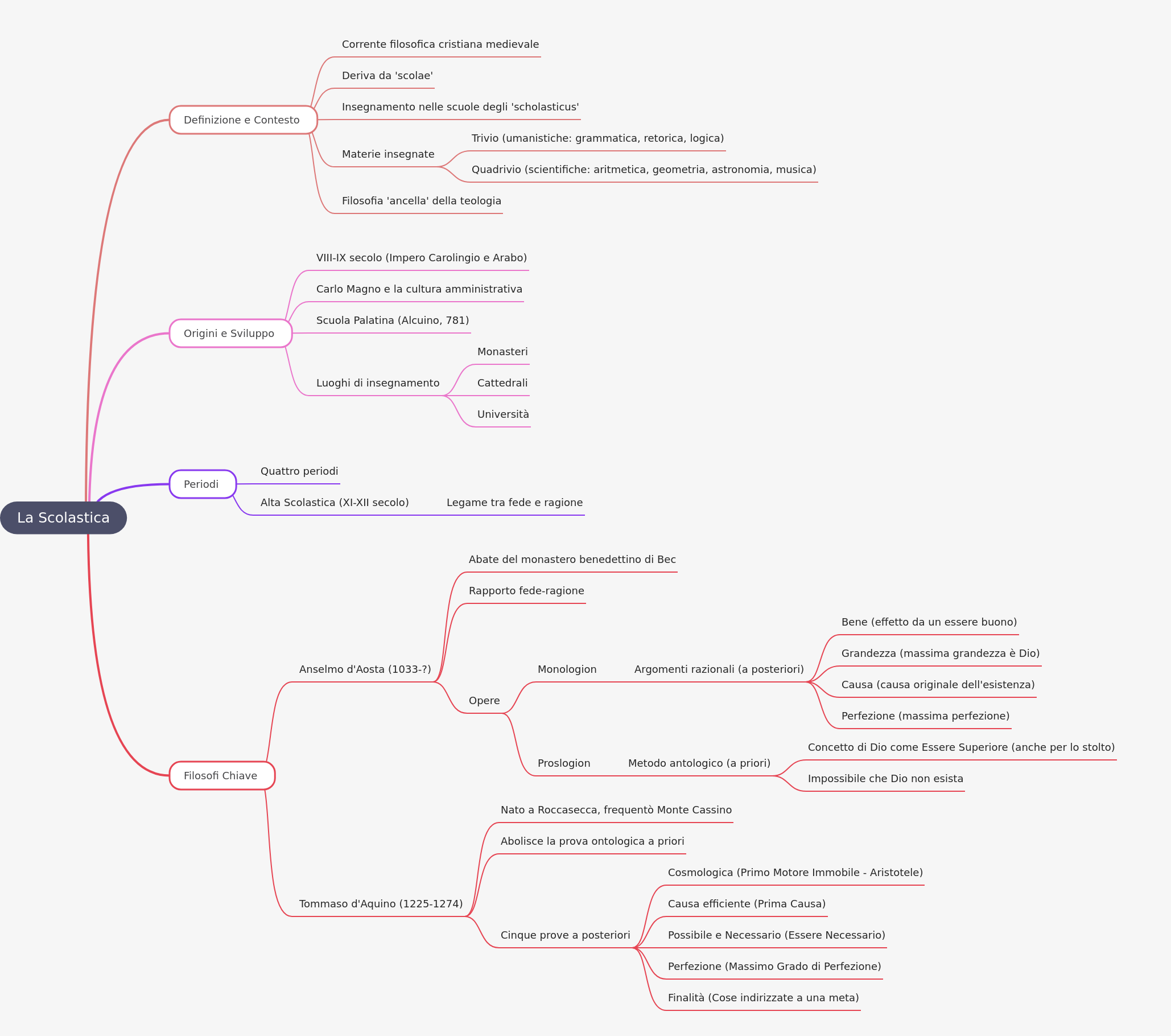
Scholasticism was a dominant medieval Christian philosophical and theological movement, primarily taught in European universities and monastic schools from the 9th to 17th centuries. It aimed to reconcile classical philosophy, especially Aristotelian thought, with Christian doctrine, using rigorous dialectical reasoning. Key figures like Anselm of Canterbury and Thomas Aquinas developed systematic approaches to understanding faith through reason, shaping Western intellectual tradition.

Key Takeaways

1

Scholasticism integrated faith and reason in medieval Christian thought.

2

It developed in schools and universities, using rigorous dialectical methods.

3

Anselm and Aquinas were pivotal, offering systematic proofs for God's existence.

4

The movement profoundly influenced Western philosophy, theology, and education.

Understanding Scholasticism: Medieval Philosophy and Theology

What is Scholasticism and its Defining Historical Context?

Scholasticism represents a pivotal Christian philosophical and theological current that profoundly shaped intellectual life throughout the medieval period, primarily flourishing from the 9th to the 17th century. Deriving its evocative name from "scolae," meaning schools, it specifically refers to the distinctive teaching methods, rigorous intellectual disciplines, and systematic doctrines developed by "scholasticus," or schoolmen, within these influential educational institutions. This intellectual movement was fundamentally characterized by its rigorous dialectical approach, which meticulously aimed to systematically harmonize classical philosophical thought, particularly the rediscovered works of Aristotle, with the revealed truths of Christian doctrine. It famously viewed philosophy as the "ancilla theologiae," or handmaiden of theology, signifying its role in serving to clarify, defend, and provide rational foundations for religious beliefs. The comprehensive curriculum in these schools was meticulously structured around the seven liberal arts, encompassing both the humanities (Trivium) and sciences (Quadrivium), thereby laying the essential groundwork for structured academic inquiry and sophisticated intellectual discourse across Europe.

  • A dominant medieval Christian philosophical and theological movement, active from the 9th to 17th centuries.
  • Named after "scolae" (schools) and "scholasticus" (schoolmen), reflecting its educational origins and context.
  • Philosophy was considered the "handmaiden of theology," providing rational tools to support and clarify religious truths.
  • Education encompassed the Trivium (grammar, rhetoric, logic) for language and reasoning, and the Quadrivium (arithmetic, geometry, astronomy, music) for scientific understanding.

How Did Scholasticism Originate and Evolve Through the Centuries?

Scholasticism's origins are deeply rooted in the intellectual revival of the 8th and 9th centuries, particularly during the Carolingian Empire under Charlemagne, who actively promoted administrative culture and education across his realm. This period saw the establishment of influential centers like the Schola Palatina (Palace School), led by the esteemed scholar Alcuin in 781, which served as a crucial incubator for early scholastic thought and pedagogical methods. The movement subsequently developed and expanded through systematic teaching in various key educational settings. These included the venerable monastic schools, which preserved ancient texts and learning, the burgeoning cathedral schools, and later, the increasingly important universities that emerged across Europe. The significant interaction with Arab scholarship also played a crucial role, as Latin translations of Greek and Arabic philosophical texts introduced new ideas, especially those of Aristotle, which scholastics diligently sought to integrate into their Christian theological framework. This continuous evolution marked its journey from rudimentary dialectics to highly sophisticated and comprehensive theological systems.

  • Emerged significantly in the 8th-9th centuries, fostered by the Carolingian Empire's emphasis on culture.
  • Charlemagne's promotion of administrative culture and education greatly aided its initial rise and spread.
  • The Schola Palatina, founded by Alcuin in 781, served as a crucial early institution for scholastic thought.
  • Instruction took place in monastic schools, cathedral schools, and the newly forming European universities.

What Were the Defining Periods and Characteristics of Scholasticism?

Scholasticism is generally categorized into four distinct historical periods, each reflecting unique stages of its intellectual development, methodological refinement, and overall influence. Among these, the High Scholasticism period, spanning the 11th and 12th centuries, stands out as particularly pivotal. This era was profoundly characterized by an intense and systematic focus on exploring the intricate relationship between faith and reason, striving to demonstrate their inherent compatibility and mutual reinforcement within a Christian worldview. During this time, scholastic thinkers meticulously refined their dialectical methods, engaging in profound and often lengthy debates on complex theological and philosophical questions. Their primary objective was to construct comprehensive systems of thought that could logically explain and defend Christian beliefs, frequently drawing heavily upon newly rediscovered classical texts, especially those of Aristotle. This period effectively laid the foundational intellectual framework for the later, more complex and expansive syntheses of scholastic philosophy, culminating in the works of figures like Thomas Aquinas.

  • Divided into four main historical periods, each with distinct intellectual characteristics.
  • High Scholasticism (11th-12th century) was a particularly crucial and defining era for the movement.
  • A central theme was the profound and systematic exploration of the link between faith and human reason.
  • Thinkers refined dialectical methods to logically explain, defend, and synthesize Christian doctrines with philosophy.

Who Were the Most Influential Philosophers and Theologians of Scholasticism?

Two towering figures, Anselm of Aosta and Thomas Aquinas, profoundly shaped Scholasticism, leaving an indelible mark on Western philosophy and theology. Anselm, an esteemed abbot, is celebrated for his early contributions to the enduring debate concerning faith and reason. His seminal works, "Monologion" and "Proslogion," presented groundbreaking arguments for God's existence, most notably the famous ontological argument. Thomas Aquinas, born in Roccasecca, represents the absolute pinnacle of High Scholasticism. He critically engaged with Anselm's a priori ontological proof, ultimately rejecting its methodology. Instead, Aquinas meticulously formulated his renowned "Five Ways," a posteriori proofs for God's existence, firmly grounded in empirical observation and Aristotelian metaphysics. His monumental synthesis became the bedrock of Catholic doctrine and Western thought.

  • Anselm of Aosta (1033-?) was a key early figure, deeply exploring the intricate faith-reason relationship.
  • His "Monologion" offered a posteriori arguments for God's existence, based on observed effects in the world.
  • His "Proslogion" famously presented the ontological argument, an a priori proof derived from the concept of God.
  • Thomas Aquinas (1225-1274) is widely considered the absolute apex of High Scholasticism's intellectual achievements.
  • Aquinas critically rejected Anselm's a priori ontological proof, favoring empirical and rational approaches.
  • He developed the "Five Ways," a posteriori proofs for God's existence, firmly rooted in observation and Aristotelian metaphysics.

Frequently Asked Questions

Q

What does "ancilla theologiae" mean in Scholasticism?

A

It translates to "handmaiden of theology." This concept highlights philosophy's role in Scholasticism: to serve theology by providing rational tools, logical arguments, and intellectual frameworks to understand, clarify, and rigorously defend Christian doctrines.

Q

What was the main difference between Anselm's and Aquinas's proofs for God's existence?

A

Anselm's ontological argument in "Proslogion" was a priori, based purely on the concept of God as the greatest conceivable being. Aquinas's "Five Ways" were a posteriori, derived from empirical observations of the world and its effects, like motion and causality.

Q

Which subjects were part of the Trivium and Quadrivium in scholastic education?

A

The Trivium included grammar, rhetoric, and logic, focusing on language, communication, and critical reasoning skills. The Quadrivium comprised arithmetic, geometry, astronomy, and music, emphasizing mathematical, scientific, and cosmic understanding within the curriculum.

Related Mind Maps

View All

No Related Mind Maps Found

We couldn't find any related mind maps at the moment. Check back later or explore our other content.

Explore Mind Maps

Browse Categories

All Categories
Get an AI summary of MindMap AI
© 3axislabs, Inc 2026. All rights reserved.