Featured Mind map

Philosophy of Social Sciences: Core Concepts & Methods

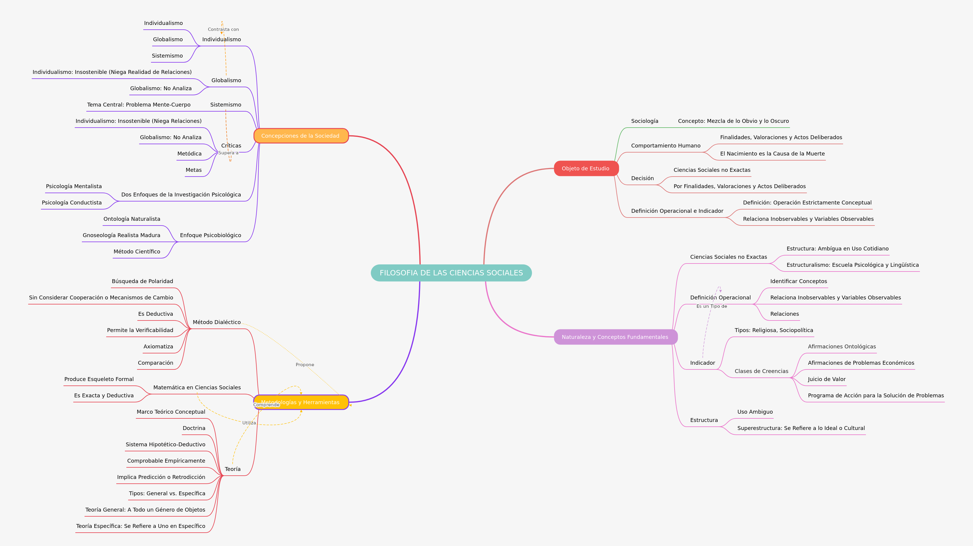
The philosophy of social sciences critically examines the foundations, methods, and implications of social research. It delves into the nature of human behavior, societal structures, and the unique challenges of studying complex social phenomena. This field explores how we define concepts, employ methodologies like dialectics and mathematics, and interpret diverse societal models, ultimately shaping our understanding of the social world.

Key Takeaways

1

Philosophy of social sciences explores human behavior, decisions, and societal structures.

2

Operational definitions are crucial for linking abstract social concepts to observable variables.

3

Methodologies like dialectical reasoning and mathematical modeling provide analytical frameworks.

4

The discipline navigates the inherent non-exactness and ambiguous nature of social phenomena.

5

Diverse conceptions of society, from individualism to systemism, shape research approaches.

Philosophy of Social Sciences: Core Concepts & Methods

What is the primary object of study in the philosophy of social sciences?

The philosophy of social sciences primarily investigates the intricate realm of human behavior, societal structures, and the complex interplay of individual and collective actions. It seeks to understand how social phenomena are defined, observed, and interpreted, acknowledging that unlike natural sciences, social sciences often deal with subjective meanings, purposes, and deliberate acts. This field critically examines the unique challenges in studying human decision-making and the non-exact nature of social predictions, striving to establish rigorous yet flexible frameworks for inquiry. It also explores how abstract concepts are translated into measurable indicators for empirical research.

  • Sociology: Explores societal structures and human interactions, blending obvious observations with obscure meanings.
  • Human Behavior: Focuses on actions driven by purposes, valuations, and deliberate choices, including existential considerations.
  • Decision-Making: Acknowledges the non-exact nature of social sciences, influenced by individual and collective intentions.
  • Operational Definition: A conceptual process linking unobservable theoretical constructs to observable, measurable variables.
  • Indicators: Concrete measures derived from operational definitions, crucial for empirical investigation in social research.

What are the fundamental concepts and inherent nature of social sciences?

Social sciences are inherently non-exact, dealing with concepts that often carry ambiguous meanings in everyday use, unlike the precise terminology found in natural sciences. This field grapples with defining and structuring complex social realities, employing tools like operational definitions to bridge the gap between abstract ideas and empirical observation. Fundamental concepts include understanding how beliefs, whether ontological or socio-political, function as indicators of broader societal issues. The philosophy of social sciences also examines the role of "structure," distinguishing its ambiguous common usage from more specific theoretical applications like structuralism in psychology and linguistics, or the concept of superstructure in cultural contexts.

  • Non-Exact Sciences: Social sciences differ from natural sciences due to the complexity and variability of human phenomena.
  • Ambiguous Structure: The term "structure" can be used loosely in daily language, requiring precise definition.
  • Structuralism: A specific school of thought in psychology and linguistics, analyzing underlying structures.
  • Operational Definition: A critical process for identifying concepts and relating unobservable variables to observable data.
  • Indicators: Observable manifestations or measures of abstract concepts, categorized by types like religious or sociopolitical.
  • Classes of Beliefs: Encompass ontological assertions, economic problem statements, value judgments, and action programs.
  • Superstructure: Refers to the ideal or cultural aspects of society, often contrasted with its economic base.

What methodologies and tools are employed in social science research?

Social science research employs diverse methodologies and analytical tools to investigate complex human and societal phenomena. The dialectical method, for instance, systematically seeks out polarities and contradictions within social systems, offering a deductive approach that allows for verifiability and axiomatization, though it may not always account for cooperation or nuanced mechanisms of change. Mathematics also plays a crucial role, providing a formal, exact, and deductive skeleton for theoretical models. Furthermore, robust theories, whether general or specific, serve as empirically testable, hypothetico-deductive systems that enable both prediction and retrodiction, forming the conceptual backbone of rigorous social inquiry.

  • Dialectical Method: A deductive approach identifying polarities, allowing verifiability and axiomatization through comparison.
  • Limitations of Dialectics: Often overlooks cooperative dynamics or subtle mechanisms of social change.
  • Mathematics in Social Sciences: Provides a formal, exact, and deductive framework for theoretical model construction.
  • Theory as a Framework: Serves as a conceptual theoretical framework or doctrine guiding rigorous research.
  • Hypothetico-Deductive System: Theories structured for empirical testing and logical derivation of consequences.
  • Empirical Testability: A core requirement for theories, ensuring validation or refutation by evidence.
  • Prediction and Retrodiction: Theories enable forecasting future events or explaining past occurrences based on principles.
  • General Theory: Applies broadly to an entire genre or class of social objects or phenomena.
  • Specific Theory: Focuses on a particular, singular object or phenomenon within a defined scope.

How do different conceptions of society influence social science understanding?

Various conceptions of society profoundly shape how social scientists approach their research, each offering a distinct lens through which to view human interaction and collective organization. Individualism emphasizes the autonomous agent, while globalism focuses on overarching societal structures, sometimes at the expense of individual agency. Systemism attempts to integrate these perspectives, viewing society as an interconnected system. Critiques highlight the limitations of each: individualism may deny the reality of relationships, and globalism can fail to analyze specific components. These philosophical stances also inform psychological research, contrasting mentalist and behaviorist approaches, and underpin the psychobiological approach with its naturalist ontology and scientific methodology.

  • Individualism: Focuses on individual actors and their choices as primary drivers of social phenomena.
  • Globalism: Emphasizes large-scale societal structures and collective forces, potentially neglecting individual contributions.
  • Systemism: Proposes a holistic view, integrating individual and structural elements to understand societal systems.
  • Critique of Individualism: Often deemed unsustainable for denying the fundamental reality of social relationships.
  • Critique of Globalism: Can be criticized for failing to provide detailed analysis of specific social components.
  • Psychological Research Approaches: Includes mentalist psychology (internal states) and behaviorist psychology (observable actions).
  • Psychobiological Approach: Integrates biological and psychological factors, grounded in a naturalist ontology.
  • Naturalist Ontology: A philosophical stance asserting that reality is fundamentally natural and explainable by natural laws.
  • Mature Realist Epistemology: A theory of knowledge positing objective reality can be known through scientific inquiry.
  • Scientific Method: The systematic approach used in the psychobiological framework for rigorous investigation.

Frequently Asked Questions

Q

Why are social sciences considered non-exact?

A

Social sciences are non-exact because they study complex human behavior, decisions, and subjective interpretations, which are influenced by purposes and values, making precise prediction and universal laws challenging.

Q

What is an operational definition in social science?

A

An operational definition is a conceptual process that links abstract, unobservable concepts, like "happiness" or "social class," to concrete, observable, and measurable variables or indicators for empirical study.

Q

How do different societal conceptions impact research?

A

Conceptions like individualism, globalism, and systemism dictate the focus of research—whether on individual agency, overarching structures, or integrated systems—thereby influencing methodologies, interpretations, and policy recommendations.

Related Mind Maps

View All

No Related Mind Maps Found

We couldn't find any related mind maps at the moment. Check back later or explore our other content.

Explore Mind Maps

Browse Categories

All Categories
Get an AI summary of MindMap AI
© 3axislabs, Inc 2026. All rights reserved.