Featured Mind map

Mercado Libre Daily Seller Checklist for Success

A Mercado Libre daily seller checklist is a structured routine designed to maximize sales, enhance visibility, and ensure consistent growth on the platform. It encompasses essential tasks from morning order processing and customer communication to midday competitive pricing adjustments, afternoon listing optimizations, and nightly performance evaluations. Adhering to this checklist helps sellers maintain a competitive edge, improve customer satisfaction, and strategically scale their business for long-term success.

Key Takeaways

1

Consistent daily actions drive Mercado Libre sales and visibility.

2

Rapid customer response boosts conversion rates and platform standing.

3

Regular optimization of listings and prices is crucial for competitiveness.

4

Strategic product scaling leads to significant and sustainable growth.

5

Monitor performance metrics to identify winning products and opportunities.

Mercado Libre Daily Seller Checklist for Success

What daily tasks should Mercado Libre sellers complete?

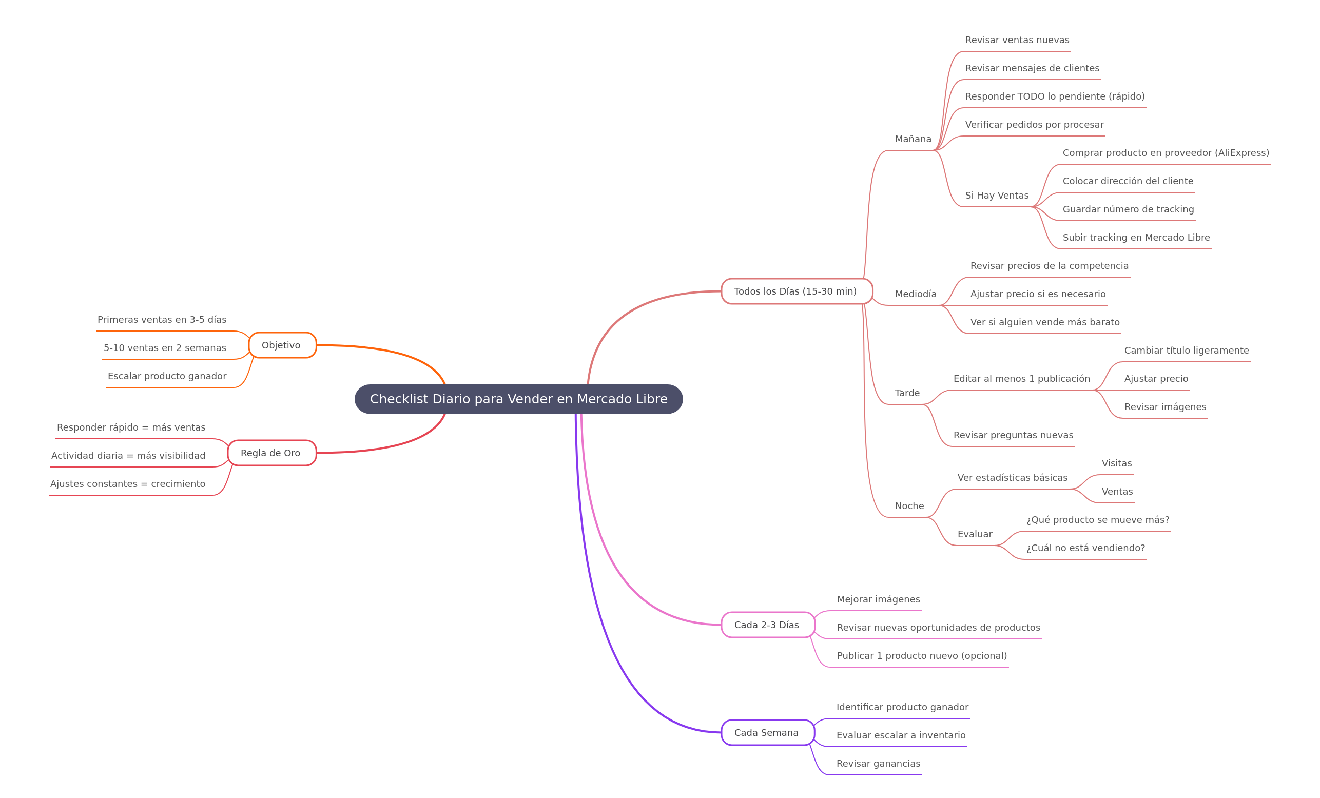
Mercado Libre sellers should implement a daily routine, typically requiring 15-30 minutes, to ensure operational efficiency and sustained growth. This consistent engagement is vital for maintaining high seller ratings, responding promptly to customer inquiries, and proactively managing inventory and listings. A structured daily approach helps sellers stay ahead of the competition, capitalize on new sales opportunities, and address potential issues before they escalate, ultimately contributing to a more robust and profitable online presence. Establishing these habits from the outset sets a strong foundation for long-term success on the platform.

  • Morning: Review new sales, check customer messages, respond to all pending inquiries quickly, and verify orders needing processing.
  • If Sales Occur: Purchase products from suppliers (e.g., AliExpress), input customer shipping details, save tracking numbers, and upload tracking information to Mercado Libre.
  • Midday: Analyze competitor pricing for similar products and adjust your own prices as necessary to remain competitive, identifying if others offer lower prices.
  • Afternoon: Edit at least one product listing by slightly changing the title, adjusting the price, and reviewing images for quality and relevance.
  • Night: Examine basic statistics such as visits and sales, then evaluate which products are selling well and which are underperforming to inform future strategy.

How can sellers optimize their Mercado Libre listings every few days?

Optimizing Mercado Libre listings every 2-3 days is a proactive strategy to keep your store fresh, engaging, and competitive, moving beyond the immediate daily operational tasks. This periodic review allows sellers to refine their product presentation, explore new market trends, and introduce new offerings, ensuring their catalog remains attractive and relevant to potential buyers. By dedicating time to these improvements, sellers can enhance their search ranking, increase click-through rates, and ultimately drive more conversions, fostering continuous improvement and adaptation in a dynamic marketplace. This consistent effort helps maintain a vibrant and evolving product portfolio.

  • Improve images: Enhance product photos for clarity, appeal, and consistency across listings to attract more buyers.
  • Review new product opportunities: Research and identify potential new products that align with market demand and your niche.
  • Publish 1 new product (optional): Introduce a new item to your store to expand your catalog and test market interest, diversifying your offerings.

What weekly strategies ensure long-term success on Mercado Libre?

Implementing weekly strategies on Mercado Libre shifts the focus from daily operations to strategic growth and long-term profitability. This involves a deeper analysis of sales data and market trends to identify top-performing products and evaluate the feasibility of scaling operations. Weekly reviews provide an opportunity to assess overall business health, make informed decisions about inventory management, and plan for future expansion. By dedicating time to these strategic tasks, sellers can move beyond transactional selling to build a sustainable and scalable business model, ensuring consistent progress and maximizing their return on investment over time. This systematic approach is crucial for sustained success.

  • Identify winning product: Pinpoint the products that consistently generate the most sales and profit, indicating strong market demand.
  • Evaluate scaling to inventory: Assess the potential to purchase winning products in bulk for inventory, reducing reliance on dropshipping and improving margins.
  • Review earnings: Conduct a thorough review of weekly profits and expenses to understand financial performance and identify areas for improvement or investment.

What are the golden rules for maximizing sales and visibility on Mercado Libre?

The 'Golden Rules' for selling on Mercado Libre are fundamental principles that underpin sustained success, emphasizing proactive engagement and continuous adaptation. These rules highlight that effective communication, consistent activity, and a willingness to evolve are not merely best practices but essential drivers of sales and visibility. By internalizing these principles, sellers can cultivate a strong reputation, build customer loyalty, and ensure their listings consistently rank higher in search results. Adhering to these guidelines creates a virtuous cycle of improved performance, increased customer trust, and ultimately, greater profitability within the competitive Mercado Libre ecosystem, setting a benchmark for operational excellence.

  • Respond fast = more sales: Quick responses to customer inquiries significantly increase conversion rates and improve buyer satisfaction.
  • Daily activity = more visibility: Consistent daily engagement with your store signals to Mercado Libre's algorithm that you are an active seller, boosting your listings' visibility.
  • Constant adjustments = growth: Regularly refining your listings, prices, and strategies based on performance data is crucial for continuous improvement and business expansion.

What are realistic sales objectives for new Mercado Libre sellers?

Setting realistic sales objectives is crucial for new Mercado Libre sellers to maintain motivation and track progress effectively. These objectives provide a clear roadmap for initial growth, helping sellers understand what to aim for in the short and medium term. By focusing on achievable milestones, new sellers can build confidence, refine their strategies, and gradually scale their operations. These targets are designed to encourage consistent effort and strategic planning, ensuring that early successes can be leveraged into sustained business expansion. Achieving these initial goals validates efforts and provides the momentum needed for more ambitious growth on the platform.

  • First sales in 3-5 days: Aim to secure your initial sales within the first few days of launching your store, demonstrating early market traction.
  • 5-10 sales in 2 weeks: Work towards achieving a consistent volume of 5 to 10 sales within the first two weeks, indicating growing customer interest.
  • Scale winning product: Once identified, focus on strategically scaling your best-performing product to maximize its potential and drive significant revenue.

Frequently Asked Questions

Q

Why is a daily checklist important for Mercado Libre sellers?

A

A daily checklist ensures consistent store management, prompt customer service, and proactive optimization, which are crucial for maintaining visibility, boosting sales, and achieving sustained growth on the platform. It helps sellers stay organized and competitive.

Q

How often should I adjust my product prices on Mercado Libre?

A

It is recommended to review and adjust your product prices around midday daily. This allows you to react quickly to competitor pricing and maintain a competitive edge, ensuring your listings remain attractive and optimally priced for potential buyers.

Q

What is the 'golden rule' for increasing sales on Mercado Libre?

A

The golden rule involves three key aspects: responding quickly to customer inquiries to boost conversions, maintaining daily activity for increased visibility, and making constant adjustments to listings and strategies for continuous growth and adaptation.

Related Mind Maps

View All

Browse Categories

All Categories
Get an AI summary of MindMap AI
© 3axislabs, Inc 2026. All rights reserved.