Featured Mind map

AWS Certified AI Practitioner (AIF-C01)

The AWS Certified AI Practitioner (AIF-C01) certification validates foundational knowledge in AI, machine learning, and generative AI, specifically within the AWS ecosystem. It confirms an individual's ability to understand core concepts, identify appropriate AWS AI/ML services for business challenges, and apply responsible AI practices, making it suitable for various professionals seeking to demonstrate practical AI literacy.

Key Takeaways

1

Validates foundational AI/ML and Generative AI knowledge on AWS.

2

Focuses on practical application and service selection for business problems.

3

Emphasizes responsible AI, including ethics, bias, and data privacy.

4

Designed for a broad audience, not requiring specialized technical skills.

5

Covers core AWS AI/ML services like SageMaker, Rekognition, and Comprehend.

AWS Certified AI Practitioner (AIF-C01)

What is the AWS Certified AI Practitioner (AIF-C01) Certification?

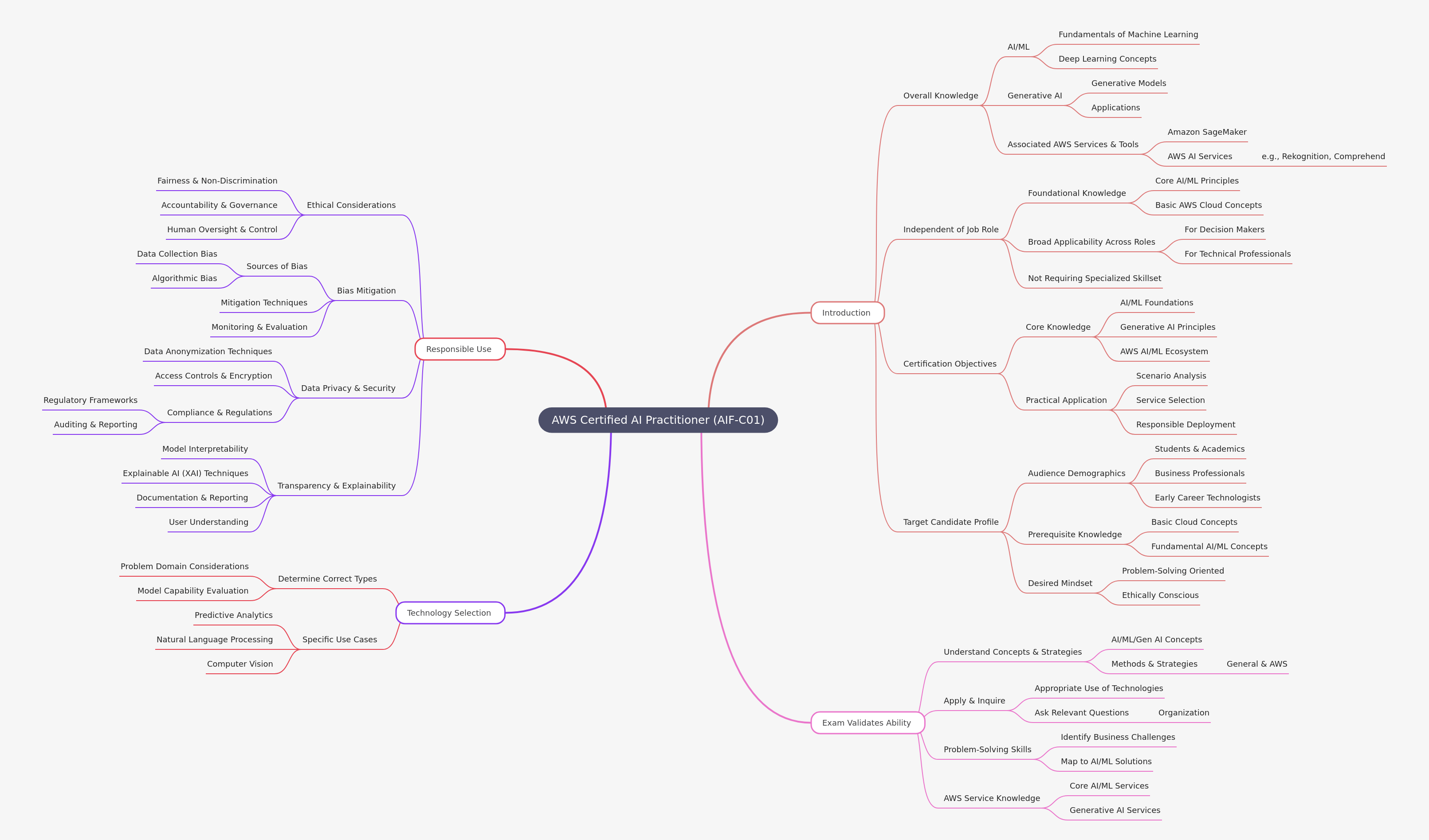
The AWS Certified AI Practitioner (AIF-C01) certification is designed to validate an individual's foundational understanding of artificial intelligence (AI), machine learning (ML), and generative AI concepts, particularly as they apply within the Amazon Web Services (AWS) cloud environment. This certification is independent of specific job roles, aiming to provide broad applicability for decision-makers, technical professionals, students, and academics alike. It confirms a candidate's ability to grasp core AI/ML principles, understand the AWS AI/ML ecosystem, and apply these concepts to practical scenarios, ensuring responsible deployment. The certification objectives focus on core knowledge and practical application, preparing individuals to identify and utilize appropriate AWS AI services effectively.

  • Overall Knowledge: Demonstrates understanding of AI/ML fundamentals, deep learning, generative AI models, and their applications, alongside key AWS AI services like SageMaker, Rekognition, and Comprehend.
  • Independent of Job Role: Provides foundational AI/ML and basic AWS cloud concepts applicable across various professional roles, including decision-makers and early career technologists, without requiring a specialized skillset.
  • Certification Objectives: Aims to validate core knowledge in AI/ML foundations, generative AI principles, and the AWS AI/ML ecosystem, emphasizing practical application through scenario analysis, service selection, and responsible deployment.
  • Target Candidate Profile: Geared towards students, academics, business professionals, and early career technologists who possess basic cloud and fundamental AI/ML concepts, fostering a problem-solving and ethically conscious mindset.

What Abilities Does the AWS Certified AI Practitioner Exam Validate?

The AWS Certified AI Practitioner (AIF-C01) exam rigorously validates a candidate's ability to understand and apply core AI, machine learning, and generative AI concepts and strategies within the AWS framework. It assesses how well individuals can interpret complex AI/ML principles and methods, both general and AWS-specific, to address real-world business challenges. Furthermore, the certification confirms proficiency in applying and inquiring about appropriate technologies, enabling candidates to ask relevant questions within an organizational context to drive AI adoption. A key focus is on problem-solving skills, specifically identifying business challenges and effectively mapping them to suitable AI/ML solutions. This includes a comprehensive understanding of core AWS AI/ML services and specialized generative AI services, ensuring candidates can select the right tools for the job.

  • Understand Concepts & Strategies: Confirms comprehension of AI/ML/Generative AI concepts and methods, both general industry practices and those specific to AWS.
  • Apply & Inquire: Assesses the ability to use appropriate AI technologies and ask pertinent questions to guide organizational AI initiatives effectively.
  • Problem-Solving Skills: Validates the capacity to identify business challenges and strategically map them to viable AI/ML solutions.
  • AWS Service Knowledge: Demonstrates familiarity with core AWS AI/ML services and specialized generative AI services, crucial for practical implementation.

How Do You Select the Right AI Technology for Specific Use Cases?

Selecting the appropriate AI technology involves a careful evaluation of the problem domain and the capabilities of various models to ensure an effective solution. The AWS Certified AI Practitioner certification emphasizes the ability to determine the correct types of AI technologies based on specific business needs and technical constraints. This includes understanding how different AI/ML models perform across diverse scenarios and evaluating their suitability. For instance, candidates should be able to identify whether predictive analytics, natural language processing (NLP), or computer vision is the most fitting approach for a given challenge. The certification prepares individuals to consider factors like data availability, required accuracy, and computational resources when making technology choices, ensuring that the selected AI solution aligns perfectly with the intended use case and delivers tangible value.

  • Determine Correct Types: Involves considering problem domain specifics and evaluating model capabilities to select the most suitable AI technology for a given task.
  • Specific Use Cases: Applies AI knowledge to practical applications such as predictive analytics for forecasting, natural language processing for text understanding, and computer vision for image analysis.

Why is Responsible AI Use Critical in AWS AI/ML Implementations?

Responsible AI use is paramount in AWS AI/ML implementations to ensure ethical, fair, and secure deployment of artificial intelligence technologies. The certification highlights the importance of addressing ethical considerations such as fairness, non-discrimination, accountability, governance, and maintaining human oversight. It also delves into bias mitigation, teaching candidates to identify sources of bias, including data collection and algorithmic biases, and apply techniques for their reduction, alongside continuous monitoring and evaluation. Data privacy and security are critical components, covering anonymization techniques, access controls, encryption, and adherence to regulatory frameworks like GDPR or HIPAA, with robust auditing and reporting. Furthermore, transparency and explainability are emphasized through model interpretability, Explainable AI (XAI) techniques, comprehensive documentation, and ensuring user understanding of AI system decisions.

  • Ethical Considerations: Focuses on ensuring fairness, preventing discrimination, establishing accountability, implementing governance, and maintaining human oversight in AI systems.
  • Bias Mitigation: Addresses identifying and reducing biases from data collection and algorithms, employing mitigation techniques, and continuous monitoring and evaluation.
  • Data Privacy & Security: Covers data anonymization, access controls, encryption, and compliance with regulatory frameworks through auditing and reporting.
  • Transparency & Explainability: Promotes model interpretability, using Explainable AI (XAI) techniques, thorough documentation, and fostering user understanding of AI decisions.

Frequently Asked Questions

Q

Who is the AWS Certified AI Practitioner certification designed for?

A

This certification is for students, academics, business professionals, and early career technologists seeking foundational AI/ML and generative AI knowledge within the AWS ecosystem. It's independent of specific job roles.

Q

What core AWS services are covered in the AIF-C01 exam?

A

The exam covers foundational AWS AI/ML services like Amazon SageMaker, along with specific AI services such as Amazon Rekognition for computer vision and Amazon Comprehend for natural language processing.

Q

Why is responsible AI a key component of this certification?

A

Responsible AI is crucial for ethical deployment, covering fairness, bias mitigation, data privacy, security, and transparency. It ensures AI solutions are trustworthy and align with societal values and regulations.

Related Mind Maps

View All

Browse Categories

All Categories
Get an AI summary of MindMap AI
© 3axislabs, Inc 2026. All rights reserved.