Featured Mind map

Analyzing French Textbook Pages

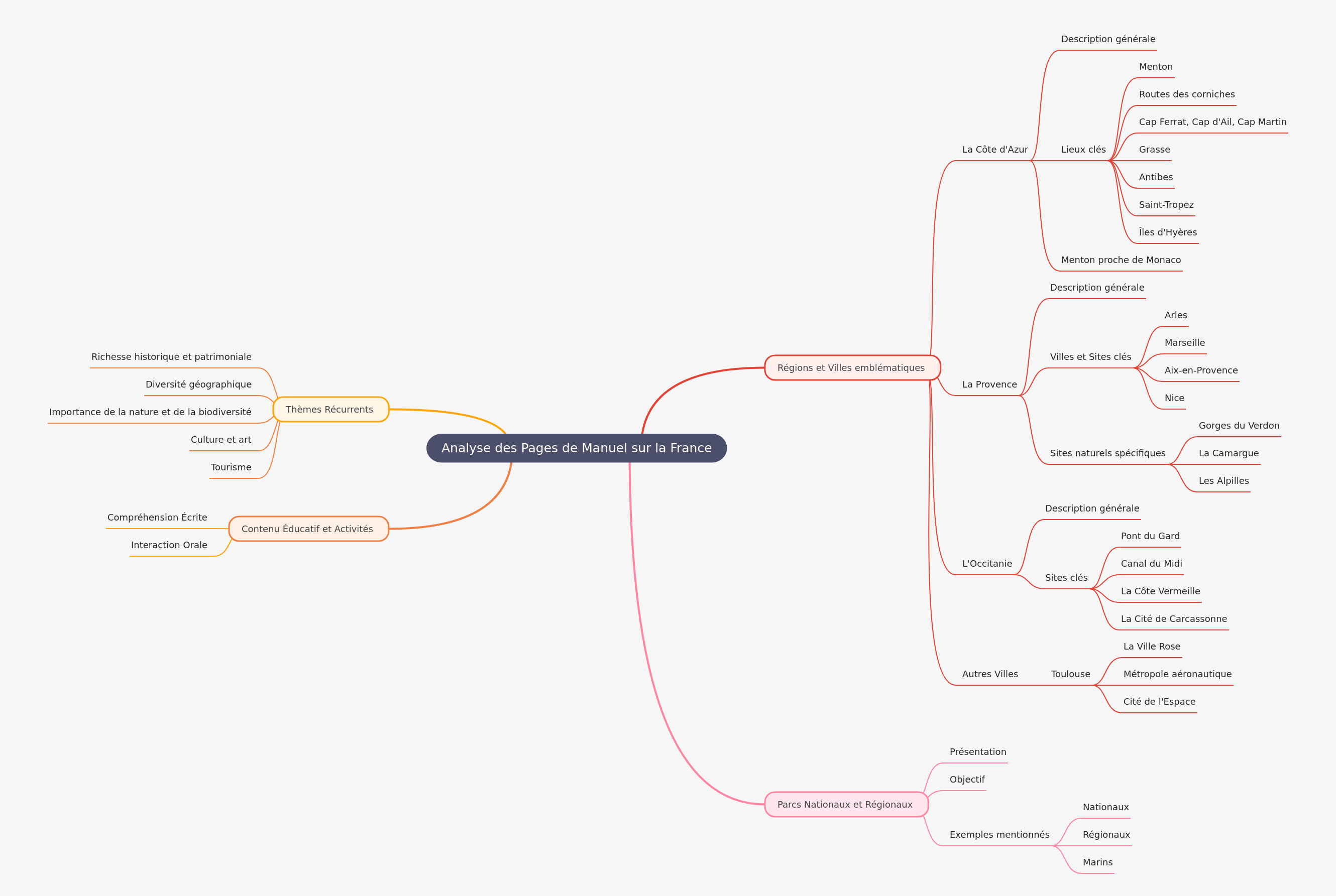
This analysis of French textbook pages reveals a comprehensive portrayal of France, highlighting its diverse geography, rich cultural heritage, and significant natural landscapes. It covers key regions, cities, national parks, and recurring themes like history, art, and tourism, while also outlining educational activities such as reading comprehension and oral interaction for students.

Key Takeaways

1

French textbooks emphasize diverse regions and iconic cities.

2

National and regional parks are crucial for environmental education.

3

Content promotes historical, cultural, and natural appreciation.

4

Educational activities focus on reading and oral communication.

5

Tourism and biodiversity are recurring, important themes.

Analyzing French Textbook Pages

What are the emblematic regions and cities highlighted in French textbooks?

French textbooks prominently feature France's emblematic regions and cities, offering students a vivid geographical and cultural overview essential for understanding the nation's identity. This content typically delves into the unique characteristics of areas like the sun-drenched Côte d'Azur, renowned for its glamorous coastline, vibrant resorts, and picturesque towns such as Menton and Saint-Tropez. It also explores the historical and artistic richness of Provence, with its ancient cities like Arles and Marseille, alongside stunning natural sites like the Gorges du Verdon. Occitanie is presented through its significant historical landmarks, including the Pont du Gard and Canal du Midi, and the impressive Cité de Carcassonne. Other major cities, such as Toulouse, are recognized for their modern contributions as an aeronautical hub and distinct cultural identities. This comprehensive approach ensures a broad understanding of France's diverse landscapes and urban centers.

  • The Côte d'Azur: Features a glamorous Mediterranean coastline, including key towns like Menton, Antibes, and Saint-Tropez, along with scenic routes such as the Corniches and the beautiful Îles d'Hyères, highlighting its unique allure.
  • Provence: Showcases historical cities like Arles, Marseille, Aix-en-Provence, and Nice, complemented by stunning natural wonders such as the dramatic Gorges du Verdon, the unique wetlands of La Camargue, and the picturesque Les Alpilles mountain range.
  • Occitanie: Highlights significant historical sites including the ancient Roman aqueduct Pont du Gard, the engineering marvel of the Canal du Midi, the picturesque coastal stretch of La Côte Vermeille, and the iconic fortified Cité de Carcassonne.
  • Other Cities: Toulouse, famously known as "La Ville Rose" due to its distinctive brick architecture, stands out as a major European aeronautical metropolis and home to the fascinating Cité de l'Espace.

Why are National and Regional Parks important in French educational content?

National and Regional Parks hold significant importance in French educational content, serving to introduce students to France's profound commitment to environmental preservation and biodiversity. These sections typically present the concept of protected natural areas, explaining their primary objective: to safeguard unique natural heritage, promote ecological balance, and offer invaluable opportunities for sustainable tourism, scientific research, and public education. Textbooks often provide diverse examples of various park types, including designated National Parks, extensive Regional Natural Parks, and vital Marine Parks, illustrating the breadth and depth of conservation efforts across France's varied ecosystems. This emphasis fosters a crucial appreciation for nature and highlights the indispensable role these parks play in maintaining France's ecological richness and natural beauty for future generations.

  • Presentation: Introduces the fundamental concept of protected natural areas, explaining their ecological importance and role in preserving unique landscapes and ecosystems across France.
  • Objective: Aims to preserve France's rich natural heritage, promote ecological balance, and facilitate sustainable tourism, scientific research, and public environmental education for all visitors.
  • Examples Mentioned: Includes specific instances of designated National Parks, extensive Regional Natural Parks, and vital Marine Parks, showcasing diverse conservation strategies and geographical representation.

What educational content and activities are typically included in French textbook pages?

French textbook pages are meticulously designed to engage students through a variety of educational content and activities, primarily focusing on developing core language skills essential for effective communication. A significant component involves comprehensive reading comprehension exercises, where students analyze diverse texts related to French culture, geography, history, and daily life, thereby enhancing their vocabulary, grammatical understanding, and critical thinking. Alongside this, substantial emphasis is placed on fostering interactive oral communication. These activities actively encourage students to discuss, debate, present, and express themselves confidently in French, building both fluency and practical conversational skills. The combination of these integrated approaches ensures a well-rounded language learning experience, preparing students for real-world communication and deeper cultural immersion.

  • Compréhension Écrite (Reading Comprehension): Develops critical analytical skills, expands vocabulary, and deepens understanding through engaging with diverse French texts covering culture, history, and daily life.
  • Interaction Orale (Oral Interaction): Encourages active speaking practice, lively discussions, presentations, and conversational fluency in various real-world contexts, building confidence in French communication.

What recurring themes are consistently highlighted across French textbook content?

French textbook content consistently highlights several recurring themes that collectively paint a rich and multifaceted picture of the nation, crucial for a holistic understanding. The profound historical and patrimonial richness of France is a central focus, showcasing its ancient monuments, pivotal historical events, and enduring cultural legacies that have shaped its identity. Textbooks also emphasize the country's remarkable geographical diversity, from its dramatic coastlines and majestic mountains to its fertile plains and serene rivers, illustrating the varied landscapes. The critical importance of nature and biodiversity is frequently underscored, promoting environmental awareness and conservation efforts. Furthermore, French culture and art, encompassing literature, fine arts, culinary traditions, and philosophical thought, are celebrated. Finally, tourism is presented as a vital economic and cultural aspect, inviting exploration of France's many iconic attractions.

  • Richesse historique et patrimoniale: Emphasizes France's deep historical roots, ancient monuments, pivotal events, and rich cultural heritage that profoundly shape its national identity.
  • Diversité géographique: Showcases the country's remarkable varied landscapes, including dramatic coastlines, majestic mountains, fertile plains, and serene rivers, illustrating its natural beauty.
  • Importance de la nature et de la biodiversité: Promotes environmental awareness, conservation efforts, and appreciation for France's diverse natural ecosystems and wildlife.
  • Culture et art: Celebrates French artistic expressions, renowned literature, exquisite culinary traditions, and philosophical thought, highlighting its global cultural influence.
  • Tourisme: Highlights France as a premier global destination, inviting exploration of its many iconic attractions, historical sites, and diverse regional experiences for visitors worldwide.

Frequently Asked Questions

Q

What types of regions are commonly featured in French textbooks?

A

Textbooks often feature iconic regions like the Côte d'Azur, Provence, and Occitanie, alongside major cities such as Toulouse. These sections highlight their unique cultural, historical, and geographical characteristics, providing a comprehensive overview of France's diverse landscapes.

Q

What is the main purpose of including national parks in French educational materials?

A

The main purpose is to educate students about France's natural heritage and environmental conservation efforts. It introduces concepts of protected areas, biodiversity, and sustainable tourism, fostering an appreciation for nature and ecological balance across different ecosystems.

Q

What key language skills do French textbook activities aim to develop?

A

French textbook activities primarily aim to develop reading comprehension and oral interaction skills. Students engage with texts to enhance understanding and vocabulary, while also practicing speaking and expressing themselves to build confidence and fluency in French communication.

Related Mind Maps

View All

No Related Mind Maps Found

We couldn't find any related mind maps at the moment. Check back later or explore our other content.

Explore Mind Maps

Browse Categories

All Categories
Get an AI summary of MindMap AI
© 3axislabs, Inc 2026. All rights reserved.