Featured Mind map

Inventory Management & Voucher Systems: A Comprehensive Guide

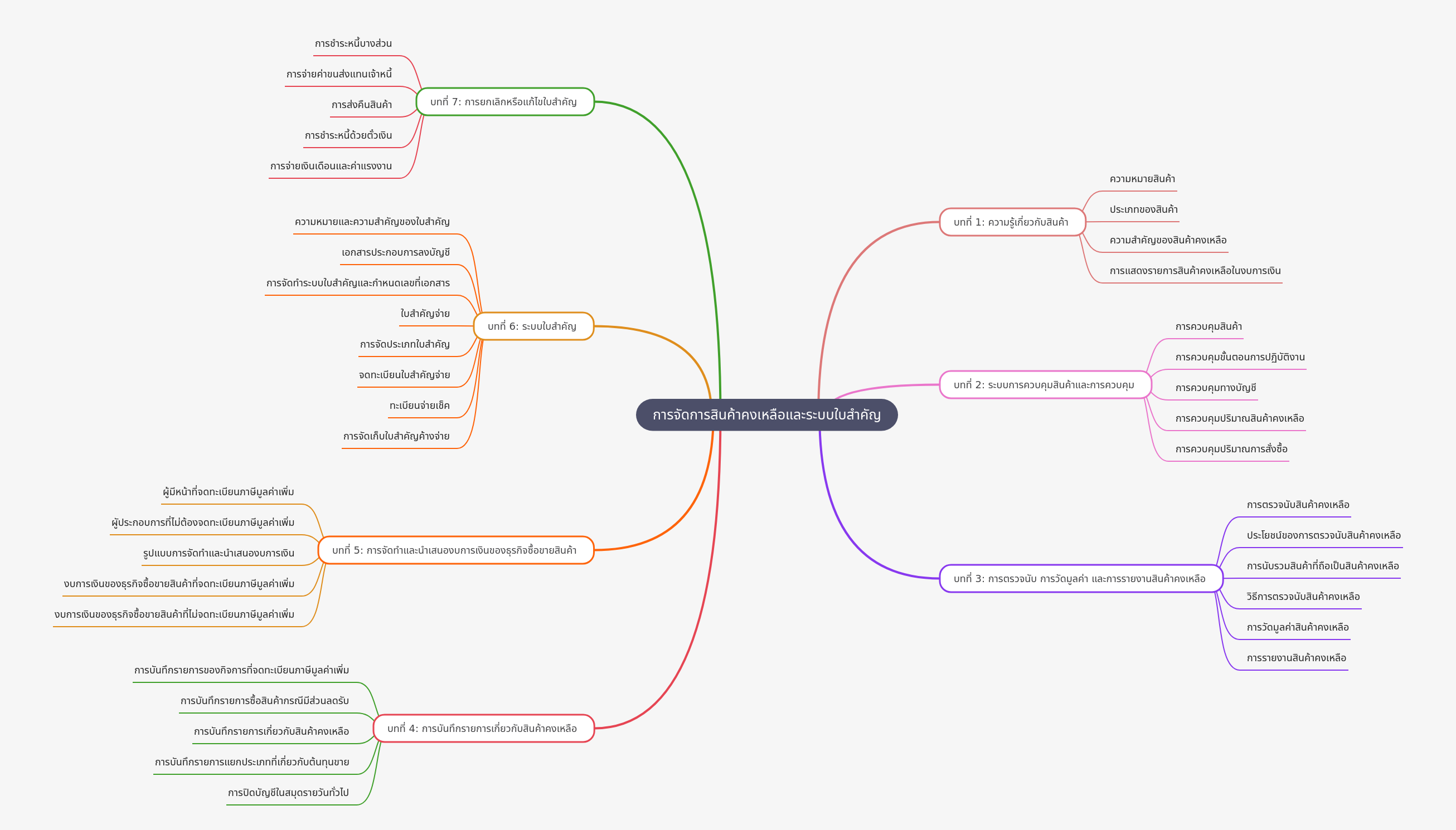
Effective inventory management and robust voucher systems are crucial for business financial health. This guide covers understanding goods, implementing control measures, accurate counting and valuation, proper transaction recording, and preparing financial statements. It also details the creation and maintenance of a comprehensive voucher system, ensuring transparent and accountable financial operations.

Key Takeaways

1

Understand inventory types and financial statement presentation.

2

Implement robust control systems for inventory and operations.

3

Master accurate inventory counting, valuation, and reporting.

4

Learn proper recording of inventory and cost of goods sold.

5

Establish an efficient voucher system for financial transactions.

Inventory Management & Voucher Systems: A Comprehensive Guide

What is Product Knowledge and Why is Inventory Important?

Product knowledge involves understanding goods' definitions and types, crucial for effective management. Inventory, goods held for sale or production, is critically important, impacting operational efficiency, customer satisfaction, and financial performance. Proper classification (raw materials, work-in-progress, finished goods) optimizes stock levels, minimizes holding costs, and prevents stockouts. Accurate inventory presentation on financial statements is also vital for assessing a company's liquidity and profitability, informing stakeholders about its financial health.

  • Define goods and classifications.
  • Recognize inventory's importance.
  • Understand inventory's financial role.

How Do Businesses Implement Effective Inventory Control Systems?

Effective inventory control systems manage stock efficiently, minimizing losses. This includes robust physical controls like secure storage and regular checks, plus operational process controls streamlining workflows. Accounting controls ensure accurate recording of all inventory movements, providing a clear financial picture. Businesses must also control inventory quantities to prevent overstocking or shortages, often optimizing order quantities through methods like Economic Order Quantity (EOQ) to balance costs and demand effectively for sustained profitability.

  • Implement physical and operational controls.
  • Ensure accurate accounting for stock.
  • Manage inventory quantities.
  • Optimize order quantities.

What Are the Key Steps in Inventory Counting, Valuation, and Reporting?

Key inventory management steps include meticulous counting, accurate valuation, and transparent reporting. Inventory counting, periodic or perpetual, provides an exact physical count, essential for reconciling records and identifying discrepancies. Benefits include improved accuracy, fraud detection, and better planning. All owned goods must be included. Valuation methods (FIFO, weighted-average) assign monetary value, directly impacting cost of goods sold and profitability. Clear inventory reporting on financial statements ensures compliance and informs decision-making for stakeholders.

  • Conduct thorough inventory counts.
  • Understand counting benefits.
  • Include all relevant inventory.
  • Apply appropriate valuation methods.
  • Report inventory clearly.

How Are Inventory Transactions Recorded in Accounting Systems?

Accurately recording inventory transactions is vital for precise financial records and compliance, especially for VAT-registered businesses. This involves specific entries for purchases, sales, and adjustments. When purchasing goods, particularly with discounts, careful recording ensures the correct cost basis. All inventory-related transactions, including returns and transfers, must be meticulously documented. Businesses also record general ledger entries for cost of goods sold to accurately reflect expenses. Finally, closing entries in the general journal at period-end finalize books, preparing them for the next cycle and financial statement generation.

  • Record VAT-registered transactions.
  • Account for purchases with discounts.
  • Document all inventory movements.
  • Post cost of goods sold entries.
  • Perform general journal closing entries.

What is Involved in Preparing Financial Statements for Trading Businesses?

Preparing financial statements for trading businesses requires adherence to specific formats and regulatory requirements, particularly concerning VAT registration. Businesses must first determine if VAT registration is required, as this impacts accounting and reporting. Financial statement formats (income statement, balance sheet) vary based on VAT status. For VAT-registered businesses, statements reflect VAT collected and paid, influencing revenue and expense. Non-VAT registered businesses follow simpler reporting. Understanding these distinctions ensures accurate financial representation, tax compliance, and clear insights into business performance for stakeholders.

  • Identify VAT registration needs.
  • Understand statement formats by VAT status.
  • Prepare VAT-registered business statements.
  • Prepare non-VAT registered business statements.

What is a Voucher System and How Does it Function in Accounting?

A voucher system is an internal control mechanism standardizing and documenting all cash disbursements, ensuring every payment is authorized and supported. Its importance lies in preventing fraud, improving accuracy, and providing an audit trail. The system involves creating various supporting documents for accounting entries, such as purchase orders and invoices. Establishing a clear voucher system includes assigning unique document numbers. Payment vouchers are central, detailing amount, payee, and purpose. Vouchers are classified, registered in a payment voucher register, and checks recorded in a check disbursement register. Proper storage of outstanding vouchers is crucial.

  • Define vouchers and their control importance.
  • Identify supporting accounting documents.
  • Establish voucher creation and numbering.
  • Understand payment vouchers.
  • Maintain payment and check registers.
  • Store outstanding vouchers.

When and How Are Vouchers Cancelled or Amended in a Business?

Vouchers may need cancellation or amendment to accurately reflect changes in financial obligations or transactions. This includes partial debt payments, where the original voucher amount requires adjustment. If a business pays freight charges on behalf of a creditor, the voucher might be amended or a new one created. Returning goods necessitates cancelling or adjusting the original purchase voucher. Settling debt with bills of exchange also requires specific voucher modifications. Finally, processing payroll involves creating and potentially amending vouchers for salaries and wages, ensuring all deductions and payments are correctly documented.

  • Adjust for partial debt payments.
  • Amend for freight paid for creditors.
  • Cancel/modify for returned goods.
  • Update for debt settlement via bills.
  • Manage for salary/wage payments.

Frequently Asked Questions

Q

What is the primary purpose of inventory management?

A

The primary purpose is to optimize stock levels, ensuring goods are available when needed while minimizing holding costs, preventing waste, and maximizing operational efficiency and profitability.

Q

Why is accurate inventory valuation important for businesses?

A

Accurate inventory valuation directly impacts a company's reported assets, cost of goods sold, and ultimately, its net income. It provides a true financial picture for investors and tax purposes.

Q

What role do financial statements play for trading businesses?

A

Financial statements provide a comprehensive overview of a trading business's financial performance and position. They are crucial for decision-making, compliance, and communicating financial health to stakeholders.

Q

How does a voucher system enhance internal control?

A

A voucher system enhances internal control by requiring authorization and supporting documentation for every cash disbursement. This standardizes processes, reduces fraud risk, and creates a clear audit trail.

Q

When might a business need to amend an existing voucher?

A

A business might amend a voucher for situations like partial payments, goods returns, paying expenses on behalf of others, or when settling debts using different financial instruments like bills of exchange.

Related Mind Maps

View All

Browse Categories

All Categories
Get an AI summary of MindMap AI
© 3axislabs, Inc 2026. All rights reserved.