Featured Mind map

Nephrotic vs. Nephritic Syndromes: A Comprehensive Guide

Nephrotic and nephritic syndromes are distinct kidney disorders affecting the glomeruli, the kidney's filtering units. Nephrotic syndrome is characterized by significant protein loss in urine, leading to edema and low blood albumin. Nephritic syndrome involves glomerular inflammation, resulting in blood in urine, moderate protein loss, hypertension, and often acute kidney injury. Differentiating them is crucial for accurate diagnosis and effective treatment strategies.

Key Takeaways

1

Nephrotic syndrome involves massive proteinuria and widespread edema.

2

Nephritic syndrome features glomerular inflammation, hematuria, and hypertension.

3

Causes vary, from primary kidney diseases to systemic conditions like lupus.

4

Diagnosis relies on urine, blood tests, and sometimes kidney biopsy for clarity.

5

Early differentiation is vital for appropriate patient management and treatment.

Nephrotic vs. Nephritic Syndromes: A Comprehensive Guide

What is Nephrotic Syndrome and How Does it Affect the Kidneys?

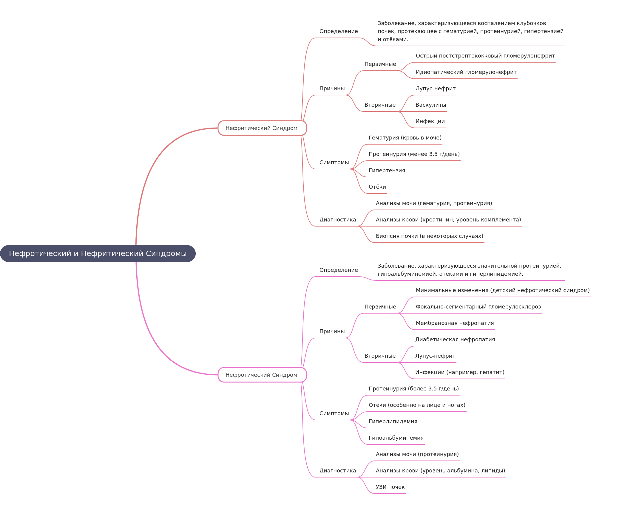
Nephrotic syndrome represents a severe kidney disorder primarily characterized by significant glomerular damage, leading to an excessive loss of protein into the urine, specifically exceeding 3.5 grams daily. This substantial proteinuria results in critically low levels of albumin in the blood, a condition known as hypoalbuminemia. Consequently, patients experience widespread fluid retention, manifesting as pronounced edema, particularly noticeable around the eyes, face, and lower extremities. The liver attempts to compensate for the protein loss by increasing lipid production, leading to hyperlipidemia. Understanding these interconnected physiological changes is crucial for effective diagnosis and managing the systemic complications associated with this complex renal condition.

  • Definition: Nephrotic syndrome is precisely defined by a constellation of symptoms including significant proteinuria (exceeding 3.5 grams per day), critically low blood albumin levels (hypoalbuminemia), widespread fluid retention leading to edema, and elevated blood lipid levels (hyperlipidemia). This complex presentation indicates severe damage to the kidney's glomerular filtration barrier.
  • Primary Causes: Key primary causes originate within the kidney itself. These include minimal change disease, particularly prevalent in children; focal segmental glomerulosclerosis, characterized by scarring in parts of the glomeruli; and membranous nephropathy, where immune complexes deposit on the glomerular basement membrane, impairing function.
  • Secondary Causes: Secondary causes stem from underlying systemic diseases or external factors. Notable examples are diabetic nephropathy, a serious complication of long-standing diabetes; lupus nephritis, an autoimmune condition affecting the kidneys; and various infections, such as hepatitis, which can trigger renal damage.
  • Key Symptoms: Patients typically experience pronounced, pitting edema, often starting around the eyes and progressing to the legs and abdomen; foamy urine due to the high protein content; and general symptoms like fatigue, malaise, and weight gain from fluid retention.
  • Diagnostic Approach: Diagnosis involves a multi-faceted approach. This includes comprehensive urine tests to quantify proteinuria, blood tests to measure albumin and lipid levels, and often a kidney ultrasound to assess renal size and structure. In some cases, a kidney biopsy may be performed to determine the specific underlying pathology.

What Defines Nephritic Syndrome and Its Impact on Renal Function?

Nephritic syndrome is a distinct kidney disorder primarily defined by inflammation of the glomeruli, the kidney's vital filtering units. This inflammatory process directly damages the glomerular capillaries, leading to the characteristic presence of red blood cells in the urine, known as hematuria, and a moderate degree of protein leakage, typically less than 3.5 grams per day. The acute inflammation often impairs the kidneys' ability to filter waste and regulate blood pressure, resulting in hypertension due to fluid and sodium retention. Patients may also experience varying degrees of edema, though generally less severe than in nephrotic syndrome, and can develop acute kidney injury. Prompt recognition and management are essential to mitigate progressive renal damage and preserve kidney function.

  • Definition: Nephritic syndrome is characterized by active inflammation of the glomeruli, leading to a distinct clinical picture. This includes hematuria (blood in urine), moderate proteinuria (typically less than 3.5 grams per day), hypertension resulting from fluid retention, and varying degrees of edema. The inflammatory process often impairs renal function, potentially leading to acute kidney injury.
  • Primary Causes: Primary causes directly affect the kidneys. These include acute post-streptococcal glomerulonephritis, a common immune-mediated response following a streptococcal infection; and idiopathic glomerulonephritis, where the specific cause of the glomerular inflammation remains undetermined despite thorough investigation.
  • Secondary Causes: Secondary causes are linked to systemic diseases. Prominent examples include lupus nephritis, an autoimmune disorder that can cause severe kidney inflammation; various forms of vasculitis, which involve inflammation of blood vessels throughout the body; and other systemic infections that can trigger an immune response affecting the glomeruli.
  • Key Symptoms: Patients often present with visible blood in the urine, which may appear cola-colored; elevated blood pressure; and mild to moderate swelling, particularly in the face and ankles. Other symptoms can include reduced urine output and general malaise.
  • Diagnostic Approach: Diagnosis involves a combination of tests. Urine analysis confirms hematuria and proteinuria. Blood tests evaluate kidney function markers like creatinine and assess complement levels, which can indicate immune activation. In certain situations, a kidney biopsy is crucial for a definitive diagnosis and guiding treatment strategies.

Frequently Asked Questions

Q

What is the primary difference between nephrotic and nephritic syndromes?

A

Nephrotic syndrome primarily involves massive protein loss and widespread edema without significant inflammation, while nephritic syndrome is characterized by glomerular inflammation, blood in urine, and hypertension.

Q

Can both nephrotic and nephritic syndromes cause edema?

A

Yes, both syndromes can cause edema. However, edema in nephrotic syndrome is typically more severe and widespread due to significant protein loss, whereas in nephritic syndrome, it's often milder and related to fluid retention from inflammation.

Q

Are the causes of nephrotic and nephritic syndromes similar?

A

While both can have primary kidney-specific causes and secondary systemic causes like lupus nephritis, the specific primary conditions often differ. For instance, minimal change disease is common in nephrotic syndrome, while post-streptococcal glomerulonephritis is typical for nephritic syndrome.

Related Mind Maps

View All

No Related Mind Maps Found

We couldn't find any related mind maps at the moment. Check back later or explore our other content.

Explore Mind Maps

Browse Categories

All Categories
Get an AI summary of MindMap AI
© 3axislabs, Inc 2026. All rights reserved.