Featured Mind map

Innovation Management: Concepts, Strategies, and Tools

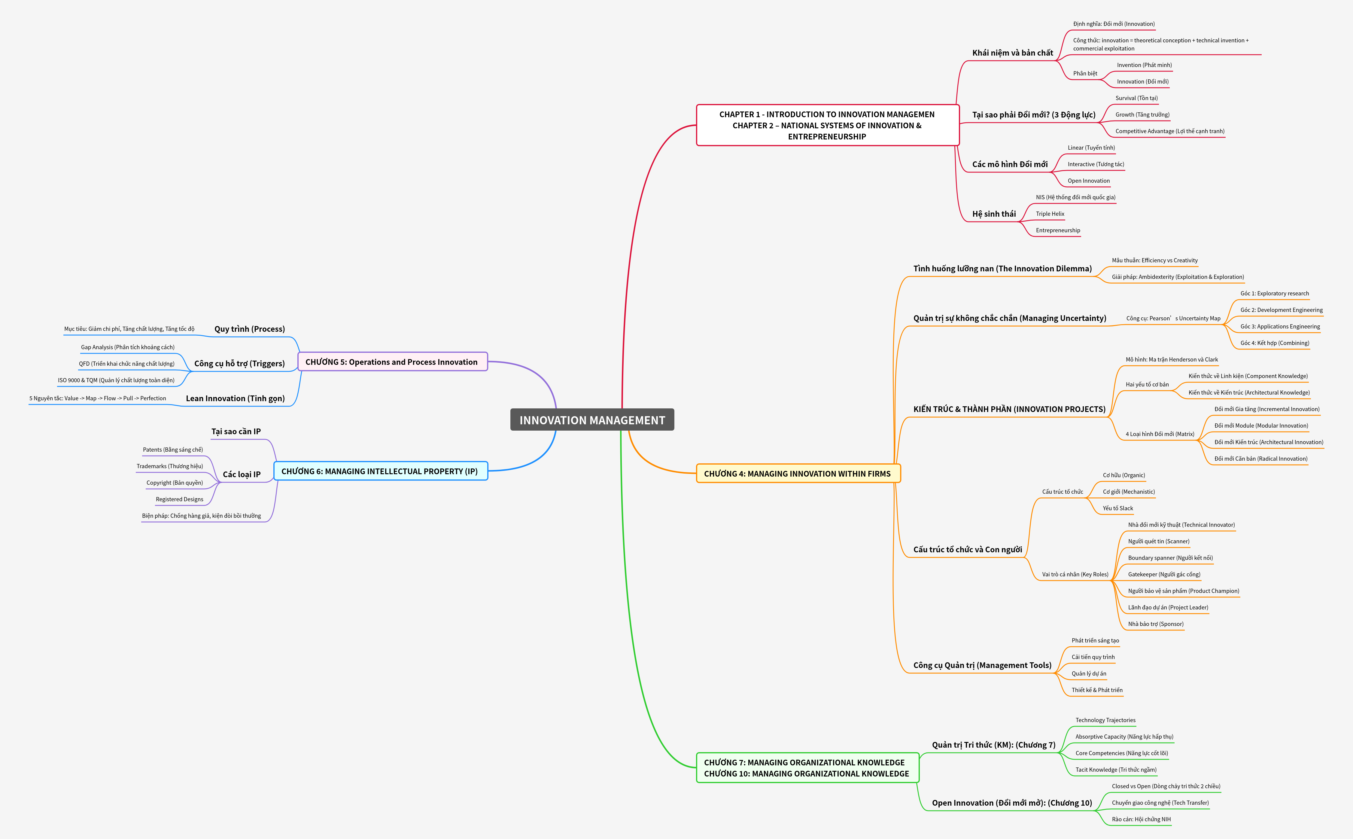
Innovation management is the systematic process of organizing and directing resources to generate, develop, and implement new ideas, products, or processes. It drives organizational growth, ensures survival in competitive markets, and fosters a sustainable competitive advantage by balancing efficiency with creativity and effectively managing uncertainty. This discipline integrates various tools and frameworks to transform novel concepts into commercial success.

Key Takeaways

1

Innovation is crucial for business survival and sustained growth.

2

Firms must balance operational efficiency with creative exploration.

3

Effective management of uncertainty is vital for innovation projects.

4

Intellectual property safeguards innovative creations and competitive edge.

5

Process innovation optimizes operations for cost, quality, and speed.

Innovation Management: Concepts, Strategies, and Tools

What is Innovation Management and its Ecosystem?

Innovation management systematically defines, develops, and commercially exploits new ideas to create significant value. It fundamentally differs from mere invention, which is the creation of something novel, by focusing on the practical application and market success of new concepts. Understanding why innovation is vital reveals its critical role in ensuring business survival, fostering continuous growth, and establishing a sustainable competitive advantage in today's rapidly evolving markets. Various models, ranging from linear to interactive and open innovation, guide this complex process. The broader innovation ecosystem, encompassing national innovation systems (NIS), the collaborative Triple Helix model, and dynamic entrepreneurship, provides essential context and support for successful innovation initiatives.

  • Innovation is the commercial application of new ideas, distinct from invention.
  • Key motivations include ensuring survival, driving growth, and securing competitive advantage.
  • Innovation models include linear, interactive, and open approaches.
  • The ecosystem involves National Innovation Systems (NIS), Triple Helix collaborations, and entrepreneurship.

How do firms manage innovation and uncertainty?

Firms frequently encounter an innovation dilemma, needing to balance the pursuit of operational efficiency with the imperative for creative exploration. The strategic solution lies in organizational ambidexterity, which enables simultaneous exploitation of existing capabilities for current performance and exploration of new opportunities for future growth. Effectively managing inherent uncertainty is critical for innovation projects, often aided by structured tools like Pearson’s Uncertainty Map. This map categorizes projects into quadrants such as exploratory research, development engineering, applications engineering, and combining these diverse approaches. Furthermore, understanding innovation architecture, particularly component and architectural knowledge, helps classify different innovation types.

  • Firms balance efficiency and creativity through organizational ambidexterity.
  • Pearson’s Uncertainty Map helps categorize and manage project uncertainty.
  • Innovation projects involve exploratory research, development engineering, and applications engineering.
  • The Henderson and Clark Matrix identifies four types: incremental, modular, architectural, and radical innovation.
  • Key factors are component knowledge and architectural knowledge.
  • Organizational structures (organic, mechanistic) and individual roles (e.g., product champion, gatekeeper) are crucial.
  • Management tools include creative development, process improvement, project management, and design and development.

How do organizations manage knowledge and open innovation?

Effective knowledge management is a foundational element for successful innovation, encompassing the strategic navigation of technology trajectories, the development of absorptive capacity, the identification of core competencies, and the crucial utilization of tacit knowledge. Organizations must cultivate the ability to systematically acquire, assimilate, transform, and exploit both internal and external knowledge. Open innovation represents a significant paradigm shift from traditional closed models, emphasizing a dynamic, two-way flow of knowledge with external partners. This collaborative approach significantly facilitates technology transfer but can face internal barriers, notably the "Not Invented Here" (NIH) syndrome, where internal resistance hinders the adoption of externally sourced ideas.

  • Knowledge management involves technology trajectories, absorptive capacity, and core competencies.
  • Tacit knowledge, often uncodified, is vital for organizational learning and innovation.
  • Open innovation promotes a two-way flow of knowledge, contrasting with closed models.
  • Technology transfer is a key benefit, but the "Not Invented Here" (NIH) syndrome can be a barrier.

Why is Intellectual Property important in innovation?

Intellectual Property (IP) is fundamentally crucial for protecting the significant value generated by innovation, providing legal rights over creations of the mind. It serves as a powerful incentive for innovation by granting creators exclusive rights, allowing them to profit from their inventions, brand identities, and creative works. Without robust IP protection, innovators would have minimal motivation to invest substantial time, effort, and financial resources into developing new ideas, as competitors could easily replicate their efforts without consequence. IP safeguards a firm's competitive advantage, fosters a culture of creativity, and encourages sustained investment in research and development.

  • IP protects innovations, incentivizing creators with exclusive rights.
  • It includes patents for inventions, trademarks for brands, copyrights for creative works, and registered designs.
  • IP prevents unauthorized use, ensuring fair compensation and competitive advantage.
  • Measures like anti-counterfeiting and litigation protect IP rights.

What is the role of operations and process innovation?

Operations and process innovation specifically focus on improving the methods by which products are manufactured or services are delivered, with primary objectives to reduce costs, enhance quality, and increase speed. This type of innovation is absolutely critical for achieving operational efficiency and securing a strong competitive advantage in the marketplace. Various analytical and quality management tools support these improvements, including Gap Analysis for identifying performance discrepancies, Quality Function Deployment (QFD) for translating customer needs into technical requirements, and adherence to international standards such as ISO 9000 and Total Quality Management (TQM) for comprehensive quality assurance. Lean Innovation further refines processes by applying five core principles: identifying value, mapping the value stream, ensuring continuous flow, implementing pull systems, and relentlessly striving for perfection.

  • Process innovation aims to reduce costs, improve quality, and increase speed in operations.
  • Support tools include Gap Analysis, QFD, ISO 9000, and Total Quality Management (TQM).
  • Lean Innovation follows five principles: Value, Map, Flow, Pull, and Perfection.

Frequently Asked Questions

Q

What is the core difference between invention and innovation?

A

Invention is the creation of a new idea or device, whereas innovation is the successful implementation and commercialization of that new idea, generating value in the market.

Q

How do firms manage the innovation dilemma of efficiency versus creativity?

A

Firms manage this dilemma through organizational ambidexterity, allowing them to simultaneously optimize current operations (exploitation) and explore new opportunities (exploration).

Q

Why is Intellectual Property protection essential for innovators?

A

IP protection is essential because it grants exclusive rights to creators, incentivizing investment in R&D by preventing unauthorized use and allowing innovators to profit from their unique creations.

Related Mind Maps

View All

Browse Categories

All Categories
Get an AI summary of MindMap AI
© 3axislabs, Inc 2026. All rights reserved.