Featured Mind map

Dynamic Routing in Computer Networks

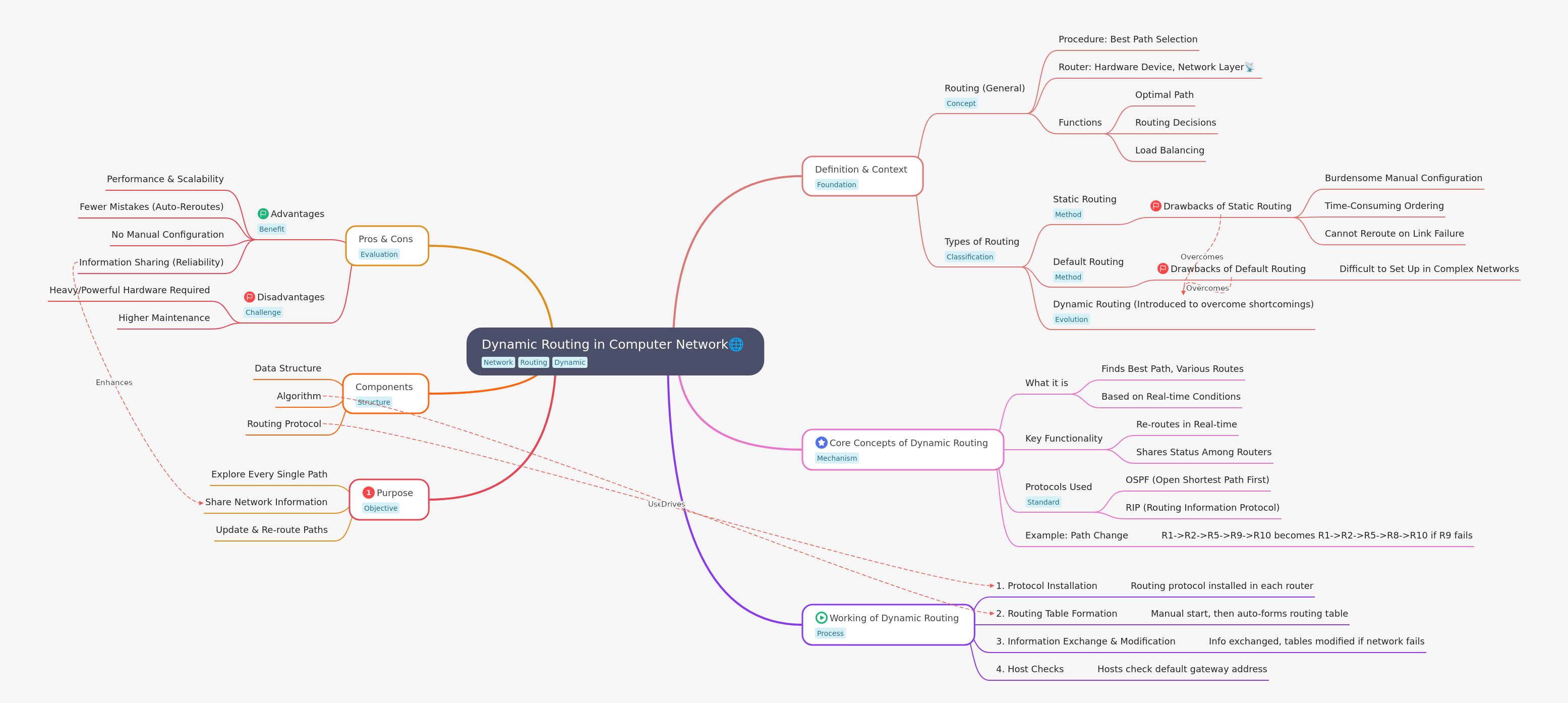
Dynamic routing is a sophisticated networking method where routers automatically discover and select the most efficient data paths based on real-time network conditions. It continuously adapts to changes, such as link failures or congestion, by sharing information among routers and updating routing tables dynamically. This ensures optimal data delivery and enhances network resilience, overcoming the limitations of static, manually configured routes.

Key Takeaways

1

Dynamic routing automatically finds optimal network paths.

2

It adapts to real-time network changes and failures.

3

Protocols like OSPF and RIP facilitate dynamic routing.

4

Offers scalability and reliability over static methods.

5

Requires more powerful hardware and maintenance.

Dynamic Routing in Computer Networks

What is Dynamic Routing and its Context in Computer Networks?

Dynamic routing represents an advanced approach in computer networking that allows routers to automatically determine and update the most efficient paths for data transmission. This contrasts sharply with traditional routing methods. General routing involves a procedure for selecting the best path for data packets to travel from source to destination, primarily handled by a router—a hardware device operating at the network layer. Its core functions include identifying optimal paths, making informed routing decisions, and balancing network load. Historically, routing evolved from simpler forms like static and default routing. Static routing, while straightforward, suffered from significant drawbacks, including burdensome manual configuration, time-consuming setup, and an inability to reroute traffic automatically upon link failures. Default routing, another method, proved difficult to implement effectively in complex network environments. Dynamic routing emerged precisely to overcome these inherent shortcomings, offering a more adaptive and resilient solution for modern networks.

  • Routing (General): A fundamental procedure for selecting the most efficient path for data packets, primarily executed by routers operating at the network layer.
  • Functions of Routing: Encompasses identifying optimal data paths, making intelligent routing decisions, and effectively performing load balancing across network links.
  • Types of Routing: Includes Static, Default, and Dynamic routing, with dynamic routing specifically developed to address the limitations of its predecessors.
  • Drawbacks of Static Routing: Characterized by burdensome manual configuration, time-consuming setup processes, and a critical inability to automatically reroute traffic upon link failure.
  • Drawbacks of Default Routing: Proved challenging and complex to set up efficiently and maintain in intricate, large-scale network architectures.

What are the Core Concepts and Functionalities of Dynamic Routing?

At its core, dynamic routing is designed to intelligently find the best available path among various routes within a network, making decisions based on real-time conditions. This means it doesn't rely on pre-configured, fixed paths but rather on the current state of the network, such as traffic load, link availability, and latency. A key functionality of dynamic routing is its ability to re-route traffic in real-time when network conditions change, like a link going down or becoming congested. To achieve this, routers continuously share status information with each other, building a comprehensive understanding of the network topology. This collaborative information exchange allows each router to maintain an up-to-date routing table. Prominent protocols facilitating this dynamic behavior include OSPF (Open Shortest Path First) and RIP (Routing Information Protocol), each employing different algorithms to calculate optimal paths. For instance, if a path from R1 to R10 via R9 fails (e.g., R1->R2->R5->R9->R10), dynamic routing would automatically detect this and switch to an alternative, like R1->R2->R5->R8->R10, ensuring uninterrupted data flow.

  • Finds the best path and identifies various alternative routes based on continuously updated, real-time network conditions and metrics.
  • Re-routes traffic in real-time, allowing immediate adaptation to network changes, such as link outages or congestion, ensuring continuous data flow.
  • Shares status information continuously among all participating routers, fostering a collective and up-to-date understanding of the entire network topology.
  • Common protocols include OSPF (Open Shortest Path First) and RIP (Routing Information Protocol), which govern the exchange and processing of routing data.
  • Example: Automatically switches a data path from R1->R2->R5->R9->R10 to R1->R2->R5->R8->R10 if the R9 segment experiences a failure, maintaining connectivity.

How Does Dynamic Routing Function in a Network?

The operational mechanism of dynamic routing involves a systematic, multi-step process that ensures network adaptability and efficiency. Firstly, a specific routing protocol, such as OSPF or RIP, must be installed and configured within each router participating in the network. This protocol acts as the intelligence behind the dynamic behavior. Once installed, the routers begin to form their routing tables. Initially, these tables might have some basic configurations, but they are primarily built and maintained automatically through the exchange of network information. The third crucial step involves continuous information exchange and modification. Routers constantly communicate with their neighbors, sharing updates about network topology, link status, and path costs. If a network segment fails or a new path becomes available, this information is quickly propagated, prompting routers to modify their routing tables accordingly. Finally, hosts within the network rely on this dynamic infrastructure by checking their default gateway address, which points them to the nearest router capable of forwarding their traffic along the dynamically determined optimal path. This continuous cycle of discovery, exchange, and adaptation ensures robust network performance.

  • A specific routing protocol, such as OSPF or RIP, is initially installed and meticulously configured within every router operating in the network.
  • Routing tables are initially formed with basic information and subsequently updated automatically through ongoing communication and discovery processes among routers.
  • Information is continuously exchanged between routers, and their respective routing tables are modified promptly if network conditions change or components fail.
  • Hosts within the network rely on this system by checking their default gateway address, which directs them to the appropriate router for forwarding traffic.

What is the Primary Purpose of Dynamic Routing?

The primary purpose of dynamic routing is to enhance network efficiency, reliability, and scalability by automating the process of path selection and adaptation. It aims to explore every single available path within the network topology, rather than being limited to predefined routes. This comprehensive exploration allows the network to identify and utilize the most optimal routes at any given moment, considering factors like congestion, bandwidth, and latency. A fundamental objective is to facilitate the continuous sharing of network information among all participating routers. This collaborative intelligence ensures that every router has an up-to-date map of the network, enabling informed decisions. Consequently, dynamic routing's core purpose includes the ability to constantly update and re-route paths in response to real-time network events, such as link failures, new connections, or changes in traffic patterns. This proactive adaptation minimizes downtime, optimizes resource utilization, and provides a resilient communication infrastructure, making it indispensable for complex and evolving network environments.

  • Explore every single available path within the network topology, ensuring that the most efficient and resilient routes are always considered for data transmission.
  • Share comprehensive network information continuously among all connected routers, fostering a distributed intelligence about the current state of the network.
  • Update and re-route paths dynamically and automatically in response to real-time network changes, minimizing disruptions and optimizing data flow.

What are the Essential Components of Dynamic Routing?

Dynamic routing systems are built upon three essential components that work in concert to achieve their adaptive capabilities. The first is the Data Structure, which primarily refers to the routing table. This table is a critical repository within each router, storing vital information about network destinations, the next hop to reach those destinations, and associated metrics or costs. It's continuously updated by the routing protocol. The second crucial component is the Algorithm. This is the set of rules and calculations that the router uses to determine the best path to a destination. Different routing protocols employ different algorithms (e.g., Dijkstra's algorithm for OSPF, Bellman-Ford for RIP) to compute path costs, prevent loops, and select the most efficient route based on various metrics like hop count, bandwidth, or delay. Finally, the Routing Protocol itself is the third indispensable component. This defines the language and rules by which routers communicate, exchange routing information, and update their data structures. It dictates how routing updates are sent, received, and processed, ensuring that all routers maintain a consistent and accurate view of the network topology. Together, these components enable the intelligent and autonomous operation of dynamic routing.

  • Data Structure: Primarily the routing table, a critical repository within each router that stores network topology, destination information, and path metrics.
  • Algorithm: The sophisticated set of rules and calculations employed by routers to determine the optimal path, considering factors like hop count, bandwidth, and latency.
  • Routing Protocol: Defines the standardized communication rules and language by which routers exchange routing information and update their internal data structures.

What are the Advantages and Disadvantages of Dynamic Routing?

Dynamic routing offers significant advantages that make it a preferred choice for modern, complex networks. Foremost among these are enhanced performance and scalability. By automatically finding optimal paths and adapting to network growth, it ensures efficient data flow even as the network expands. It leads to fewer mistakes compared to manual configurations, as routers automatically reroute traffic around failures, significantly improving network reliability and uptime. The elimination of manual configuration for routes is a major benefit, reducing administrative overhead and the potential for human error. Furthermore, continuous information sharing among routers inherently boosts network reliability, as all devices are aware of the current network state and can react swiftly to changes. However, dynamic routing also comes with certain disadvantages. It typically requires more heavy and powerful hardware for routers, as they need greater processing power and memory to run complex algorithms and maintain large routing tables. This increased complexity also translates into higher maintenance requirements, demanding skilled personnel to monitor, troubleshoot, and manage the dynamic routing environment effectively.

  • Advantages: Includes enhanced network performance and scalability, significantly fewer manual configuration mistakes, automatic rerouting for superior fault tolerance, and improved reliability through continuous information sharing.
  • Disadvantages: Necessitates more powerful and resource-intensive hardware for routers to handle complex computations, and typically incurs higher maintenance and management overhead due to its complexity.

Frequently Asked Questions

Q

How does dynamic routing differ from static routing?

A

Dynamic routing automatically adapts to network changes, finds optimal paths, and reroutes traffic in real-time. Static routing requires manual configuration and cannot automatically adjust to network failures or changes, making it less flexible.

Q

Which protocols are commonly used in dynamic routing?

A

Common dynamic routing protocols include OSPF (Open Shortest Path First) and RIP (Routing Information Protocol). These protocols define how routers exchange information and calculate the best paths within the network.

Q

What are the main benefits of implementing dynamic routing?

A

The main benefits include improved network performance, enhanced scalability, automatic fault tolerance through real-time rerouting, reduced manual configuration, and increased overall network reliability and efficiency.

Related Mind Maps

View All

Browse Categories

All Categories
Get an AI summary of MindMap AI
© 3axislabs, Inc 2026. All rights reserved.