Featured Mind map

El Sistema Endocrino Humano: Glándulas y Hormonas

The human endocrine system is a complex network of glands that produce and secrete hormones, acting as chemical messengers. These hormones regulate crucial bodily functions, including metabolism, growth, development, tissue function, sleep, mood, and reproduction. It operates through intricate feedback loops, ensuring precise control over physiological processes to maintain homeostasis.

Key Takeaways

1

Endocrine glands secrete hormones, chemical messengers regulating diverse bodily functions.

2

The hypothalamus-pituitary axis is central to hormonal control and feedback.

3

Hormones like insulin, thyroid hormones, and sex hormones maintain homeostasis.

4

Feedback loops ensure precise regulation, adapting to physiological needs and stress.

El Sistema Endocrino Humano: Glándulas y Hormonas

What are the principal axes and endocrine glands in the human body?

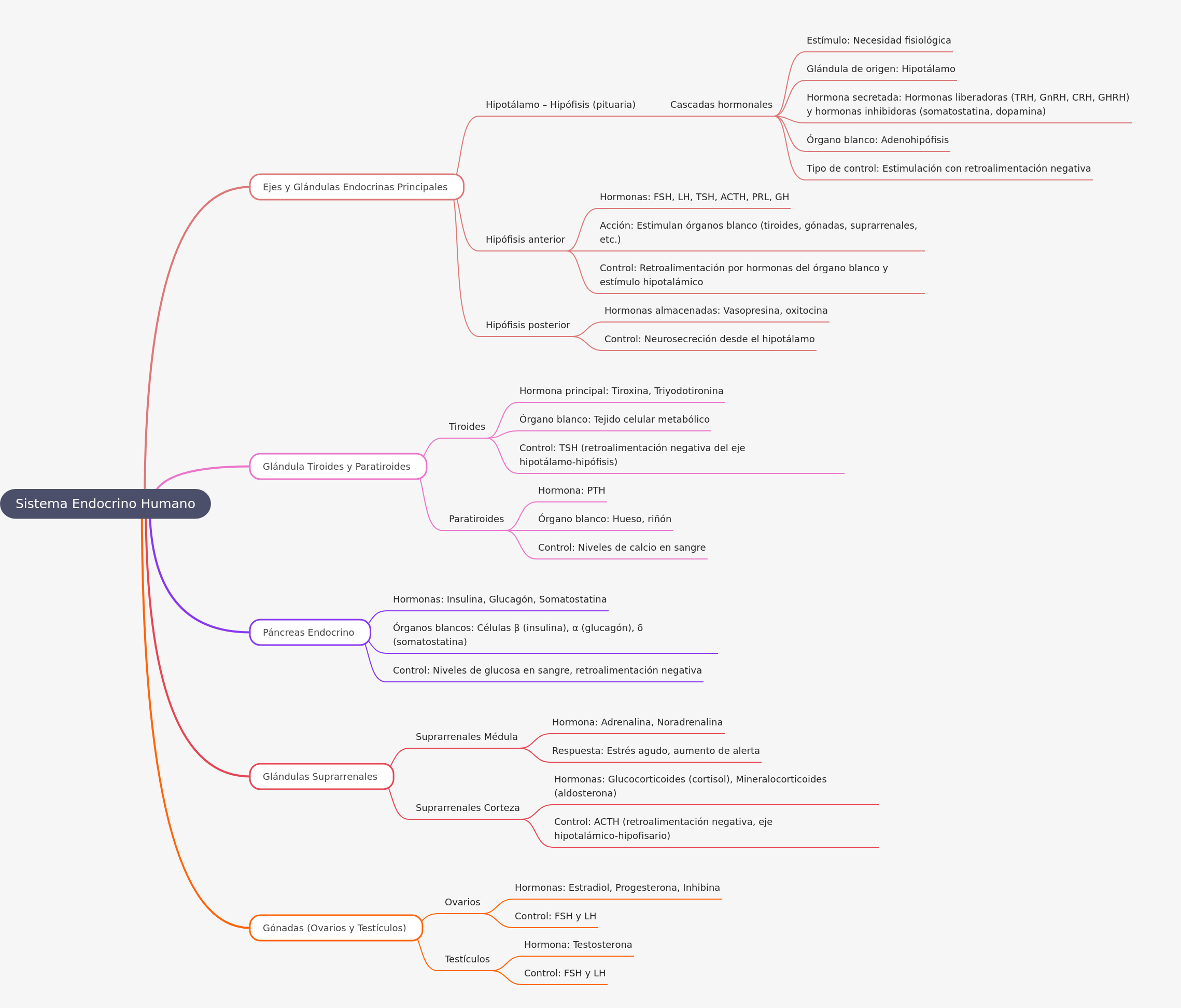
The human body's endocrine system relies on principal axes and glands to orchestrate vital functions through hormonal communication. The hypothalamus-pituitary axis serves as the master regulator, initiating hormonal cascades in response to specific physiological needs. This intricate system ensures that various glands, including the thyroid, adrenals, and gonads, receive appropriate signals to release their specific hormones. This coordinated action maintains overall homeostasis, effectively managing growth, metabolism, stress responses, and reproduction. Understanding these central components is fundamental to grasping how the body achieves its complex internal regulation.

  • Hypothalamus-Pituitary Axis: Acts as the master regulator, initiating hormonal cascades.
  • Hormonal Cascades: Involve the hypothalamus releasing hormones that stimulate the adenohypophysis.
  • Anterior Pituitary Hormones: FSH, LH, TSH, ACTH, PRL, GH stimulate various target organs.
  • Posterior Pituitary Hormones: Vasopressin and oxytocin are stored and released under direct hypothalamic control.
  • Control Mechanisms: Primarily involve stimulation followed by negative feedback from target gland hormones.

How do the thyroid and parathyroid glands regulate metabolism and calcium?

The thyroid and parathyroid glands perform crucial, distinct roles in maintaining the body's metabolic rate and calcium balance. The thyroid gland, located in the neck, produces thyroxine and triiodothyronine, essential hormones for regulating metabolism, growth, and development across nearly all body tissues. Its activity is precisely controlled by Thyroid-Stimulating Hormone (TSH) from the pituitary, operating via a negative feedback loop. Conversely, the parathyroid glands, typically four small glands situated behind the thyroid, primarily regulate blood calcium levels. They secrete Parathyroid Hormone (PTH) in direct response to low blood calcium, targeting bone and kidneys to increase calcium availability.

  • Thyroid Hormones: Thyroxine and Triiodothyronine regulate cellular metabolic rate.
  • Thyroid Control: Regulated by TSH from the pituitary through negative feedback.
  • Parathyroid Hormone (PTH): Crucial for regulating calcium levels in the blood.
  • Parathyroid Targets: Primarily acts on bone and kidneys to adjust calcium.

What is the role of the endocrine pancreas in blood glucose regulation?

The endocrine pancreas, specifically its islets of Langerhans, is vital for maintaining stable blood glucose levels, a process critical for cellular energy supply. It secretes key hormones directly into the bloodstream: insulin, glucagon, and somatostatin. Insulin, produced by beta cells, lowers blood glucose by facilitating glucose uptake into cells and promoting its storage as glycogen. Glucagon, from alpha cells, raises blood glucose by stimulating the liver to release stored glucose. Somatostatin, secreted by delta cells, modulates the secretion of both insulin and glucagon. This delicate balance is primarily controlled by blood glucose concentrations, employing a robust negative feedback system to prevent extreme fluctuations.

  • Key Hormones: Insulin, Glucagon, and Somatostatin are secreted.
  • Insulin Action: Lowers blood glucose, promotes cellular uptake and storage.
  • Glucagon Action: Raises blood glucose, stimulates liver glucose release.
  • Somatostatin Role: Modulates the secretion of both insulin and glucagon.
  • Control Mechanism: Directly regulated by blood glucose levels via negative feedback.

How do the adrenal glands respond to stress and regulate vital functions?

The adrenal glands, positioned atop the kidneys, are crucial for managing stress responses and regulating various physiological processes through their two distinct regions: the medulla and the cortex. The adrenal medulla rapidly responds to acute stress by releasing adrenaline (epinephrine) and noradrenaline (norepinephrine), preparing the body for "fight or flight" with increased heart rate, blood pressure, and alertness. The adrenal cortex, on the other hand, produces glucocorticoids like cortisol, which manage long-term stress, metabolism, and inflammation, and mineralocorticoids like aldosterone, vital for blood pressure and electrolyte balance. Cortical hormone release is primarily controlled by ACTH from the pituitary, part of the hypothalamic-pituitary-adrenal (HPA) axis, also governed by negative feedback.

  • Adrenal Medulla: Secretes adrenaline and noradrenaline for rapid acute stress response.
  • Adrenal Cortex: Produces glucocorticoids (cortisol) and mineralocorticoids (aldosterone).
  • Cortisol Functions: Manages long-term stress, metabolism, and inflammation.
  • Aldosterone Functions: Regulates blood pressure and electrolyte balance.
  • Control: ACTH from the pituitary, part of the HPA axis, with negative feedback.

What are the functions of the gonads in human reproduction and development?

The gonads, comprising the ovaries in females and testicles in males, are essential endocrine glands responsible for sexual development, reproductive function, and the production of sex hormones. Ovaries produce estrogen (estradiol), progesterone, and inhibin, which regulate the menstrual cycle, support pregnancy, and contribute to female secondary sexual characteristics. Testicles produce testosterone, crucial for male sexual development, sperm production, and male secondary sexual characteristics. Both ovarian and testicular hormone production are tightly regulated by gonadotropins—Follicle-Stimulating Hormone (FSH) and Luteinizing Hormone (LH)—released from the anterior pituitary, forming a critical part of the hypothalamic-pituitary-gonadal (HPG) axis. This intricate control ensures proper reproductive health and development throughout life.

  • Ovaries: Produce estradiol, progesterone, and inhibin for female reproduction.
  • Testicles: Produce testosterone for male sexual development and reproduction.
  • Hormone Regulation: FSH and LH from the pituitary control gonadal function.
  • Functions: Include sexual development, reproductive cycles, and secondary sexual characteristics.

Frequently Asked Questions

Q

What is the primary function of the endocrine system?

A

The endocrine system's primary function is to regulate various bodily processes through hormones. These chemical messengers control metabolism, growth, reproduction, mood, and stress responses, ensuring the body maintains a stable internal environment, known as homeostasis.

Q

How do hormones know where to go and what to do?

A

Hormones travel through the bloodstream to target cells that possess specific receptors. These receptors act like locks, and only the correct hormone (the key) can bind to them, triggering a specific response in that cell or organ.

Q

What is negative feedback in the endocrine system?

A

Negative feedback is a crucial regulatory mechanism where the output of a process inhibits the process itself. For example, high levels of a hormone can signal the gland producing it to reduce further secretion, maintaining hormone balance and preventing overproduction.

Related Mind Maps

View All

No Related Mind Maps Found

We couldn't find any related mind maps at the moment. Check back later or explore our other content.

Explore Mind Maps

Browse Categories

All Categories
Get an AI summary of MindMap AI
© 3axislabs, Inc 2026. All rights reserved.