Featured Mind map

Professional Nursing Practice in Contemporary Australia

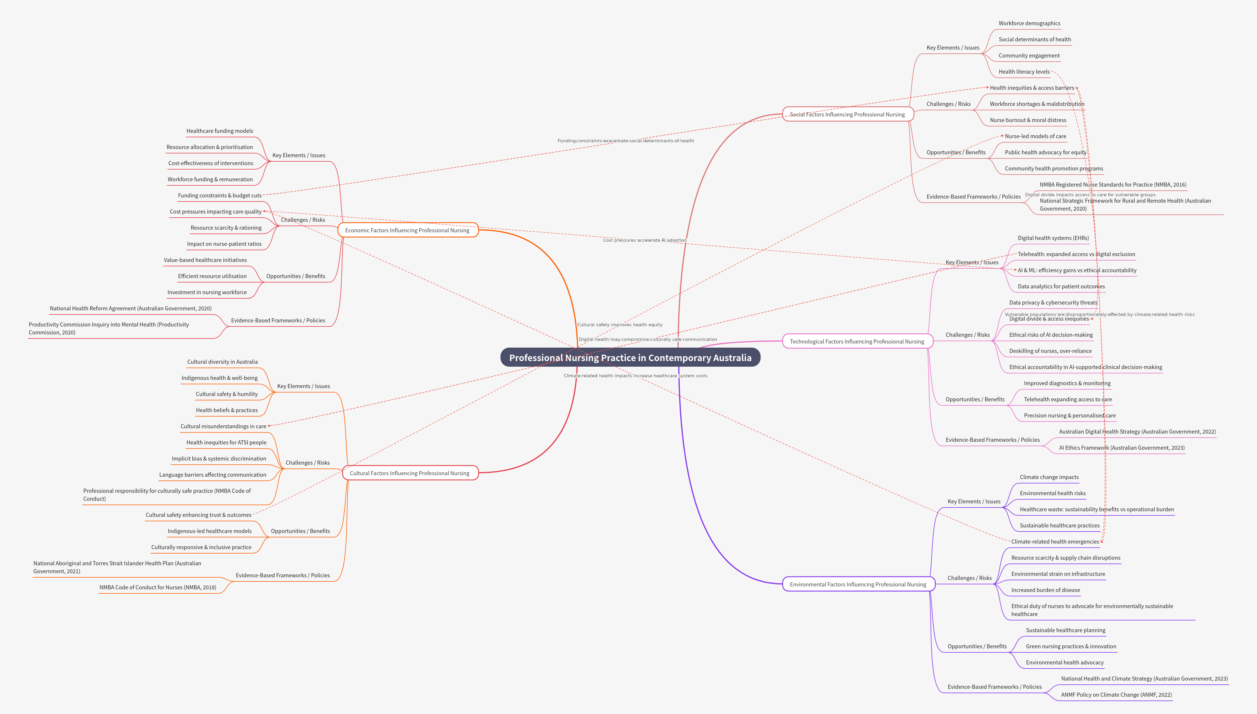
Professional nursing in Australia is dynamically shaped by a confluence of social, technological, environmental, cultural, and economic forces. Nurses navigate complex challenges like health inequities and digital divides, while leveraging opportunities such as nurse-led care models and sustainable practices, guided by national standards and policies to deliver patient-centered care.

Key Takeaways

1

Nursing is shaped by diverse societal factors.

2

Technology offers both benefits and ethical risks.

3

Environmental changes impact health and practice.

4

Cultural safety is crucial for equitable care.

5

Economic realities influence resource allocation.

Professional Nursing Practice in Contemporary Australia

How do social factors influence professional nursing practice in Australia?

Social factors profoundly influence professional nursing practice in contemporary Australia by shaping community health needs, impacting workforce demographics, and exacerbating health inequities. Nurses must deeply understand these societal elements to deliver effective, patient-centered, and equitable care. This involves navigating diverse population demographics, addressing the complex social determinants of health, and fostering robust community engagement. While challenges include significant workforce shortages, maldistribution, and the pervasive issue of nurse burnout, opportunities emerge through innovative nurse-led models of care, proactive public health advocacy for equity, and impactful community health promotion programs. These efforts are guided by established frameworks like the NMBA Registered Nurse Standards for Practice.

  • Workforce demographics, social determinants of health, and community engagement.
  • Health inequities, access barriers, workforce shortages, and nurse burnout.
  • Nurse-led models of care and public health advocacy for equity.
  • NMBA Registered Nurse Standards for Practice (2016) and National Strategic Framework for Rural and Remote Health (2020).

What role do technological advancements play in contemporary nursing?

Technological advancements profoundly reshape contemporary nursing practice by introducing sophisticated digital health systems, expanding the reach of telehealth, and integrating artificial intelligence and machine learning. Nurses utilize these innovations for improved diagnostics, enhanced patient monitoring, and the delivery of precision, personalized care, significantly boosting efficiency and patient outcomes. However, this rapid evolution also presents critical challenges, including safeguarding data privacy, mitigating cybersecurity threats, bridging the persistent digital divide, and addressing the complex ethical risks associated with AI decision-making. Nurses must adeptly navigate these changes, balancing the immense potential of innovation with unwavering commitments to patient safety and ethical accountability, guided by national policies such as the Australian Digital Health Strategy.

  • Digital health systems (EHRs), telehealth, AI, and data analytics.
  • Data privacy, cybersecurity, digital divide, and ethical AI decision-making.
  • Improved diagnostics, monitoring, telehealth access, and personalized care.
  • Australian Digital Health Strategy (2022) and AI Ethics Framework (2023).

How do environmental factors impact nursing practice and patient health?

Environmental factors, especially the escalating impacts of climate change, significantly influence nursing practice and patient health by introducing new health risks and placing immense strain on healthcare infrastructure. Nurses are increasingly confronted with climate-related health emergencies, resource scarcity, and the substantial operational burden of healthcare waste. This necessitates a proactive focus on developing sustainable healthcare practices and engaging in robust environmental health advocacy. Opportunities for nurses include leading sustainable healthcare planning initiatives, fostering green nursing practices, and driving innovation to mitigate environmental impacts. Nurses have an ethical duty to advocate for environmentally sustainable healthcare, ensuring they are prepared to address the health consequences of environmental changes while promoting ecological responsibility within the profession, guided by policies like the National Health and Climate Strategy.

  • Climate change impacts, environmental health risks, and sustainable healthcare practices.
  • Climate-related health emergencies, resource scarcity, and increased burden of disease.
  • Sustainable healthcare planning, green nursing practices, and environmental health advocacy.
  • National Health and Climate Strategy (2023) and ANMF Policy on Climate Change (2022).

Why is cultural competence essential in Australian nursing practice?

Cultural factors are profoundly essential in Australian nursing practice, driven by the nation's rich cultural diversity and the critical importance of Indigenous health and well-being. Nurses must actively cultivate cultural safety and humility to effectively navigate and overcome significant challenges such as cultural misunderstandings, persistent health inequities for Aboriginal and Torres Strait Islander people, and the pervasive impact of implicit bias and systemic discrimination. By embracing culturally responsive and inclusive practice, nurses can significantly enhance patient trust, improve health outcomes, and actively support Indigenous-led healthcare models. This unwavering commitment to cultural competence is a fundamental professional responsibility, explicitly guided by frameworks such as the National Aboriginal and Torres Strait Islander Health Plan and the NMBA Code of Conduct for Nurses, ultimately ensuring equitable, respectful, and effective care for all Australians.

  • Cultural diversity, Indigenous health, cultural safety, and health beliefs.
  • Cultural misunderstandings, health inequities for ATSI people, and implicit bias.
  • Cultural safety enhancing trust, Indigenous-led models, and inclusive practice.
  • National Aboriginal and Torres Strait Islander Health Plan (2021) and NMBA Code of Conduct for Nurses (2018).

How do economic factors shape healthcare delivery and nursing roles?

Economic factors profoundly shape healthcare delivery and nursing roles in Australia by dictating funding models, influencing resource allocation, and determining workforce remuneration. Nurses consistently operate within systems heavily influenced by funding constraints, budget cuts, and persistent cost pressures, which can directly impact the quality of care and critical nurse-patient ratios. Therefore, understanding the cost-effectiveness of various interventions and actively advocating for strategic investment in the nursing workforce are absolutely crucial. Opportunities for nurses lie in implementing innovative value-based healthcare initiatives and promoting highly efficient resource utilization, ultimately ensuring the provision of sustainable and high-quality care. These economic realities necessitate astute strategic planning and proactive advocacy, informed by key policies such as the National Health Reform Agreement, to optimize healthcare outcomes and support the nursing profession effectively.

  • Healthcare funding models, resource allocation, and workforce remuneration.
  • Funding constraints, budget cuts, cost pressures, and impact on nurse-patient ratios.
  • Value-based healthcare initiatives and efficient resource utilization.
  • National Health Reform Agreement (2020) and Productivity Commission Inquiry into Mental Health (2020).

Frequently Asked Questions

Q

What are the primary social challenges for nurses in Australia?

A

Nurses face challenges like health inequities, access barriers, workforce shortages, and burnout. They must address diverse demographics and social determinants of health to provide effective care.

Q

How does technology benefit nursing practice in Australia?

A

Technology improves diagnostics, monitoring, and personalized care through digital health systems and telehealth. It enhances efficiency and expands access, but requires careful management of ethical risks.

Q

Why is cultural safety important for Australian nurses?

A

Cultural safety is vital for respectful, equitable care, especially for Indigenous Australians. It helps overcome misunderstandings and discrimination, building trust and improving health outcomes for diverse populations.

Related Mind Maps

View All

No Related Mind Maps Found

We couldn't find any related mind maps at the moment. Check back later or explore our other content.

Explore Mind Maps

Browse Categories

All Categories
Get an AI summary of MindMap AI
© 3axislabs, Inc 2026. All rights reserved.