Featured Mind map

Anatomy of the Forearm & Wrist: Muscles, Joints, & Bones

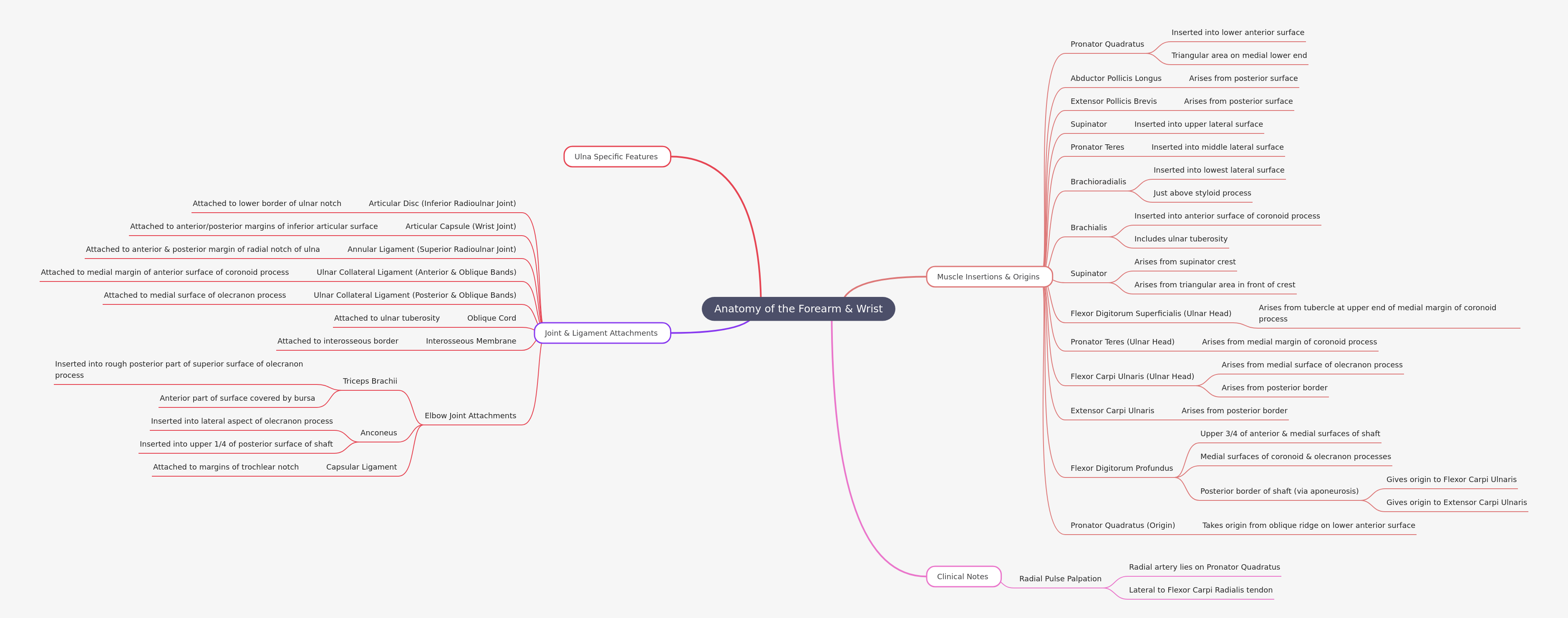
The forearm and wrist comprise a complex anatomical region essential for diverse hand movements and functions. This area features numerous muscles with specific origins and insertions, critical ligaments stabilizing multiple joints, and distinct bone structures like the ulna. Understanding these components is vital for comprehending biomechanics, diagnosing injuries, and performing clinical assessments, such as radial pulse palpation.

Key Takeaways

1

Forearm muscles enable diverse movements through precise origins and insertions.

2

Ligaments provide crucial stability to the complex joints of the wrist and elbow.

3

The ulna bone has unique features vital for forearm structure and function.

4

Clinical knowledge of forearm anatomy aids in accurate diagnosis and treatment.

Anatomy of the Forearm & Wrist: Muscles, Joints, & Bones

What are the key muscle insertions and origins in the forearm and wrist?

Understanding the precise muscle insertions and origins in the forearm and wrist is fundamental to grasping how these structures facilitate movement and stability. Each muscle, whether responsible for pronation, supination, flexion, or extension, connects to specific bony landmarks. These attachments dictate the muscle's action, contributing to the intricate biomechanics of the hand and arm. Knowledge of these points is crucial for clinicians and therapists to identify potential injury sites, assess muscle function, and design effective rehabilitation strategies. The forearm's muscular architecture allows for a wide range of complex, coordinated movements.

  • Pronator Quadratus: Inserts into lower anterior radius; originates from medial lower ulna's triangular area.
  • Abductor Pollicis Longus: Arises from posterior ulna and radius, for thumb abduction/extension.
  • Extensor Pollicis Brevis: Originates from posterior radius and interosseous membrane, extending thumb.
  • Supinator: Inserts into upper lateral radius; arises from supinator crest and triangular area on ulna.
  • Pronator Teres: Inserts into middle lateral radius; ulnar head from medial coronoid process margin.
  • Brachioradialis: Inserts into lowest lateral radius, above styloid process, flexing elbow.
  • Brachialis: Inserts into anterior coronoid process and ulnar tuberosity, a powerful elbow flexor.
  • Flexor Digitorum Superficialis (Ulnar Head): Arises from a tubercle at upper medial coronoid process margin, flexing fingers.
  • Pronator Teres (Ulnar Head): Originates from medial margin of coronoid process, aiding forearm pronation.
  • Flexor Carpi Ulnaris (Ulnar Head): Arises from medial olecranon process and posterior ulna border, flexing/adducting wrist.
  • Extensor Carpi Ulnaris: Arises from posterior ulna border, extending/adducting wrist.
  • Flexor Digitorum Profundus: Originates from upper 3/4 anterior/medial ulnar shaft, coronoid/olecranon processes, and posterior shaft via aponeurosis (also gives origin to FCU/ECU).
  • Pronator Quadratus (Origin): Originates from an oblique ridge on lower anterior ulna, facilitating pronation.

Which joints and ligaments are crucial for forearm and wrist stability?

The stability and extensive range of motion in the forearm and wrist are largely attributed to a complex network of joints and robust ligamentous attachments. These structures work synergistically to connect bones, limit excessive movement, and guide physiological motion, preventing dislocations and injuries. Understanding where these ligaments attach provides insight into the mechanical forces they withstand and their role in maintaining joint integrity during daily activities and athletic endeavors. Proper function relies heavily on the health of these connective tissues.

  • Articular Disc (Inferior Radioulnar Joint): Attached to lower border of ulnar notch of radius, separating ulna from carpal bones.
  • Articular Capsule (Wrist Joint): Attached to anterior/posterior margins of inferior articular surface of radius and ulna, enclosing radiocarpal joint.
  • Annular Ligament (Superior Radioulnar Joint): Attached to anterior/posterior margins of radial notch of ulna, encircling radial head.
  • Ulnar Collateral Ligament (Anterior & Oblique Bands): Attaches to medial margin of anterior coronoid process, providing medial elbow stability.
  • Ulnar Collateral Ligament (Posterior & Oblique Bands): Attaches to medial olecranon process, reinforcing medial elbow joint.
  • Oblique Cord: Fibrous band attached to ulnar tuberosity and radius, stabilizing against longitudinal forces.
  • Interosseous Membrane: Strong fibrous sheet attached to interosseous border of radius and ulna, transmitting forces.
  • Elbow Joint Attachments:
  • Triceps Brachii: Inserts into rough posterior superior olecranon process; anterior part covered by bursa.
  • Anconeus: Inserts into lateral olecranon process and upper 1/4 posterior ulnar shaft, assisting elbow extension.
  • Capsular Ligament: Attached to margins of trochlear notch of ulna, forming part of elbow joint capsule.

What are important clinical considerations for the forearm and wrist?

Clinical understanding of forearm and wrist anatomy is paramount for healthcare professionals. It guides diagnostic procedures, informs treatment plans for injuries, and enhances patient care. For instance, knowing the precise location of major arteries and nerves is critical for safe injections or surgical interventions. Palpation of bony landmarks and soft tissues allows for assessment of pain, swelling, and structural integrity, directly impacting patient outcomes and rehabilitation strategies.

  • Radial Pulse Palpation: The radial artery lies on the Pronator Quadratus muscle, lateral to the Flexor Carpi Radialis tendon, a reliable pulse site.

What are the distinct anatomical features of the ulna bone?

The ulna, one of the two long bones in the forearm, possesses several distinct anatomical features that are crucial for its role in elbow and wrist articulation, as well as muscle attachment. Its unique surfaces, borders, and processes contribute significantly to the forearm's structural integrity and functional capabilities. Understanding these specific characteristics is essential for identifying the ulna in anatomical studies, interpreting medical imaging, and comprehending its involvement in various movements and potential pathologies.

  • Ulna Surfaces:
  • Anterior Surface: Between anterior/interosseous borders; features nutrient foramen (upper, directed upwards) for nutrient artery from anterior interosseous artery.
  • Medial Surface: Between anterior/posterior borders, providing muscle attachment points.
  • Posterior Surface: Between posterior/interosseous lateral borders; subdivided by an oblique line (upper/lower parts) and lower part into medial/lateral areas.
  • Ulna Lower End:
  • Head: Distal end articulates with radial ulnar notch (inferior radioulnar joint); inferior surface is smooth.
  • Styloid Process: Pointed projection from posterior medial side, with a posterior groove for extensor carpi ulnaris tendon.

Frequently Asked Questions

Q

What is the primary function of the Pronator Quadratus muscle?

A

The Pronator Quadratus primarily pronates the forearm, rotating the radius over the ulna. It also helps hold the radius and ulna together at the distal radioulnar joint.

Q

Where is the radial pulse typically palpated?

A

The radial pulse is typically palpated on the anterior wrist, lateral to the Flexor Carpi Radialis tendon, directly over the Pronator Quadratus muscle.

Q

What is the role of the interosseous membrane in the forearm?

A

The interosseous membrane is a strong fibrous sheet connecting the radius and ulna. It transmits forces from the radius to the ulna and provides muscle attachment.

Related Mind Maps

View All

No Related Mind Maps Found

We couldn't find any related mind maps at the moment. Check back later or explore our other content.

Explore Mind Maps

Browse Categories

All Categories
Get an AI summary of MindMap AI
© 3axislabs, Inc 2026. All rights reserved.