Featured Logic chart

Metodología de Intervención: Planificación

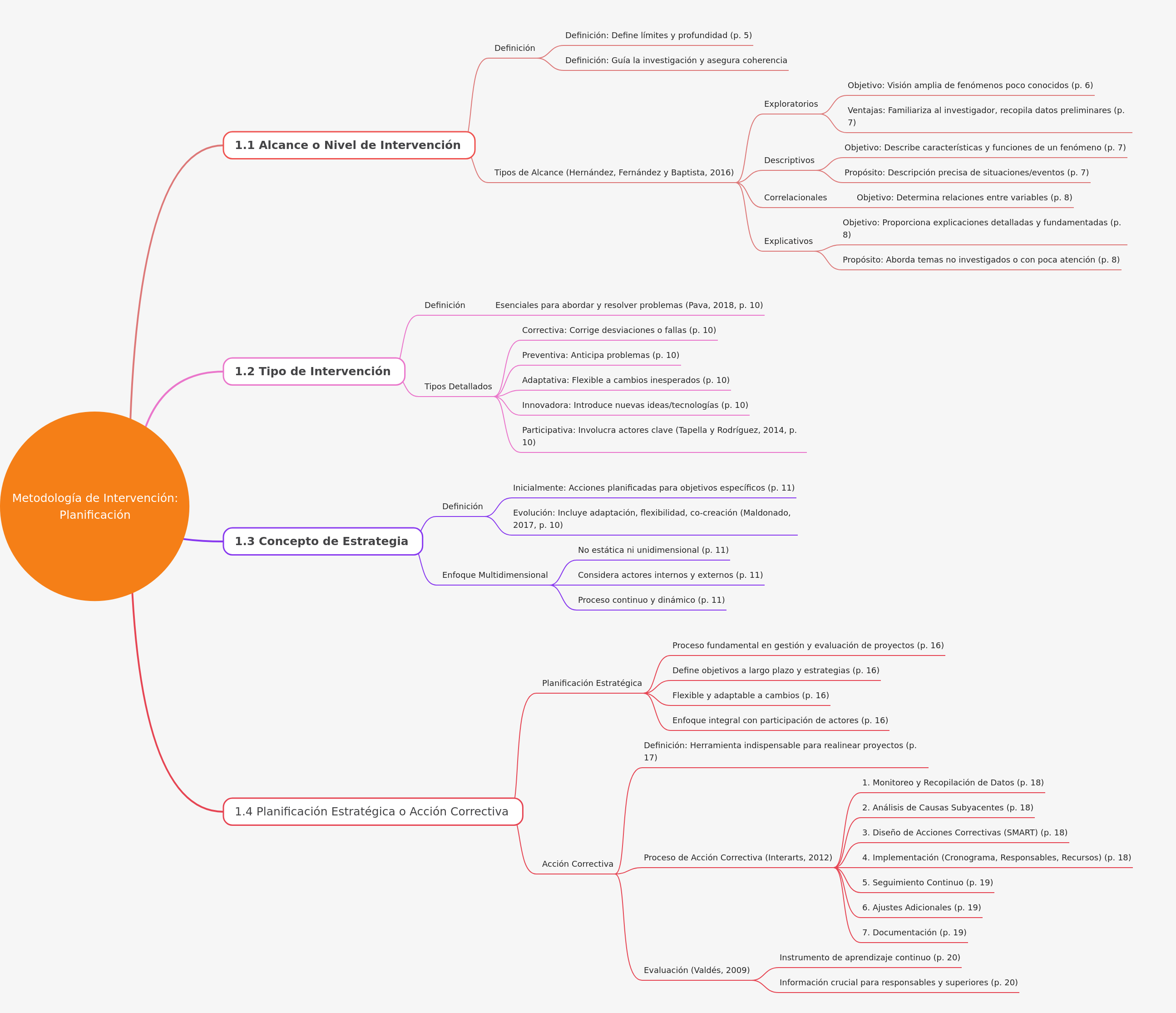
Intervention methodology planning involves defining the scope and type of intervention, understanding strategic concepts, and implementing strategic planning or corrective actions. This structured approach ensures effective problem-solving, project management, and adaptability to change. It guides the process from initial definition to continuous evaluation, integrating various approaches for comprehensive and successful outcomes.

Key Takeaways

1

Intervention scope defines project limits and depth.

2

Diverse intervention types address specific problem needs.

3

Strategy evolves, requiring adaptability and co-creation.

4

Strategic planning sets long-term goals and flexible actions.

5

Corrective actions realign projects through systematic steps.

Metodología de Intervención: Planificación

What is the scope or level of intervention in project planning?

The scope or level of intervention is a critical initial step in any project, meticulously defining its boundaries and the depth of engagement. This foundational definition guides the entire research process, ensuring coherence and preventing resource dispersion across unrelated areas. By clearly articulating what will and will not be covered, it establishes a precise framework for investigation, allowing for focused data collection and analysis. This clarity is essential for managing expectations, allocating resources effectively, and ultimately achieving the project's specific objectives with precision and efficiency.

  • Exploratory: Provides a broad, initial understanding of phenomena that are not well-known, helping to familiarize the researcher and gather preliminary data for future studies.
  • Descriptive: Aims to accurately portray the characteristics, features, and functions of a specific phenomenon or event, offering a precise snapshot without exploring causal relationships.
  • Correlational: Seeks to identify and quantify the relationships or associations between two or more variables, indicating how they might change together without implying causation.
  • Explanatory: Focuses on providing detailed and well-founded explanations for why phenomena occur, often addressing topics that are either uninvestigated or have received limited attention.

What are the different types of interventions used in problem-solving?

Understanding the various types of interventions is fundamental for effectively addressing and resolving problems across diverse contexts, from organizational challenges to community development. Each intervention category is specifically designed to tackle distinct challenges, ranging from immediate issue correction to fostering long-term innovation and systemic change. The strategic selection of an appropriate intervention type is paramount, as it dictates the approach, necessary resources, and expected outcomes. This classification system enables practitioners to tailor their strategies, ensuring maximum impact and efficient problem resolution aligned with overarching project goals.

  • Corrective: Directly addresses and rectifies existing deviations, errors, or failures, aiming to restore processes or systems to their intended operational state.
  • Preventive: Proactively identifies potential risks and implements measures to anticipate and avert problems before they manifest, minimizing future disruptions.
  • Adaptative: Characterized by its flexibility, allowing for dynamic adjustments and modifications in response to unforeseen changes or evolving circumstances during project execution.
  • Innovative: Involves the introduction of novel ideas, cutting-edge technologies, or entirely new methodologies to significantly improve existing processes or create new solutions.
  • Participative: Emphasizes the active involvement and collaboration of all relevant stakeholders and key actors in the design, decision-making, and implementation phases of the intervention.

How has the concept of strategy evolved in modern planning?

The concept of strategy has undergone a profound evolution, moving beyond its initial definition as merely a set of planned actions designed for specific objectives. Modern strategy now encompasses adaptation, flexibility, and co-creation, reflecting the complex and rapidly changing environments organizations face today. It is no longer viewed as static or unidimensional but as a continuous, dynamic process that actively considers the interplay of both internal and external actors. This multidimensional approach enables organizations to build resilience, foster innovation, and effectively navigate uncertainties to achieve sustainable success and competitive advantage.

  • Initially defined as planned actions for specific objectives, focusing on a linear path.
  • Evolved to integrate adaptation, flexibility, and co-creation, acknowledging dynamic environments.
  • Recognized as a non-static, multidimensional approach that responds to change.
  • Actively considers the influence and contributions of both internal and external stakeholders.
  • Understood as a continuous and dynamic process, requiring ongoing adjustment and foresight.

What is the role of strategic planning and corrective action in project management?

Strategic planning serves as a fundamental process in project management and evaluation, meticulously defining long-term objectives and the overarching strategies required to achieve them. It is inherently flexible and adaptable, allowing for necessary adjustments to changing conditions, and emphasizes an integral approach with broad stakeholder participation. Complementing this, corrective action is an indispensable tool for realigning projects when performance deviates significantly from planned outcomes. This systematic process ensures projects remain on track, learn valuable lessons from challenges, and ultimately meet their intended goals through continuous improvement and effective problem resolution.

  • Strategic Planning:
  • Fundamental for project management and comprehensive evaluation.
  • Defines long-term objectives and strategic pathways.
  • Emphasizes flexibility, adaptability, and stakeholder involvement.
  • Adopts an integral approach, involving all relevant actors.
  • Acción Correctiva (Corrective Action):
  • An essential tool for realigning projects that deviate from planned outcomes.
  • Involves a structured process:
  • Monitor and collect data to track performance.
  • Analyze underlying causes of deviations.
  • Design SMART (Specific, Measurable, Achievable, Relevant, Time-bound) corrective actions.
  • Implement actions with clear timelines, responsibilities, and resources.
  • Continuously follow up on the effectiveness of implemented changes.
  • Make additional adjustments based on ongoing monitoring.
  • Document the entire process for future learning and reference.
  • Evaluation: Serves as a continuous learning instrument, providing crucial information for managers and superiors.

Frequently Asked Questions

Q

Why is defining the intervention scope important?

A

Defining the intervention scope is crucial because it sets clear limits and depth for the project. This guides research, ensures coherence, and helps in efficient resource allocation, preventing unnecessary expansion and maintaining focus on core objectives.

Q

How do different types of interventions help solve problems?

A

Different intervention types, such as corrective, preventive, or innovative, provide tailored approaches to problem-solving. They allow for specific responses to various challenges, from fixing existing issues to anticipating future ones or introducing new solutions, ensuring effective outcomes.

Q

What makes modern strategy multidimensional?

A

Modern strategy is multidimensional because it moves beyond static plans to embrace adaptation, flexibility, and co-creation. It considers both internal and external factors, recognizing that effective planning is a continuous, dynamic process that evolves with changing circumstances and stakeholder input.

Related Mind Maps

View All

Browse Categories

All Categories
Get an AI summary of MindMap AI
© 3axislabs, Inc 2026. All rights reserved.