Featured Mind map

Mobile Phones in Digital Life: Evolution, Uses, and Impact

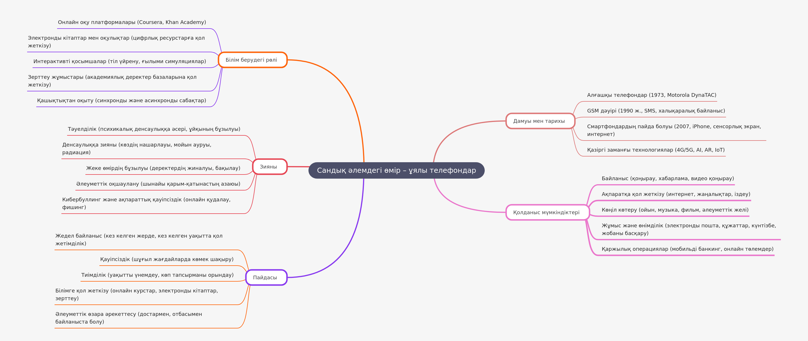
Mobile phones are indispensable tools in our digital age, evolving from basic communication devices to powerful, multi-functional instruments. They facilitate instant global connectivity, provide vast information access, and support productivity, entertainment, and financial transactions. However, their pervasive use also introduces challenges like addiction, privacy concerns, and potential health risks, necessitating balanced and mindful engagement.

Key Takeaways

1

Mobile phones evolved from simple communicators to advanced smart devices.

2

They offer extensive capabilities for communication, information, and productivity.

3

Benefits include instant connectivity, safety, efficiency, and knowledge access.

4

Drawbacks involve addiction, health risks, privacy issues, and social isolation.

5

Phones play a transformative role in modern education and distance learning.

Mobile Phones in Digital Life: Evolution, Uses, and Impact

What is the historical development of mobile phones?

Mobile phones have undergone a remarkable transformation since their inception, evolving from bulky, limited devices to sophisticated, pocket-sized computers that are integral to modern life. The journey began with rudimentary models primarily designed for voice calls, such as the Motorola DynaTAC in 1973, gradually incorporating text messaging and international connectivity during the GSM era of the 1990s. This progression accelerated dramatically with the advent of smartphones, exemplified by the 2007 iPhone, which introduced touchscreens, internet browsing, and a vast ecosystem of applications. These innovations fundamentally reshaped how we interact with technology and each other, with modern advancements continuing to push boundaries through faster networks like 4G/5G, artificial intelligence, augmented reality, and the Internet of Things.

  • First Phones: Motorola DynaTAC in 1973 pioneered mobile voice communication.
  • GSM Era: The 1990s introduced SMS and global international communication.
  • Emergence of Smartphones: 2007 iPhone revolutionized with touchscreens and internet.
  • Modern Technologies: Integrate 4G/5G, AI, AR, and IoT for advanced capabilities.

What are the primary usage capabilities of modern mobile phones?

Modern mobile phones serve as incredibly versatile tools, extending far beyond their initial purpose of basic communication to encompass a wide array of functionalities. They provide immediate and ubiquitous access to a wealth of information, enabling users to stay informed with real-time news, conduct extensive research, and navigate the digital landscape effortlessly. Beyond utility, phones are central to entertainment, offering platforms for immersive games, diverse music streaming, and high-definition video consumption, alongside facilitating crucial social connections through various networks. Furthermore, they have become indispensable for professional productivity, managing personal finances through mobile banking, and streamlining daily tasks and online transactions with unparalleled convenience.

  • Communication: Facilitate calls, messages, and video calls for global connection.
  • Information Access: Provide internet browsing, news, and search engine capabilities.
  • Entertainment: Offer games, music, movies, and diverse social media platforms.
  • Work and Productivity: Support email, documents, calendars, and project management.
  • Financial Operations: Enable mobile banking, online payments, and secure digital transactions.

What are the key benefits of using mobile phones in daily life?

Mobile phones offer numerous profound advantages that significantly enhance daily life, primarily through unparalleled connectivity, efficiency, and access. They ensure instant communication, allowing individuals to stay seamlessly connected with family, friends, and colleagues regardless of geographical location or time zone. In emergencies, phones provide a crucial and immediate lifeline for safety, enabling quick calls for help. Their inherent ability to streamline tasks, save valuable time, and facilitate efficient multitasking substantially boosts both personal and professional productivity. Moreover, mobile devices democratize access to vast knowledge and diverse educational resources, fostering continuous learning, personal growth, and robust social engagement across communities.

  • Instant Communication: Accessible anywhere, anytime for personal and professional connections.
  • Safety: Critical means to call for help during emergencies and urgent situations.
  • Efficiency: Saves time and enables multitasking, boosting overall productivity.
  • Access to Knowledge: Facilitates learning via online courses, e-books, and research.
  • Social Interaction: Helps maintain connections with friends and family globally.

What are the potential harms and disadvantages associated with mobile phone use?

Despite their undeniable utility, mobile phones present several significant drawbacks that can negatively impact individual well-being and broader societal dynamics. Excessive and uncontrolled use can lead to behavioral addiction, profoundly affecting mental health, contributing to anxiety, and severely disrupting healthy sleep patterns. Physical health concerns include chronic eye strain, persistent neck pain from prolonged usage, and ongoing debates regarding potential radiation exposure. Furthermore, the pervasive nature of mobile technology raises serious privacy concerns due to extensive data collection, potential surveillance, and the erosion of personal boundaries. It can also contribute to social isolation by reducing genuine real-life interactions and exposes users to risks like cyberbullying and sophisticated information security threats such as phishing scams.

  • Addiction: Impacts mental health, causes anxiety, and disrupts sleep patterns.
  • Health Risks: Leads to eye strain, neck pain, and radiation exposure concerns.
  • Privacy Invasion: Extensive data collection and surveillance compromise personal privacy.
  • Social Isolation: Reduces genuine face-to-face interactions, fostering detachment.
  • Cyberbullying and Information Security: Exposes users to online harassment and phishing.

How do mobile phones play a significant role in modern education?

Mobile phones have become transformative and indispensable tools within the modern educational landscape, offering unprecedented access to learning resources and highly flexible study methods. They empower students and educators to seamlessly utilize a myriad of online learning platforms, accessing comprehensive courses and rich educational content from virtually anywhere in the world. The widespread availability of e-books and digital textbooks on mobile devices makes learning materials significantly more accessible, portable, and interactive. Furthermore, interactive applications enhance engagement through dynamic language learning tools and realistic scientific simulations. Crucially, phones facilitate extensive research by providing immediate access to vast academic databases and are fundamental for distance learning, supporting both synchronous and asynchronous educational models effectively.

  • Online Learning Platforms: Access Coursera, Khan Academy for diverse educational content.
  • E-books and Textbooks: Convenient access to digital educational resources and materials.
  • Interactive Applications: Supports language learning and scientific simulations effectively.
  • Research Work: Enables access to academic databases for comprehensive projects.
  • Distance Learning: Facilitates synchronous and asynchronous lessons for remote education.

Frequently Asked Questions

Q

When did smartphones first emerge and what impact did they have?

A

Smartphones emerged around 2007 with devices like the iPhone, introducing touchscreens and internet access. This revolutionized mobile technology, transforming phones into multi-functional devices for communication, information, and entertainment, fundamentally changing daily life and interaction.

Q

What are the main benefits of using mobile phones in daily life?

A

Mobile phones offer instant communication, enhance safety in emergencies, boost efficiency through multitasking, provide vast access to knowledge and educational resources, and facilitate social interaction, keeping people connected globally and locally for personal and professional needs.

Q

What are the primary disadvantages or risks associated with mobile phone use?

A

Disadvantages include potential addiction affecting mental health and sleep, physical health risks like eye strain and neck pain, privacy invasion from data collection, social isolation, and exposure to cyberbullying and information security threats such as phishing scams.

Related Mind Maps

View All

Browse Categories

All Categories

© 3axislabs, Inc 2026. All rights reserved.